【導讀】LT3763是通用降壓型轉換器,集成了很多復雜功能,它不僅僅是一個高性能LED驅動器,其豐富的特性還簡化了其他高要求應用的設計。本文將講解LT3763在驅動LED、電池充電以及調節太陽能電池板等方面的應用設計。
最好的LED驅動器需要精確地調節電流以再現逼真的顏色,以及快速調制實現強對比度調光。同時還能識別并能承受短路和開路狀態,監視并報告電流值、不受過熱的影響、以及在大負載電流時能夠保護弱電源。而一個標準開關轉換器需要很多昂貴的放大器、基準和無源組件才能完成這些工作。
作為對比,LT3763 LED驅動器控制器內置了這些功能,從而降低了材料清單成本、節省了占板空間并提高了可靠性。LT3763不僅僅是一個高性能LED驅動器。其豐富的特性還簡化了其他高要求應用的設計,例如,密封鉛酸電池的安全充電、或太陽能電池板最大功率點調節,或兩者同時進行。即使是輸入電壓高達60V,LT3763也能高效地完成這些任務。

圖1:一個具有模擬和PWM調光功能的大功率LED (20A)驅動器
驅動LED
圖1顯示了將LT3763配置為大功率LED驅動器。CTRL1引腳的分壓計允許手動調節穩壓LED電流在0~20A。對LED電流的熱調節,LED附近安裝了一個負溫度系數的電阻,從CTRL2引腳連接至GND。
EN/UVLO 引腳的電阻網絡可以將LT3763 設置為在輸入電壓降至低于10V 時關斷。FB 引腳的電阻網絡定義了開路狀態,當輸出達6V 時(如果出現了這種情況),LT3763 自動降低電感器電流以防止過沖,并拉低 /FAULT 引腳以標記該狀況。

圖2:圖1電路的PWM調光性能
LT3763的設計可提供無閃爍LED調光功能,如圖2所示。當PWM為低電平時,這通過拉低PWMOUT來實現,從而斷開LED,同樣地斷開Vc的補償網絡,重新同步內部開關時鐘和PWM脈沖。這些措施保證了后續脈沖的一致性,電感器電流盡可能快速上升以滿足可編程LED電流值,這樣,LED光不會出現閃爍。
LT3763可按照圖3配置為從48V輸入中實現350W和98%效率。內部穩壓器為驅動器提了TG和BG引腳,每個引腳都有足夠的功率來驅動兩個外部NMOS功率開關。功率更大的應用可并聯兩個LT3763來實現,因為兩個控制

圖3:350W白光LED驅動電路

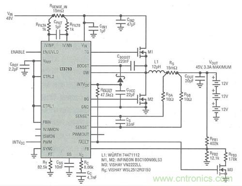
圖4:3. 3A電流、6節電池(36V)SLA電池充電器
僅需一個標準降壓型轉換器即可達到35V輸出。輸出電壓可以高達比輸入電壓低1.5V ,圖4中的配置利用了這一特性從一個48V電源對三個串聯的密封鉛酸電池進行充電(高達45V)。
[page]
電池充電
圖4中的電池充電器(與所有充電器一樣)必須能夠精確地調節電池的額定充電電流(恒定電流模式),直到電池電壓達到其化學極限。充電器必須維持這電壓(恒定電壓模式),沒有上沖,直到涓流充電電池吸收的電流變得非常小。完成涓流充電階段后,充電器應支持電池電壓降低到一個寬松的電平范圍內,最終穩定下來,并一直保持這一終電壓電平。
LT3763中的電流和電壓調節環組合,以及其LED故障處理電路使其成為一個非常完整的電池充電器。只需要一個額外的晶體管便可以構成完整的電池充電系統。
在FB引腳的電阻分壓器將充電電壓設置為45 V。在出現開路狀態時,當電壓達到45 V,LT3763自動降低電流以防止上沖,如圖5所示。

圖5:36V SLA電池充電周期
隨后,在涓流充電期間,電池吸收的電流隨時間而逐漸減少。當充電電流降低至穩壓電流(C/10電池規范)的10%時,就會觸發LT3763的開路故障狀態。/FAULT引腳的高至低電平轉換功能用于關斷所加入的晶體管M3之柵極,從反饋網絡中去掉電阻RFB3。從而降低了設置的輸出電壓,LT3763停止開關以容許電池自已穩定下來。當組合電壓下降到新設置值時,LT3763再次進行開關運作,提供必須的持續電流以無限地維持輸出電壓。另一個優點是,/FAULT引腳轉換功能可以用于指示涓流充電開始。
調節太陽能電池板
設計良好的太陽能電池板電源需要電流和電壓調節功能的智能結合。在一個優化設計中,轉換器必須檢測太陽能電池板的電壓,調節所吸收的電流,將輸入電壓維持在太陽能電池板的最大功率點上。如果吸收的電流過多,大阻抗太陽能電池板的電壓會突然下降。如果吸收的電流過少,可用的光能就被大量浪費。
在很多通用解決方案中,太陽能電池板控制器設計人員會使用放大器來檢測輸入電壓,調整電流控制引腳的電壓。LT3763在FBIN引腳上包括了這 一功能。簡單的將CTRL1連接至高電平,至VREF的2V基準,從VIN至FBIN增加一個電壓分壓器。當FBIN的電壓降低到接近1.205V時,內部放大器自動凌駕CTRL1電壓,降低負載電流。這調節了太陽能電池板最大功率點的輸入電壓(太陽能電池板的電壓)。圖6顯示了FBIN引腳的電阻分壓器,可以進行定制以滿足任何太陽能電池板的要求。
在圖6所示的配置中,轉換器能夠產生任何電感器電流(高達5A)以保持太陽能電池板電壓在37V。輸入電壓反饋通過在FBIN引腳的電壓分壓器,從而調節電感器電流,以在任何光照條件下都能實際地必須保持太陽能電池板處于峰值功率。

圖6:具最大功率點調節的70 W太陽能收集器實現了最大功率點穩壓
如圖7所示,太陽能電池板的電池充電過程與之前的低阻杭電源充電非常相似。不同之處在于設計人員沒有預設穩定的電感器電流(充電電流),而是通過反饋環調節輸入電壓來隨時進行調節。無論太陽能電池板照明如何,輸入功率一直保持最大化,因此,這有效的縮短了充電時間。

圖7:太陽能供電的SLA電池充電
由干LT3763能夠調節輸入電壓和電流,以及輸出電壓和電流,通過C/10提供故障標志,因此,它很容易應用于多種太陽能電池板上,對不同類型的電池進行充電。
監視電流值
對于這里介紹的每一種應用,LT3763通過監視輸入和輸出電流值以提供額外功能。IVINP和IVINN引腳上的電壓范圍是0-50mV,放大增益為20,最終電壓出現在IVINMON引腳上。如圖8所示,ISMON引腳上的電壓與橫跨SENSE+和SENSE-引腳上放大的電壓相同。
這些信號對于要檢查LED電流或測量電壓轉換效率的系統非常有幫助。這也有助于估算太陽能電池板提供的功率,或者監視電池充電的涓流衰減至零。

圖8:具PWM調光的LED驅動器應用中的電流監視輸出
由于降壓轉換器輸入電流的不連續性,IVINP和IVINN引腳上通常需要一個低通濾波器,如圖1和圖4所示。SENSE+和SENSE-引腳上小得多的濾波器也能夠用于濾除高頻噪聲,但不是必須的。即使采用了這些濾波器,監視器也足夠快地跟蹤相當短的PWM脈沖,如圖8所示。但是,如果設計人員更關心平均電流值,而不是瞬時電流值,那么,可以在ISMON和IVINMON引腳上增加低通濾波器。
總結
LT3763是通用降壓型轉換器,集成了很多復雜功能,不僅僅是LED驅動器需要這些功能,太陽能收集器和電池充電器也需要。PWM驅動器和電流監視器包括了故障探測、電流限流、輸入和輸出電壓調節等功能。由干其高電壓額定范圍,可以利用所有這些特性對多個長串串聯的LED進行調光,或者對電池堆疊進行充電。LT3763提供28引腳TSSOP封裝,是一個緊湊、完整和高效的電源系統。
相關閱讀:
基于LTC3883控制器的數字電源設計
http://www.tzzsdz.com/power-art/80021035
富昌談總:今年LED通用照明和新能源車市場將上揚
http://www.tzzsdz.com/opto-art/80021006
保護LED免受EOS損傷的兩大防護方案對比
http://www.tzzsdz.com/cp-art/80021009



