【導讀】LTC3883是一款單相同步降壓型DC/DC控制器,整合了同類最佳的模擬DC/DC控制器與完整的數字電源管理功能部件及高精度數據轉換器,能實現前所未有的性能和控制水平。而本文將介紹基于LTC3883的數字電源設計。
LTC3883是一款單相同步降壓型DC/DC控制器,其具有一個PMBus接口(用于數字控制和監視)和集成型MOSFET柵極驅動器。LTC3883控制器既可獨眾工作,也可與支持PMBus的其他凌力爾特器件一起工作于數字式管理系統中。
LTC3883具有以下特點:
●4.5V至24V輸入電壓范圍和0.5 V至5.5V輸出電壓范圍
●在40℃至125℃的工作溫度范圍內實現了士0.5%的輸出電壓精確度
●PMBus——提供了可編程電壓、電流限值、排序、裕度調節、OV/UV門限、頻率同步和故障記錄功能
●遙測回讀包括VIN , IIN , VOUT , IOUT ,溫度和故障
●外部分壓器用于設定芯片地址、開關頻率和輸出電壓
●輸入電流檢測和電感器DCR自動校準
一、具IIN檢測功能的1.8V/30A單相數字電源
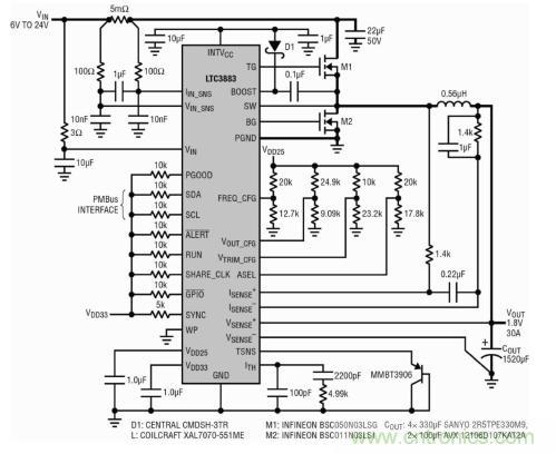
圖1示出了一款具有電感器DCR電流檢測功能的7V至14V輸入、1.8V/30A輸出應用電路。為改善DCR電流檢測的精確度,LTC3883檢測電感器溫度并補償DCR的Tc。這種方法可確?;刈x電流和過流限值的精確度。LTC3883的控制環路采用峰值電流模式控制,可提供快速瞬態響應。圖2示出了一個10A負載階躍瞬變的典型波形。
LTC3883具有通過一個與降壓轉換器的輸入側相串聯的電阻器(如圖1所示的5mΩ檢測電阻)進行輸人電流檢測的功能。檢測電壓由LTC3883的16位內部ADC轉換為一個功率級輸入電流。內部檢測電阻器負責在VIN 上檢測芯片的電源電流,因此它能夠提供芯片和功率級的輸入電流測量。

圖1:具IIN檢測功能的1.8V/30A單相數字電源

圖2:一個10A負載階躍的瞬態性能

圖2:一個10A負載階躍的瞬態性能
二、電感器DCR 自動校準
傳統電感器DCR 電流檢測的問題是DCR 的容差最大可達±10%,因而極大地限制了電流回讀精確度。為解決這一問題,LTC3883 采用了一種專有的電感器DCR 自動校準功能。圖3 示出了該電路的簡化示意圖。

圖3:DCR 自動校準
LTC3883 可準確地測量輸入電流(IIN)和占空比(D),并根據下面的關系式對實際的DCR 值進行校準:DCRCALIBRATED=VCS·D/IIN
利用這種自動校準方法,可將輸出電流回讀精確度控制在3% 以內,這與電感器DCR 容差無關。
[page]
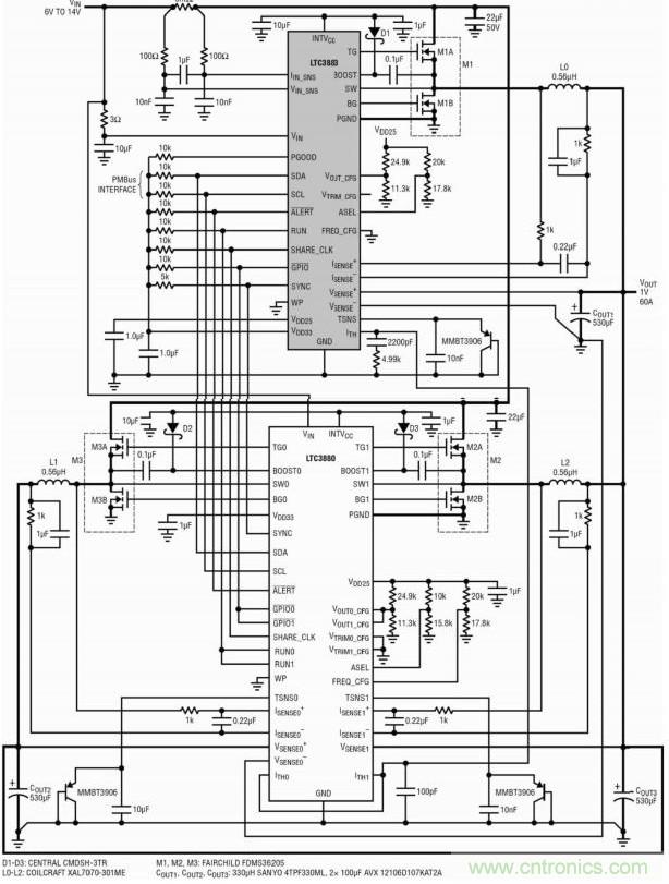
三、1.2V/60A 三相數字電源
LTC3883 具有一個模擬電流控制環路,這使其非常適合于多相(PolyPhase)操作。圖4 示出了三相單輸出電路的一個例子,其將一個LTC3883 和一個LTC3880用于7V 至14V 輸入、1.2V/60A 輸出應用。LTC3880 是一款具數字電源系統管理功能的兩相同步降壓控制器。這兩顆芯片之間的互連簡單明了。請注意一下LTC3883 的輸入電流檢測電阻器怎樣用來檢測所有三相的總輸入電流。
圖5 示出了針對一個負載階躍瞬變的動態均流。所有三相可均勻地分享電流。

圖4:具IIN檢測功能的1.OV/60A三相數字電源

圖5:三相電源針對一個30A負載階躍的瞬態性能
所有的數字電源管理功能皆可由基于PC的軟件LTpowerPlay來控制,該軟件可兼容凌力爾特所有的數字電源產品。借助LTpowerPlay,設計人員就能輕而易舉地設置和控制整個電源系統,而無需編寫一行代碼。無論是配置總線上的任何芯片,還是查驗系統狀態、讀取遙測數據、檢查故障狀態和控制電源排序,均能輕松完成。
五、結論
LTC3883整合了一個同類最佳的模擬DC/DC控制器與完整的數字電源管理功能部件及高精度數據轉換器,能實現前所未有的性能和控制水平??蓪⒍鄠€LTC3883與其他的凌力爾特PMBus產品配合使用,以優化多軌數字電源系統。功能強大的LTpowerPlay軟件簡化了復雜電源系統的開發。LTC3883可用于電信、計算、數據存儲和其他應用領域。
相關閱讀:
利用同步降壓DC-DC穩壓器實現反相電源的設計
http://www.tzzsdz.com/power-art/80021033
實例講解:基于LTM4620的電源穩壓器設計
http://www.tzzsdz.com/power-art/80020876
選擇低EMI電源需要了解的幾大要素
http://www.tzzsdz.com/power-art/80020943




