- ICE385565P單片開關電源的制作
- 利用混合并聯方式
- 采用優良的DC/DC轉換IC
隨著各種家用電器涌人家庭。在家庭用電量中。待機電量所占比例也越來越大。據調查,待機功率一般達到用電功率的十分之一左右。如果能節省這部分電能。就可以少向大氣排放1430萬噸的CO2。
而電視機、顯示器、電腦等都采用了開關電源。
其待機功率達到1W,因而有必要改進現在常用的開關電源,設計出高效、低能耗的新型開關電源。
另外。開關電源內含DC變換電路。會在供電線路中產生高次諧波,造成功率因數偏低,供電線路能耗增加。而且電流中的高次諧波成分可能引起變電所中電容器的燃燒。以及使水力發電機的轉子產生2倍電源頻率的振動而損壞。因此必須減少開關電源產生的高次諧波。
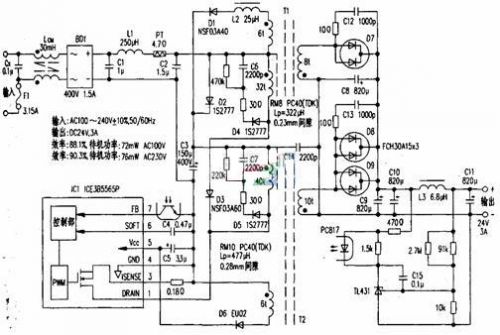
傳統的開關電源結構如下圖,是將功率因數校正電路(PFC,PowerFactorCorrection)和DC-DC變換電路串聯起來。因而效率低,要減少待機功率也相當困難。


整機電路見下圖。交流電源經共模扼流圈Lcm后被BD1整流;L1和C1、C2組成竹型濾波(C1、C2的容量非常小,濾波后仍為脈動波形);PT用于抑制浪涌電流。整流濾波后的脈動直流電壓一路經變壓器T1的初級繞組和二極管D3被IC1中的場效應管開、關。從T1次級繞組經D7輸出脈動直流電壓。
另一路經D2、C3濾波后得到的直流電壓經由T2的初級繞組被場效應管開、關。從T2的次級繞組經D8、D9輸出直流電壓。
結果。脈動直流電壓和直流電壓被相加輸出。使輸出波形中有較大紋波,不過加上反饋后紋波就沒有了。電路中特別設計了6t線圈、電感L2及二極管Dl。以抑制高次諧波。
[page]
在電路的輸出端加入了由C10、L3、C11組成的π型濾波器。當變壓器次級電壓有超過濾波電容上電壓時。這時流經電感和二極管的電流波形變成了三角波,經π型濾波器平均化后,相當于擴大了導通角,使得尖峰電流降低,因而也抑制了高次諧波。





