中心議題:
- 針對汽車應用的高能效解決方案
解決方案:
- 車載網絡方案
- 汽車照明方案
- 引擎管理和動力總成方案
隨著西方汽車市場需求的復蘇以及發展中經濟體車輛數目的持續增長使燃料消耗和污染不斷增加,政府和制造商都在積極探索改善燃油經濟性以節約能源、減少排放的途徑,汽車中越來越多的電子功能也使半導體元件在車輛中的比重不斷激增。面對環保和豐富消費者體驗的雙重挑戰,半導體制造商正在利用其技術專長開發各種符合汽車規范的解決方案。
由于汽車應用的特殊性,其中的電子產品對于整車的安全和可靠性影響很大,因此對電子元件制造商來說,一方面要在產品的設計和制造等方面更加注重可靠性等指標的認證,另一方面也需要供應商在零部件的篩選等環節嚴格把關,保證配套產品符合可靠性和性能等方面的要求。本文將就車載網絡、汽車照明及引擎管理和動力總成三方面的方案作介紹。

圖1:安森美半導體汽車電子解決方案分布圖
1. 車載網絡方案
車載網絡(IVN)應用需要盡可能地降低成本及減小占用的空間,同時提升系統的穩定性和長期可靠性,因此需要提高元器件的集成度。安森美半導體的IVN器件非常多,包括用于本地互連網絡(LIN)和控制器局域網絡(CAN)的各種收發器。例如,安森美半導體的NCV7420集成了線性穩壓器及LIN收發器,有效地節省PCB板空間,又可為MCU單獨供電,有效抑制其它模塊對MCU電源的干擾。
又例如安森美半導體針對IVN應用的單線LIN收發器AMIS-30600,可以作為協議控制器和物理總線之間的接口,特別適合驅動汽車和工業應用中的LIN系統總線,也可用于標準ISO9141系統。為了減少電流消耗,AMIS-30600提供了待機模式。該收發器采用I2T100技術,將高壓模擬電路和數字功能集成在同一個芯片上,通過故障情況的無限短路保護功能,為滿足當前的IVN要求提供了一種超安全的解決方案。
最近,安森美半導體推出了一款功能豐富的本地LIN收發器NCV7321。它可在低數據率IVN應用中作為LIN協議控制器與物理總線之間的接口。NCV7321具備極佳的電磁兼容性(EMC),以及高達13 kV的強固系統級靜電放電(ESD)性能,不需要外部ESD元件,功耗也更低,非常適合汽車應用的嚴苛環境。
NCV7321采用安森美半導體創新的I3T技術及智能電源技術,使高壓及敏感的數字技術能夠共存于同一芯片。它符合LINv2.1和J2602規范,具備與AMIS-30600相同的功能,但引腳輸出不同,為客戶提供了符合現有LIN收發器的替代產品。該器件采用高密度、節省空間的SOIC-8封裝,典型應用包括多種車身電子功能和舒適功能應用,如遙控車門開鎖接收器、車窗和遮陽罩升降器、報警器、電動視鏡及座椅調節器,以及電子轉向鎖和輪胎監測電子控制單元(ECU)等其它功能。
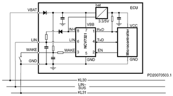
NCV7321的突出特點是最大限度滿足了汽車的省電目標,休眠模式下的電流消耗僅為10 µA。其它關鍵特性包括熱關閉、模糊短路保護及45 V負載突降保護。圖2顯示了基于NCV7321 LIN收發器的典型電路。值得一提的是,該器件支持-45 V至45 V的電壓范圍,可承受額定5 kV的ESD脈沖,提供了強大的保護功能。

圖2:基于安森美半導體NCV7321的典型LIN電路
[page]
LIN總線以低速率(最高20 kBaud)傳送控制設備的數據,如車門鎖、后視鏡、汽車座椅和天窗等對時間要求不嚴格的功能。LIN總線協議的每個節點只使用單線,最大限度降低了布線成本。安森美半導體提供的產品符合美國(SAE J2602-2)和歐洲(LIN物理層規范修訂版2.1)標準。NCV7321為世界領先汽車供應商將LIN融入汽車提供 了新的選擇。這種具有更低功耗和系統成本的LIN收發器對各種現有及未來的汽車應用極具吸引力。
此外,安森美半導體還提供獨立的CAN收發器,其最新一代產品NCV7340代表了業界領先的電磁性能(ESD和EMI)。這些器件在設計上采用了I3T技術,提供了故障率以ppb為單位衡量的高可靠、高品質元件。
2. 汽車照明方案
如今,消費者都希望汽車照明系統能提供越來越豐富的功能,這就要采用具備優異穩流性能的高集成度解決方案。安森美半導體為汽車照明應用提供標準產品和定制器件。
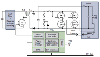
安森美半導體的全功能高強度放電(HID)(或氙燈)專用集成電路有助于改善前燈系統的性能。相對于傳統的鹵素燈,HID改善了顯色性,降低了功耗,使用壽命更長,光輸出更高。為了支持其先進的功能,需要高效率的HID大燈鎮流器和復雜的控制電路。安森美半導體的HID燈控制系統是采用8位微控制器或專用狀態機的混合模擬/數字解決方案,它集成了DC-DC控制器,具備全面的診斷功能(過壓、欠壓、溫度傳感器、續航時間計數器)、各種通信接口(LIN、SPI),支持35 W(D1/D2/D3/D4)和25 W(D5)燈。圖3為該專用集成電路的框圖。

圖3:安森美半導體的全功能HID專用集成電路框圖
其汽車照明用集成線性電流穩流及控制器NCV7680可以單芯片為組合尾燈供電,提供更佳的性能和更高的能效,且占位面積比市場上的方案更小。該器件包含8個線性可編程恒流源,適用于汽車固態組合尾燈(RCL)的穩流和控制,支持高達每通道75 mA的發光二極管(LED)驅動電流。
NCV7680集成了眾多功能,支持兩個亮度等級,一級用于停車,另一級用于尾部照明。如果需要,也可使用可選的脈寬調制(PWM)控制。系統設計人員只需使用一個外部電阻設定輸出電流(整體設定點)。另外,針對要求大電流的設計,可選的外部鎮流器場效應晶體管(FET)可以根據設計所需的高電流進行功率分配。延遲的功率極限降低了在過電壓狀態下的驅動電流。這對于沒有外部FET的低電流應用來說十分重要。

圖4:NCV7680剎車燈應用框圖
該器件的典型應用包括組合尾燈、日間行車燈(DRL)、霧燈、中央高位剎車燈(CHMSL)陣列、轉向信號燈和其他外部調制應用、液晶顯示器(LCD)背光、照明模塊等。與分立方案相比,該器件可更好地匹配LED輸出,易于識別故障。
安森美半導體還在開發NCV786xx電源鎮流器及雙LED驅動器產品平臺,以應用于先進的LED前照燈系統。該產品平臺的開發是為了滿足驅動高達60 V電壓的多串LED、以PWM調光維持色溫及控制平均電流的系統級要求,使設計人員能夠以一顆系統級芯片器件控制遠光燈及近光燈、日間行車燈、轉向指示燈及霧燈。該平臺能夠與外部微控制器(MCU)通信,在上電后改變工作參數、檢測LED短路及提供先進的系統診斷功能。該系列的第一款產品NCV78663將在2011年投放市場。
3. 引擎管理及動力總成方案
目前,全球大約有80%的引擎是汽油引擎。汽油引擎都采用直接噴射和渦輪增壓,以提高簡單和經濟型引擎的效率。汽油引擎未來仍是世界各地的主導力量,不過柴油引擎在歐洲已大約達到40%的普及度,并在北美地區也有增長的潛力。
汽車電子器件有助于通過引擎的控制、檢測和驅動來提高效率。精心控制的關鍵部件(如噴油器和氣門)可達到最高效率。為了提高控制能力,需要對燃燒室壓力進行實時測量和處理,可減少汽油引擎30%的燃料消耗。
安森美半導體為汽油引擎、bi/flexfuel和柴油引擎開發了各種定制和標準產品,范圍覆蓋從點火控制的供氣和供油到排氣后處理子系統的眾多應用。這些產品組合包括:電感式角度傳感器接口、壓力傳感器接口、爆震和輪速檢測電路、油/urea和氣流接口、車載網絡組件、油門執行器驅動器和前置驅動器、電磁和壓電燃料噴射系統、火花點火、風機、泵和液壓控制。
燃油噴射系統用來測量每個氣缸的燃料數量和時序。完全集成的多點(MPI)汽油引擎管理系統仍然是目前最流行的解決方案。然而,汽油直噴系統已出現強勁增長。為滿足新的需求,安森美半導體推出的動力總成方案涵蓋傳輸控制和位置檢測、發動機控制、油門控制、油位傳感器、空氣流量監測、氣門控制、燃油噴射控制等應用。
總結
身為全球領先的高性能、高可靠性硅解決方案供應商,安森美半導體制定了完整的汽車解決方案戰略,旨在為越來越多的汽車客戶提供基于ASIC、ASSP和分立式元件的全面解決方案,幫助客戶實現車身、HVAC、動力系統、安全、信息娛樂和LED照明的節能應用。為了支持中國這個全球最大的汽車市場,安森美半導體還在上海設立了汽車解決方案工程中心,通過本地專業技術支持深入了解和解決客戶的 問題,提供參考設計和演示板,幫助客戶優化系統成本和性能,推動中國新汽車產品的開發進程。



