【導讀】數字電位器(dpots)是無處不在的組件,可提供各種封裝,電阻和分辨率。然而,除了通常的電阻與設置的線性函數之外,很少實現任何東西。這一事實給需要寬幅(即數十年)動態增益調整范圍的應用帶來了麻煩。
數字電位器(dpots)是無處不在的組件,可提供各種封裝,電阻和分辨率。然而,除了通常的電阻與設置的線性函數之外,很少實現任何東西。這一事實給需要寬幅(即數十年)動態增益調整范圍的應用帶來了麻煩。
想象一下,例如,一個增益放大器,使用8位(1/256)分辨率電位器設置在0到10,000(80dB)的范圍內。電位器設置和電阻(線性錐度)之間存在線性關系,dpot設置和增益之間將存在線性關系。256個電位器設置中的每一個中的一個步驟表示大約40的增益變化增量(即,增益步長將是0,40,80,120,160等)。
對于8或更高的dpot設置(增益> 300),這在增益設置中提供了相當好的分辨率,允許每步增益控制在1dB或更低。然而,低于8的設置,增益分辨率嚴重惡化。例如,如果您需要將增益設置為100或更低,則可以忘記以任何有意義的精度命中必要的值。您唯一的選擇是大約80或大約120.
如果有一個準確,穩定,高分辨率的數字電位器,其對數錐度(電阻的對數與設置成比例)可用,那么很容易安排一個增益控制電路,提供一個在整個調整范圍內以dB /增量表示的恒定分辨率。不幸的是,不存在具有良好分辨率(例如,每步<6dB)的對數數字電位器(log dpots)。
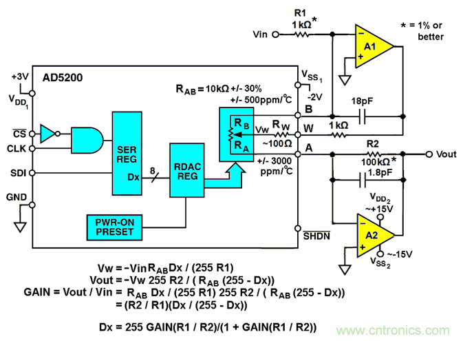
但一切都不會丟失。該設計思想中呈現圖1實現與普通線性變化鍋(例如,ADI的廉價的雙極AD5200)的近似對數增益控制。

圖1 線性數字電位器模擬對數錐度
如果Dx(上圖)表示游標設置(0 - 255),那么如果我們零碎地解決放大器增益Vout / Vin與Dx的設計公式,則很容易。首先,求解作為Vin函數的抽頭電壓(Vw):
Vw = -Vin R AB Dx /(255 R1)
接下來,將Vout作為Vw的函數求解:
Vout = -Vw 255 R2 /(R AB(255 - Dx))
然后結合方程1和2:
增益= Vout / Vin = -Vw 255 R2 /(R AB(255 - Dx))/( - Vin R AB Dx /(255 R1))
增益=(R2 / R1)(Dx /(255 - Dx))
Dx = 255增益(R1 / R2)/(1 +增益(R1 / R2))
而且當然:
dB(增益)= 20 Log 10((R2 / R1)(Dx /(255 - Dx)))
和
增益= 10 dB / 20
我們得到:
Dx = 255 10 dB / 20(R1 / R2)/(1 + 10 dB / 20(R1 / R2))

圖2 dB增益(左邊的y軸)和增益設置分辨率(右邊的y軸)與Dx(x軸)的關系
得到的增益方程的有趣特征包括:
Dx /(255 - Dx)的承諾(近似)對數行為。如圖2所示,R2 / R1 = 100,Dx = 8,增益= ~10dB; Dx = 23,產生20dB; 128給出40dB; 232給出60dB; 和247給出70dB。在整個60dB = 1,000到1范圍內,增益設置分辨率不會低于1dB,這一點尤為重要。另外,Dx = 0設置增益為零,而Dx = 255選擇開環。
使用電位器刮水器作為輸入端子的策略有效地將刮水器觸點移動到放大器A1(圖1)的反饋回路內部,從而將其作為誤差項移除并改善增益設置的時間和溫度穩定性。
同時,在A1反饋和A2輸入(圖1)上使用RAB電阻元件將RAB容差和溫度系數(溫度系數)的靈敏度進行比率(AD5200中+/- 30%和500ppm / oC),留下R1和R2作為增益集準確性的唯一主導因素。
如果需要優于8位(1/256)分辨率,10位AD5292等器件可以放入拓撲中,以獲得4倍更高的增益設置精度。只需記住在增益方程中出現255的任何地方替換1023!或者,更一般地說,如果N =位數:
AD5292
可以放入拓撲中以獲得4倍更高的增益設置精度。只需記住在增益方程中出現255的任何地方替換1023!或者,更一般地說,如果N =位數:
Dx =(2 N - 1)增益(R1 / R2)/(1 +增益(R1 / R2))
(來源:EDN,作者:W. Stephen Woodward)



