【導讀】5G基站是5G網絡的核心設備,實現有線通信網絡與無線終端之間的無線信號傳輸,5G基站主要分為宏基站和小基站。5G基站由于通信設備功耗大,采用由電源插座、交直流配電、防雷器、整流模塊和監控模塊組成的電氣柜。所以顧名思義,5G電源就是指5G通訊設備專用電源。
一、前言
5G基站是5G網絡的核心設備,實現有線通信網絡與無線終端之間的無線信號傳輸,5G基站主要分為宏基站和小基站。5G基站由于通信設備功耗大,采用由電源插座、交直流配電、防雷器、整流模塊和監控模塊組成的電氣柜。所以顧名思義,5G電源就是指5G通訊設備專用電源。
5G基站電源,分兩大主流:目前,5G基站供電系統有兩大主流,一是UPS供電系統,二是HVDC 供電系統。5G基站電源的發展趨勢主要向著解決方案小型化、高頻化、高可靠性以及效率提升的目標前進。
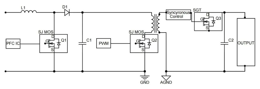
二、典型應用拓撲
針對MOS管在5G電源上的應用,推薦瑞森半導體兩款產品系列;
在PFC線路和Flyback線路,推薦瑞森半導體超結MOSFET系列:
由原深溝槽工藝革新成多層外延工藝,具有低導通電阻,優異EMI特性,低損耗,高效率,低溫升等特性。能夠顯著降低高電壓下單位面積的導通電阻,進而降低導通損耗。同時,超結MOSFET擁有極低的FOM值,從而擁有極低的開關能量損耗和驅動能量損耗。
為適應電源系統高效率小型化的需求,同步整流線路圖推薦使用瑞森半導體低壓SGT MOS系列:
采用SGT溝槽屏蔽柵設計及工藝制造技術,具有更高的工藝穩定性和可靠性及更快的開關速度、更小的柵電荷和更高的應用效率等優點。
三、推薦產品選型
針對5G線路圖的PFC線路和Flyback線路,推薦瑞森半導體超結MOSFET系列。
為適應電源系統高效率小型化的需求,同步整流線路推薦使用瑞森半導體低壓SGT MOS系列。
免責聲明:本文為轉載文章,轉載此文目的在于傳遞更多信息,版權歸原作者所有。本文所用視頻、圖片、文字如涉及作品版權問題,請聯系小編進行處理。
推薦閱讀:



