導讀:一般我們用的電源系統/控制系統或者信號處理系統都可以簡單理解成負反饋控制系統。最典型的,運放組成的信號放大電路就是這樣的系統。本文以最簡單的運放信號放大電路為例,演示如何使用LOTO示波器測量控制系統的開環增益頻響曲線,以及演示電源的環路響應穩定性測試。
一般我們用的電源系統/控制系統或者信號處理系統都可以簡單理解成負反饋控制系統。最典型的,運放組成的信號放大電路就是這樣的系統。本文以最簡單的運放信號放大電路為例,演示如何使用LOTO示波器測量控制系統的開環增益頻響曲線,以及演示電源的環路響應穩定性測試。
我們之前用普通的測試輸入輸出信號的方法,也就是在系統輸入端加入掃頻的激勵信號,在系統輸出端測量輸出信號,實測過運放電路的頻響曲線,視頻鏈接為:
https://www.ixigua.com/7135738415382790663?logTag=a843d537a27090d5117b
這種方法可以直觀看到整個掃頻范圍內的系統閉環增益表現,但是有兩個問題沒有很好解決,一個是不能全面衡量系統穩定性,比如沒有測出相角裕度的情況;另一個是不適用于不能輸入激勵信號的系統類型,比如電源系統。電源實際上是一個包含了負反饋控制環路的放大器,可以把電源看作是一個直流放大器,一個能輸出非常大電流的反饋放大器,所以適用于反饋放大器的理論同樣適用于穩壓電源。它實際上不是對輸入信號做出反應,而是對輸出條件的變化做出響應,多數情況是應對負載的變化。
根據反饋理論,一個反饋系統的穩定性可以通過其系統傳遞函數得出。工程實踐上通常會使用開環增益頻響曲線,也就是環路增益的波特圖來判斷系統的穩定性。
所以我們這次介紹和演示下更常用的開環增益頻響曲線的方法解決這些問題。在電源測試中,通常稱為電源環路穩定性測試。
圖1. 運放的開環增益穩定性測試
圖2. 電源環路穩定性測試
我們來看下如何測量開環增益頻率響應,如下圖所示的普遍的負反饋閉環系統:
環路不穩定的兩個條件:
(1) : T(S) = G(S)H(S) 的相位為180°,
(2) : 增益幅值 |G(s)H(s)|=1,
當兩個條件同時滿足,環路不穩定。 我們把T=GH叫做開環增益,或者環路增益。畫出環路增益的波特圖就可以評估系統的穩定性,表達系統穩定性。常用的增益裕度和相位裕度指標一般就是從這里得出的。
我們只需要簡單的把環路斷開就可以得到環路增益。如圖展示了如何在反饋系統中把環路斷開,理論計算時你可以從任何地方把環路斷開,不過我們通常選擇在輸出和反饋之間把環路斷開。
斷開環路后,我們在斷點處注入一個測試信號i,i 經過環路一周后到達輸出得到信號Vo,Vo和 i 的數學關系式就是我們要求的環路增益。
現實中反饋環路往往起到了穩定電路靜態工作點的作用,所以我們不能簡單的把環路斷開去測環路增益。反饋環斷開后,電路因為輸入失調等原因,輸出會直接飽和,這種情況下無法進行任何有意義的測量。為了克服這個問題,我們必須在閉環的情況下進行測量,一種可行的手段是環路注入。
為了維持閉環,我們在注入點的位置插入一個很小的電阻而不是把環路在注入點斷開,注入信號將通過這個注入電阻注入到環路中去。這個注入電阻的取值要足夠的小,通常要遠遠小于反饋網絡的等效阻抗,這樣才能保證注入電阻對反饋環路的影響可以忽略不計。
需要注意的是我們在閉環的情況下測量開環參數,測試結果的相位會從180°開始逐步將到0°,這與理論上直接斷開環路求環路增益得到的從0°開始降到-180°不同,所以這種情況下我們計算相位裕度的時候應該是參考0°而不是-180°。
在反饋環路的注入點插入一個額定值較低的電阻,注入變壓器二次繞組跨接在注入電阻兩端,以施加測試電壓。這種連接方法可以實現測試電壓注入的同時,不改變系統的直流偏置工作點。
圖3. 電壓注入方法。
將LOTO示波器的2個通道連接至注入電阻的兩端。然后,通過測量從點A到B的電壓比值來測量環路增益:
其中T(s)表示測量得出的環路增益, VSIG 和 VREF 表示LOTO示波器測量得出的電壓。
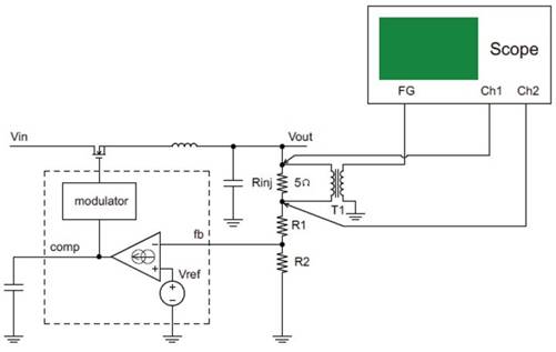
1.把分壓電阻和輸出電壓斷開,串入一個5-50ohm注入電阻;
2.利用LOTO的信號源模塊輸出掃頻正弦波,經過隔離變壓器T1連接到注入電阻兩端;
3.示波器兩個通道分別測量注入電阻上端到地電壓(輸出電壓)和注入電阻下端到地電壓;
4.利用示波器上位機軟件的環路響應測試軟件運行頻響曲線測試功能,即可測出開環增益和相位曲線。
這個環路增益方法可以在實際運行狀態下測量環路增益,所以數據的可信度較高。這是開關電源的穩定性評價的主流測量方法。
實物接線如下圖所示:
這里我們使用了LOTO示波器的OSCA02系列示波器,并且擴展了S02信號源模塊,這樣就可以滿足這個測試中的兩路電壓波形檢測和一路掃頻正弦波輸出的需要。相比之前的輸入激勵方式的頻響曲線,我們額外需要一個注入變壓器,用來在注入電阻上加一個正弦波掃頻信號,目的是不影響閉環系統的正常工作點。LOTO可以提供這樣的一個變壓器,可以在50HZ到100K HZ范圍內使用:
我們設置信號源模塊輸出的偏置為0,也就是不需要直流分量,避免變壓器磁飽和造成信號失真。信號的幅值需要觀察下掃頻過程,避免信號過大造成掃頻過程中的正弦波消頂失真。實測發現,點A和點B的電壓都很小。變壓器源邊我們空載輸出4V左右,因為副邊接上15歐注入電阻這個負載后,只有幾十到幾百毫伏了。如下圖所示為注入電阻兩端在1K赫茲時的電壓波形:
VSIG 和 VREF電壓很小,我們使用示波器探頭的1:1檔,并且盡量縮短接地線來避免引入噪聲對它們造成干擾。
我們設置好掃頻參數,比如從100HZ到20KHZ步進500赫茲進行掃頻。得到如下頻響曲線結果:
如圖 4,相位裕度(Phase margin)定義為在放大器開環增益與頻率曲線中,180°的相移與開環增益下降為 1(單位增益)處的相移之差的絕對值。增益裕度(Am)定義為放大器開環增益與頻率曲線中,180°的相移處的增益與放大器開環增益下降為 1 處的增益之差的絕對值。
通常相位裕度、增益裕度越大,放大器越穩定。但是放大器穩定不是電路的唯一要求,尤其在高速放大電路中還需要考慮系統響應速度進行折中評估。
圖 4 相位裕度與增益裕度
我們看下實測波特圖的結果:
可以看到,系統足夠穩定,交叉頻率大約5.5K HZ左右,相角裕度有95度多。
整個測試過程可以參看視頻如下鏈接:
https://www.ixigua.com/7140849893589516837?logTag=e864be5f88bfc9033463免責聲明:本文為轉載文章,轉載此文目的在于傳遞更多信息,版權歸原作者所有。本文所用視頻、圖片、文字如涉及作品版權問題,請聯系小編進行處理。
推薦閱讀:





