【導讀】噪聲是醫療和其他超聲系統性能的限制因素。當然,“噪聲”這個簡單的術語代表了許多不同的噪聲,其中一些是在醫療和病人情形下的固有噪聲,而另一些則是指電子噪聲。由病人導致的主要噪聲稱為“斑點噪聲”,很大程度上是由于病人的組織和器官的非均勻性(非均質性)造成的。電路設計者對于病人自身引起的噪聲幾乎無能為力,但對于減少由于電子器件形成或導致的各種噪聲源、噪聲類型來說,還是大有作為的。
噪聲是醫療和其他超聲系統性能的限制因素。當然,“噪聲”這個簡單的術語代表了許多不同的噪聲,其中一些是在醫療和病人情形下的固有噪聲,而另一些則是指電子噪聲。由病人導致的主要噪聲稱為“斑點噪聲”,很大程度上是由于病人的組織和器官的非均勻性(非均質性)造成的。電路設計者對于病人自身引起的噪聲幾乎無能為力,但對于減少由于電子器件形成或導致的各種噪聲源、噪聲類型來說,還是大有作為的。
在這些潛在的噪聲源中,就包括了 DC/DC 穩壓器。為了將噪聲降至最低,設計者可以使用效率不斷提高的小型靜音低壓差 (LDO) 穩壓器。即使是這種 LDO,也存在能耗浪費,造成發熱問題。LDO 的有效替代品是開關穩壓器,但開關穩壓器因其開關性質而具有高噪聲。如果設計者要充分利用這些設備,就需要減少噪聲。
最近在電源轉換拓撲結構設計方面的創新能夠減少這種噪聲,使得在噪聲和效率之間進行權衡時發生了變化。例如,大功率單片開關穩壓器可以有效地為數字 IC 供電,這種穩壓器具有低噪聲直流電源軌、高效率和最小空間要求。
本文簡要討論超聲方面的挑戰。然后介紹 Analog Devices 的微型 Silent Switcher IC 系列,并重點以 LT8625S 為例,說明這種創新型開關穩壓器如何滿足高性能超聲成像所需的個位數電壓、10 A 以下范圍內的多個負載目標要求。此外,還以其他靜音開關 IC 為例說明該系列的廣泛性。
超聲波有獨特的信號路徑問題
超聲波成像的工作原理很簡單,但開發高性能成像系統需要相當多的設計專業知識、許多特殊組件,以及對微妙細節的關注(圖 1)。

圖 1:超聲成像系統的高級框圖說明了基于簡單物理原理實現系統的復雜性。(圖片來源:Analog Devices)
成像系統使用壓電傳感器陣列,通過脈沖產生聲學波前。許多新系統有多達 256 個此類傳感器元件,而且每個元件都必須獨立控制。發射頻率從 2 MHz 到 20 MHz 不等。
通過使用可變延遲來調節陣列中傳感器的相對時間,可使發射的脈沖形成波束并瞄準特定位置。較高的頻率具有良好的空間分辨率,但穿透能力相對較弱,導致圖像質量下降。作為最優折中方案,大多數系統的頻率是 5 MHz。
脈沖一經發射,系統就會切換到接收模式并捕捉聲波脈沖的回聲,只要聲波能量遇到阻抗屏障,如不同組織或器官之間的邊界,就會產生回聲。回波的返回時間相對于其發送時間的延遲提供了成像信息。
由于超聲信號在兩次通過組織時不可避免地發生衰減,一次是前向路徑,一次是返回的回波,因此接收到的信號水平跨越了一個較寬的動態范圍。這種信號水平可以從高達 1 伏,到低至數微伏,也就是大約 120 dB 的范圍。
請注意,對于 10 MHz 的超聲信號和 5 cm 的穿透深度,往返信號會衰減 100dB。因此,要在任何位置處理約 60 dB 的瞬時動態范圍,所需的動態范圍將是 160 dB(電壓動態范圍為 1 億比 1)。
增大發射傳感器的功率似乎是處理寬動態范圍、低電平信號和信噪比 (SNR) 不足的最簡單的解決方案。然而,除了明顯的功率要求外,對于接觸病人皮膚的超聲探頭的溫度也有嚴格限制。按照 IEC 標準 60601-2-37(2007 年修訂版)的規定,當傳感器向空氣中傳輸時,傳感器表面的最高允許溫度為 50°C;向合適的人體模型傳輸時,最高允許溫度為 43°C。
后一個限制值意味著皮膚(通常為 33℃)最多可以被加熱 10℃。因此,不僅必須限制聲功率,而且還必須最大限度地減少相關電子設備(包括 DC/DC 穩壓器)的熱耗散。
為了保持相對穩定的信號水平并最大限度地提高 SNR,使用了一種特殊的自動增益控制 (AGC) 方式,稱為時間增益補償 (TGC)。TGC 放大器通過使用指數因子放大信號來補償指數信號衰減,該系數是由接收器等待返回脈沖的時間決定的。
請注意,如圖 2 所示,超聲成像模式有多種:
· 灰度 產生一個基本的黑白圖像。這種圖像可以解決小至 1 mm 的偽影。
· 多普勒模式 通過跟蹤返回信號的頻率偏移并以假彩色顯示來檢測運動物體的速度。這種模式用于檢查血液或其他在體內流動的液體。多普勒模式需要向人體發射連續波,并產生返回信號的快速傅里葉變換 (FFT)。

圖 2:顱外頸動脈在頸動脈分叉處的灰度 (A) 和彩色多普勒 (B) 的外觀。請注意,ECA 的分支(星號,每張圖像的左下方)在彩色多普勒成像中最容易看到。(CCA:頸總動脈;ICA:頸內動脈;ECA:頸外動脈)。(圖片來源:Radiologic Clinics of North America)
· 靜脈和動脈模式 使用多普勒與灰度模式相結合。這兩種模式用來詳細顯示動脈和靜脈血流。
簡化框圖遺漏了一些關鍵部件,而更詳細的圖則能顯示更多的功能(圖 3)。

圖 3:框圖越詳細使得現代超聲系統看起來約復雜,并能顯示出設計中嵌入的許多數字功能。(圖片來源:Analog Devices)
首先是電源功能。無論系統是通過交流線路還是電池供電,都需要通過多個 DC/DC 穩壓器來開發各種電源軌電壓。這些電壓范圍從某些功能的幾伏,到更高的壓電傳感器電壓。
此外,由于現代超聲系統除了發射和接收路徑的模擬前端外,其余部分基本上都是數字的;現代超聲系統包括用于實現數字控制波束形成和其他功能所需的 FPGA。這些 FPGA 需要相對較大的電流,其范圍高達 10 A。
噪聲限制了性能
與大多數數據采集系統一樣,噪聲也是限制醫用超聲系統性能的因素之一。除了病人引起的斑點噪聲外,還有各種不同的的電子電路噪聲、元器件噪聲:
· 高斯噪聲是統計學上的隨機“白”噪聲或者是有源和無源元器件產生的電子電路噪聲。其中,白噪聲主要由于熱波動造成。
· 散粒(泊松)噪聲是由于電荷的離散性造成的。
· 脈沖噪聲有時稱為椒鹽噪聲,有時會在數字圖像上看到。椒鹽噪聲可由圖像信號中突然出現的尖銳干擾引起,被看做是稀疏出現的黑白像素,因此有了這個俗稱。
這些噪聲源影響圖像的分辨率和質量。通過選擇諸如低噪聲放大器和電阻器等適當的電子元器件以及適當的模擬和數字濾波器,可以最大限度地降低這些噪聲。此外,通過復雜的圖像和信號處理算法可以在后期處理時最大限度地減小一些噪聲。
穩壓器噪聲:一個關鍵因素
還有一個與噪聲有關的問題必須解決:來自降壓 DC/DC 穩壓器的開關噪聲。這種穩壓器主要向如 FPGA 和 ASIC 等數字 IC 供電。問題是,這些噪聲還通過電磁 (EM) 輻射,以及通過電源軌和其他導體的傳導,影響敏感的模擬信號處理電路。
設計人員嘗試通過鐵氧體磁珠、精心的布局和電源軌濾波來盡可能減少這種噪聲,但這樣做的代價是增加元器件數量和印刷電路板的面積,而且往往只能獲得部分成功。
傳統上,對于盡可能地減少 DC/DC 穩壓器噪聲設計者來說,可以選擇 LDO。這種器件提供低噪聲輸出,但效率相對較差,約為 50%。另一種方法是,使用效率約為 90% 或更高的開關穩壓器。但由于開關時鐘的原因,會輸出毫伏級脈沖噪聲。
與大多數工程決策不同的是,DC/DC 穩壓器的情況需要二選一:要么低效率、低噪聲,要么高效率、高噪聲。這種矛盾無法調和,例如接受 LDO 中 20% 的高噪聲以適當地提高其效率。
LDO 的固有低噪聲可能會受到另一個因素的影響。由于相對較大的體積適用于較高的電流水平——主要是出于散熱考慮,這種器件通常必須安裝在離其負載較遠的位置。這使得 LDO 輸出軌有可能接收來自系統中數字器件的輻射噪聲,從而破壞了敏感模擬電路的潔凈電源軌。
由于熱管理問題,LDO 的安裝解決方案是只使用一個穩壓器,位于 PC 板的側面或拐角處。這樣做有助于管理 LDO 的耗散問題,并可能簡化 DC/DC 的系統級架構。然而,這種聽起來簡單的解決方案卻存在很多問題:
· 由于距離和高電流水平、穩壓器和負載之間不可避免的存在 IR下降(ΔV 下降 = 負載電流 (I) × 印制線電阻 (R) ),意味著負載電壓不是 LDO 的標稱輸出,甚至每個負載的電壓都有所不同。可通過增加 PC 板的印制線寬度或厚度,或使用直立母線來最大限度地減小這種壓降,但代價是占用寶貴的電路板空間并增大材料清單 (BOM)。
· 可以使用遙測方法來檢測負載電壓,但這種方法只對單點、非分散負載有良好的效果。此外,遙測引線可能會導致直流電路振蕩,因為較長的電源軌和檢測導線的電感會影響穩壓器的瞬態性能。
· 最后,也是通常難以解決的問題,較長的電源軌也會受到更多的電磁干擾 (EMI) 或射頻干擾 (RFI) 噪聲拾取的影響。
要消除 EMI/RFI 問題,通常從增加旁路電容、直列式鐵氧體磁珠和其他措施開始。不過,這往往是個很頑固的問題。而且,這種噪聲會加大滿足各種噪聲排放法規要求時帶來的挑戰(具體取決于噪聲幅度和頻率)。
Silent Switcher 穩壓器解決了這一權衡難題
另一種通常更好的解決辦法是,在盡可能靠近負載 IC 的位置使用一個 DC/DC 穩壓器。這樣可以最大限度減小 IR 壓降、PC 板基底面以及電源軌噪聲拾取和輻射。不過,為使這種方法可行,就必須采用可以放置于負載旁,但仍能滿足所有電流要求的小巧、高效的低噪聲穩壓器。
這就是為什么 Analog Devices 的許多 Silent Switcher 穩壓器能夠解決問題。這種穩壓器不僅能在數個安培到 10 A 的電流水平下提供個位數的電壓輸出,而且噪聲極低。這是通過多種設計創新完成的創舉。
采用這種穩壓器不是一種“折中”方法 ,也不是在 LDO 低噪聲屬性和開關穩壓器效率之間進行取舍。相反,這種穩壓器的創新設計使工程師們能夠以非常低和接近 LDO 的噪聲水平擁有開關器件的全部效率優勢。實際上,設計人員能夠在低噪聲與高效率這兩種屬性之間做到魚與熊掌兼得。
這種穩壓器改變了人們對 LDO 與開關穩壓器之間差距的傳統認知。這種穩壓器可用于Silent Switcher 1(第一代)、Silent Switcher 2(第二代)和 Silent Switcher 3(第三代)器件。這些器件的設計者確定了各種噪聲源,并設計了削弱每個噪聲源的方法,并對隨后的每一代都進行了進一步改進(圖 4)。

圖 4:Silent Switcher DC/DC 穩壓器已發展到第三代,每一代產品都以前代產品為基礎,進一步擴展了前一代的性能。(圖片來源:Analog Devices)
Silent Switcher 1 器件的優點包括低 EMI、高效率和高開關頻率,后者可將許多殘余噪聲移出會干擾系統運行或產生監管問題的頻譜部分。Silent Switcher 2 則在 Silent Switcher 1 技術的所有特性之外增加了一些優點,如集成式精密電容器、更小的基底面,以及消除了對 PC 板布局的敏感性。最后,Silent Switcher 3 系列在 10 Hz 至 100 kHz 的低頻段具有超低噪聲特性,這對超聲波應用尤其關鍵。
由于這些開關式器件只有幾毫米見方的微小外形,在加上其固有效率,可將其置于離負載 FPGA 或 ASIC 非常近的位置。這將最大限度地提高性能,并消除數據表性能和實際使用情況之間的差異。
圖 5 所示為 Silent Switcher 器件的噪聲和熱屬性總結。

圖 5:這些穩壓器的用戶從 Silent Switchers 設計中獲得了切實的噪聲和散熱優勢。(圖片來源:Analog Devices)
Silent Switcher 矩陣的許多選擇
Silent Switcher 穩壓器包括許多分組、版本和型號,具有不同的額定電壓和電流,以滿足系統設計的具體要求。此外,這些穩壓器還提供各種微小的封裝(圖 6)。

圖 6:使用 Silent Switcher 技術的許多設備實現了許多電壓、電流、噪聲和其他屬性的排列組合。(圖片來源:Analog Devices)
第一代和第二代器件包括但不限于具有 3 A、4 A、6 A 和 10 A 輸出的 5 V 裝置,如:
· LTC3307:5 V、3 A 同步降壓 Silent Switcher,采用 2 mm × 2 mm LQFN 封裝
· LTC3308A:5 V、4 A 同步降壓 Silent Switcher,采用 2 mm × 2 mm LQFN 封裝
· LTC3309A:5 V、6 A 同步降壓 Silent Switcher,采用 2 mm × 2 mm LQFN 封裝
· LTC3310:采用 3 mm × 3 mm LQFN 封裝的 5 V、10 A 同步降壓型 Silent Switcher 2
其中每款器件都有多個版本。例如,LTC3310 有四個基礎版本,包括一些通過 AEC-Q100 汽車級標準鑒定的版本。請注意,第一代 (SS1) 器件 LTC3310 和 LTC3310-1 以及第二代 (SS2) 器件 LTC3310S 和 LTC3310S-1 均可用作可調作輸出或固定輸出的輸出器件。
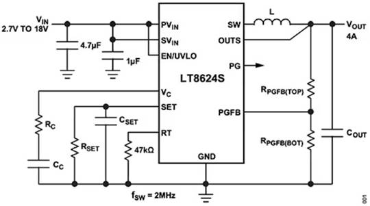
請仔細觀察第三代器件 LT8625S,它突出了 Silent Switcher 3 的設計特點。這款 2.7 V - 18 V 輸入、8 A 輸出的器件實現了出色的低噪聲性能(圖 7)。

圖 7:LT8625S 只需要一些標準的外部器件(所示為與其相同的 4 A 版本 LTC8624S)。(圖片來源:Analog Devices)
LT8625S 的特性如下:
· 采用了高增益誤差放大器,因此具有超快的瞬態響應
· 快速的最小開關時間,只有 15 ns
· 具有 ±0.8% 溫度漂移的精密基準
· 多相工作,支持多達 12 相,可實現更高的總電流輸出
· 可調節、可同步:300 kHz 至 4 MHz
· 可編程電源良好指示器
· 采用 20 引線 4 mm × 3 mm (LT8625SP)或 24 引線 4 mm × 4 mm LQFN(LT8625SP-1)封裝
具有特別適合超聲應用的噪聲性能規格(圖 8):
· 超低均方根 (RMS) 噪聲 (10 Hz 至 100 kHz):4 μVRMS
· 超低斑點噪聲:10 kHz 時,4 nV/√Hz
· 在任何 PC 板上都具有超低 EMI 排放
· 內部旁路電容器可減少輻射式 EMI

圖 8:本圖說明了 LT8625S 的低頻(左)和寬帶(右)噪聲譜密度都很小。(圖片來源:Analog Devices)
這種低噪聲性能是在整個負載范圍內,在高效率、低功率損耗下實現的(圖 9)。

圖 9:LT8625S 的高工作效率、低熱影響讓系統設計無后顧之憂。(圖片來源:Analog Devices)
隨著配套的 DC3219A 演示電路/評估板(圖 10)的推出,加快了 20 引線 LT8625S 的設計導入。該板的默認設置為 1.0 V,最大直流輸出為 8 A。用戶可以根據需要改變電壓設置。

圖 10:為便于探索和加塊設計導入,DC3291A 評估板支持 LT8625S。(圖片來源:Analog Devices)
結束語
超聲波成像系統是一種不可或缺的無風險醫療診斷工具。為了達到規定的圖像清晰度、分辨率和其他性能指標,關鍵是要認識到所接收到的信號可能處于極低水平且具有很寬的動態范圍。這就要求工程師選擇低噪聲器件,采用謹慎的設計技術,并確保直流電源軌的噪聲盡可能低。
Analog Devices 的 Silent Switcher 系列具有開關式 DC/DC 穩壓器固有的高效率,以及媲美效率低得多的 LDO 的噪聲水平。此外,這類器件尺寸很小,只有幾毫米見方,這使其可以靠近所支持的負載放置,從而最大限度地降低接收輻射電路噪聲的可能性。
(來源:ADI公司,作者:Bill Schweber)
免責聲明:本文為轉載文章,轉載此文目的在于傳遞更多信息,版權歸原作者所有。本文所用視頻、圖片、文字如涉及作品版權問題,請聯系小編進行處理。
推薦閱讀:



