【導讀】連接一個更高電壓的電源軌來偏置線性穩壓器的內部電路,使穩壓器能夠產生一個0.9V的低輸出電壓,該輸出電壓可承受4A瞬變,變化很小。
一般來說,DC-DC開關穩壓器都是固定電壓輸出。有沒有辦法使用數字控制信號,實現電源輸出電壓的動態調整?本文介紹如何使用ADI專用的數模轉換器(DAC)LTC7106,實現電源輸出電壓的動態調整。
如何實現電源輸出電壓的動態調整?
電阻分壓電路+電位器
對于DC-DC開關穩壓器輸出電壓的動態調整,最常見的做法是設置電阻分壓電路。如下圖,我們用一個電位器(Potentiometer)來代替其中一個分壓電阻RFB1,就能動態調整DC-DC開關穩壓器的電壓輸出。

圖1:使用電位器來調整DC-DC開關穩壓器輸出 (圖片來源:ADI)
這個方法很有效,但是需要我們手動操作。如果需要使用數字控制信號來控制輸出電壓,一個好辦法就是在上面的反饋節點VFB輸入一個正或負電流。因此,我們需要一個專門為動態調整輸出電壓而開發的小型DAC。
電阻分壓電路+DAC
我們以ADI的DAC LTC7106舉例:如下圖,LTC7106向電阻分壓電路輸出一個電流,使得DCDC開關穩壓器反饋引腳VFB上的電壓改變,從而使得DC-DC開關穩壓器輸出電壓可以根據數字控制信號而改變。

圖2:LTC7106 DAC接入DC-DC電源反饋路徑(圖片來源:ADI)
這種方法對DAC提出了一個要求。當DAC沒有數字控制信號的時候,不能有電流輸出,否則可能會使得DC-DC開關穩壓器在啟動的時候,有不必要的電壓出現。
專門的DAC可以克服這一個現象,比如ADI的LTC7106就是專門為這種應用而設計。只要沒有有效的數字控制信號,LTC7106輸出引腳IDAC上就沒有電流(即高阻抗),從而避免電路啟動期間,出現不需要的電壓。
LTC7106是一個7位DAC,可以實現最高1 LSB(最低有效位)、1μA的分辨率。我們可以根據DAC的特性來設計合適的電阻分壓電路,來匹配DAC的精度。下面我們通過一個設計實例來說明。
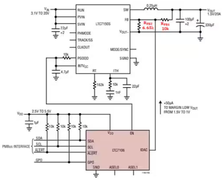
基于LTC7106的設計實例
如下圖,使用LTC7150S作為DC-DC開關穩壓器,提供1.5V電壓輸出。假設我們現在需要電源在1.5V到1.0V之間對電源輸出電壓進行動態調整。

圖3:LTC7106設計實例(圖片來源:ADI)
根據LTC7106數據手冊,VFB=0.6V,因此VOUT = 0.6V x [1 = (RFB1/RFB2)]
LTC7106輸出電流IDAC幅度越大,LTC7106的精度就越好。LTC7106的IDAC輸出范圍在正常(normal)模式下,可以到-63μA到+63μA。
假設選擇RFB1=10k?,RFB2=6.65k? ,根據公式:

我們可以推導出IDAC范圍:IDAC =(1.5V–1.0V)/10k? = + 50μA。
假定IDAC最低有效位LSB=1μA,Vout的輸出電壓范圍為1.5V到1.0V。
利用LTC7106開發板簡化開發流程
我們也可以使用LTC7106開發板DC2620A-A來縮短開發流程。

圖4:LTC7106開發板DC2620A-A
DC2620A-A可以通過接口模塊DC1613A來連接電腦

圖5:DC2620A-A連接電腦(圖片來源:ADI)
在電腦上可以顯示LTpowerPlay圖形用戶界面。電腦上的控制信號通過PMBus或I2C控制LTC7106。

圖6:LTpowerPlay圖形用戶界面(圖片來源:ADI)
LTpowerPlay還提供診斷和調試功能,用于編程或調整系統中的電源管理方案,或在啟動供電軌時診斷電源問題。
本文小結
使用LTC7106可以很容實現電源輸出電壓的動態調整,運行可靠。需要注意的是DAC輸出精度是有誤差的,如LTC7106在整個溫度范圍內,正輸出±0.8%,負輸出±1.5%。必須小心設計,從而確保控制回路穩定性和輸出電壓紋波在所需輸出電壓的合理范圍內。
免責聲明:本文為轉載文章,轉載此文目的在于傳遞更多信息,版權歸原作者所有。本文所用視頻、圖片、文字如涉及作品版權問題,請聯系小編進行處理。
推薦閱讀:



