【導讀】RS485和隔離CAN通訊在工業設備中被廣泛應用,它們的收發器供電往往需要一個簡單高效的隔離DC/DC變流器。反激變流器因其結構簡單、價格便宜非常適合于這種應用場合。
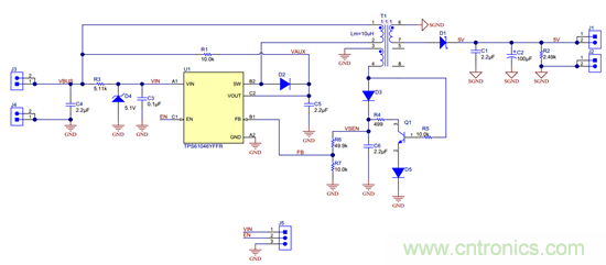
DC-DC升壓變流器的工作原理與反激接近,所以可以利用DC-DC升壓變流器IC來實現反激隔離變流器電路。基于TPS61046的反激變流器電路如圖1所示,TPS61046是1.8V 到5.5V輸入,28V輸出升壓變流器IC。圖中利用穩壓管D4限制VIN pin的電壓不高于5.1V,可以將反激電路的輸入電壓提高至20V。利用第三繞組和FB pin將輸出電壓穩定在5V。在5V輸入條件下,最大輸出電流是200mA。在輸入電壓大于10V條件下,最大輸出電流是250mA。

圖1: 基于TPS61046的反激變流器
原邊控制的反激變流器因為非理想變壓器漏感的存在,往往輸出電壓的負載調整率不佳。在輸出電流小的時候,輸出電壓偏高;輸出電流大時,輸出電壓反而偏低。所以控制負載調整率在要求范圍之內是設計這種反激變流器的難點之一。提高負載調整率的一個簡單方法是加入假負載,如圖1中的R1和R2。但是過小的假負載不足以改善負載調整率,過大的假負載降低效率。圖1中R4,R5,Q1和D5構成了自調節假負載,假負載大小隨著輸出電流自動調節,從而在保證效率的同時改善負載調整率。反激變流器的電氣性能如圖2和圖3所示:輸出電流從0mA至滿負載范圍內輸出電壓變化不超過 ±6%,5V輸入滿載效率約為77%。

圖2: 不同輸入電壓下的負載調整率

圖 3: 不同輸入電壓下的效率
免責聲明:本文為轉載文章,轉載此文目的在于傳遞更多信息,版權歸原作者所有。本文所用視頻、圖片、文字如涉及作品版權問題,請聯系小編進行處理。
推薦閱讀:




