【導讀】智能手機成為人們生活中的必需品。電池技術的制約使得充電頻率減少。而無線充電技術恰好解決了這個難題。無線充電技術解決了兼容問題,使充電過程更加方便簡潔。
無線充電技術類別
1、電磁共振方式:在兩個共振頻率相同的物體之間能有效的傳輸能量,而不同頻率物體之間的相互作用較弱。根據這個原理,麻省理工學院的研究小組在燈泡試驗中,用兩個銅線圈作為電磁共振器。其中一個線圈連接在電源上作為發射器,另一個線圈連在燈泡上作為接收器。通電后,發射器能夠以10MHz的頻率振動,但它并不向外發射電磁波,而是在它的周圍形成一個強大的非輻射磁場。這個非輻射磁場可以協調的與接收線圈進行能量傳輸。基于電磁共振的無線充電技術的傳輸功率能夠達到幾千瓦,傳輸距離可達數米。
2、電磁感應:在兩個設備中分別使用一只具有振蕩電路特性的線圈組成一組收發線圈,在發送設備的線圈加上幾兆赫茲的交變電流,那么接收設備的線圈上就會產生感應電動勢,從而實現了電能的無線傳輸。目前,基于電磁感應的無線充電技術的傳輸功率為幾瓦到幾百瓦,傳輸距離小于1cm。
3、無線電波:根據電磁學原理可知,豎直導體棒內通過超高頻的交流電,其周圍就會形成電磁波,在特定的頻率內,我們叫這本導體棒發射出了無線電波。如果把一個圓環形的線圈作為天線,放在無線電波的周期變化的磁場里,那么線圈里就會感應出相應的電流。基于無線電波的無線充電技術利用了電波能量可以通過天線發送和接收的原理,直接在整流電路中將電波的交流波形變換成直流后加以利用。基于無線電波的無線充電技術的傳輸功率小于100毫瓦,傳輸距離最高可以達到10米。
本文采用TI的BQ500410A芯片來構成無線充電系統的TX端,RX端采用TI的BQ51013B。該方案使用3個發射線圈陣列來擴展位置自由,同時具有寄生金屬檢測(PMOD)和外來物體檢測(FOD)的功能,確保了充電過程的安全性。
系統結構
一套完整的無線充電系統包括TX端和RX端兩部分,其結構框圖如圖1所示。
無線充電的結構類似于一個空心變壓器,能量傳輸通過線圈耦合的方式來實現。通常發射線圈及其驅動電路被安裝在一個充電板內,接收線圈及其驅動電路則被嵌入到需充電的設備中,如智能手機等。能量傳輸的效率與線圈之間的距離、線圈對齊的程度、線圈方向、線圈材質、磁場屏蔽、阻抗匹配、發射頻率及占空比等因素有關。其中,線圈之間的距離及對齊程度對傳輸效率有極大的影響。

圖1:無線充電系統框圖
本文采用3個發射線圈陣列來擴展充電區域,以便獲得更好的充電效率及體驗。BQ500410A以400ms的時間間隔依次使能3個發射線圈,同時使能相應的COMM反饋信號通路的模擬開關。BQ500410A會尋找最強的COMM反饋信號,然后驅動相應的發射線圈工作,以獲得最好的線圈匹配。因此,在同一時刻只有一個發射線圈是工作的,其他兩個發射線圈則處于待機狀態。
為了減少電磁輻射,該無線充電系統還在收發兩端線圈的背部各增加了一塊鐵氧體隔磁片,使得能量傳輸的區域被限制在了兩塊隔磁片之間,避免了無線充電系統工作時產生的輻射對智能手機或其它設備帶來干擾。
傳輸原理
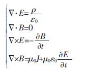
基于電磁感應的無線充電技術與變壓器相似,都是基于電磁感應原理實現的。經典的電磁學可以總結為一組著名的麥克斯韋方程組,即:

由上述麥克斯韋方程組可以看出,變化的電場會產生變化的磁場,變化的磁場也會產生變化的電場。如此反復,就形成了電磁場。以一個波長為界,在場源為中心的一個波長范圍內,成為近場區,又稱感應場;超出一個波長的范圍成為遠場區,又稱輻射場。感應場內電磁場強度大,但是衰減快;相反,輻射場內電磁場強度小,但是衰減緩慢。
低功耗
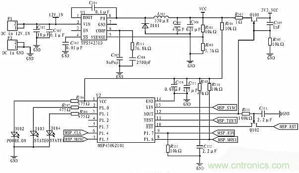
本文通過增加TI的MSP430低功耗MCU配合BQ500410A來實現系統的低功耗。為了實現低功耗,一種最直接的方法是無負載時直接關斷電源使BQ50041A完全關機。但是這樣做的話,包括充電狀態、錯誤狀態、操作模式及驅動引腳狀態信息等將會完全丟失。增加MSP430后,BQ500410A可以周期性的關機來節節省功耗,其喚醒信號由MSP430來提供。同時,各種狀態信息也由MSP430來保存,LED狀態指示燈也由原先的BQ500410A驅動變為由MSP430來驅動。如此一來,雖然系統的復雜度及成本提高了,但是待機功耗由原先的300mW降低到90mW左右。
基于電磁感應的無線充電技術就是應用了這一原理。發射端利用逆變技術將電網整流過的直流電逆變成高頻的交流電,因此發射線圈的周圍就會產生交變的磁場。位于感應場的接收線圈由于電磁感應的作用產生感應電動勢,再經過整流、整形后供負載使用。

圖2:低功耗電路
FOD和PMOD
外部物體檢測(FOD)和寄生金屬檢測(PMOD)是本文設計方案的另一大特點。金屬物體處在交流磁場中會產生渦流,因此處于安全考慮,需實時檢測TX端和RX端之間是否存在外部物體及寄生金屬。系統工作時,BQ500410A實時監測輸入電壓及輸入電流并計算輸入功率。同時,BQ51013B也會實時監測充電電壓及充電電流,并將輸出功率通過通信協議反饋給BQ50041A。BQ50041A可以通過電阻配置損耗閾值,如果輸入功率與輸出功率之間的差值大于此損耗閾值,則BQ50041A會報警并中止能量傳輸。
相關閱讀:
一款基于微距離無線充電器的電路設計
全面講解無線充電器電路設計
同時對40部手機進行充電的無線充電新技術
相關閱讀:
一款基于微距離無線充電器的電路設計
全面講解無線充電器電路設計
同時對40部手機進行充電的無線充電新技術




