【導讀】輝光離子滲氮作為一種硬度高、變形小的鋼鐵表面強化技術在工業領域已得到了廣泛的應用。但傳統的離子滲氮直流電源存在一系列的問題,有一些難以克服的缺點。
其缺點如下:
(1)離子滲氮過程中既要防止大電弧的形成,降低電弧能量、又要利用微弧清洗凈化工件,一般的電路除設計有LC振蕩滅弧、電流截止滅弧以外,都串聯有限流電阻R,見圖1。

圖1:直流電源原理示意圖
(2)在離子滲氮過程中,爐內電壓、電流須處于異常輝光放電區的范圍,這樣才能保證工件均勻地被輝光覆蓋,一般當離子功率密度大于0.4W/cm2時才足以產生輝光放電,見圖2。有時由升溫階段轉向保溫階段,為了維持一定的輝光功率并保持溫度,只有增大冷卻水流量。據介紹,嚴重時冷卻水帶走的能量占總功率的40%之多。

圖2:低壓氣體放電伏安特性曲線
(3)工件上的小孔、深孔、溝槽部分常會產生空心陰極效應,造成局部溫度過高、硬度下降,對于形狀復雜的工件,如模具等難以獲得均勻的滲氮層。
如果是采用脈沖電源進行離子滲氮,可以克服以上不足之處,其優點如下:
(1)在脈沖電壓的作用下,爐內氣體放電受高頻電子開關的通斷控制,電流電壓自然過零,自身具有滅弧的功能,由于采用自關斷器件,滅弧速度可達微秒級,因而取消了限流電阻,可大幅度節能。
(2)在提供大的瞬時能量的同時,可以保持較小的平均能量,可將工件升溫、保溫所需的離子能量借助于導通比α來調節,從而將輝光放電的物理參數與控制溫度的參數分開,實現獨立調整,提高滲氮質量。
(3)空心陰極效應的產生是由于離子-電子的相互作用,產生雪崩效應,引起載流子的聚集所造成的,采用脈沖電源后載流子的聚集被脈沖間隙中斷,從而抑制了空心陰極效應,改善了復雜零件的溫度均勻性。另外,對于原來需要堵孔屏蔽的某些零件可直接裝爐滲氮,簡化了工序。
采用的方案
根據離子滲氮工藝的要求,脈沖電源的工作頻率為2kHz左右,最高工作電壓為1000V,電流幅值約為100A。在電源的控制電路中,要求對脈沖的占空比進行調節,對爐內溫度實現PID調節控制,對打弧進行檢測與保護。主電路可以有多種方式,如:直流斬波方式、逆變方式等,可選用的開關器件也很多。考慮到成本及電路的簡潔可靠,本電源采用直流電源加斬波部分及控制部分,具體框圖如下:

圖3:脈沖電源框圖
電源工作原理
主電路
三相交流電經電源變壓器升壓后,再經晶閘管三相半控橋式整流、濾波,輸出連續可調0~1000V直流電壓,爐體陰極與電源負極之間接一大功率IGBT管進行斬波,IGBT兩端并聯一RCD緩沖吸收電路,用以吸收IGBT瞬時關斷時電路中形成的過壓,并配以LEM電流、電壓傳感器向控制電路提供反饋信號。

圖4:主電路原理簡圖
晶閘管觸發控制電路
脈沖峰值電壓的提供依賴于半控橋式整流電路,可由給定信號調節晶閘管的導通角,本電路中采用先進的TC787三相相位控制電路。電路中先產生一斜坡給定信號,然后再加上電流負反饋信號進行綜合放大后送入TC787的4端,12、10、8端分別用于控制A、B、C三相晶閘管的控制極。見圖5所示。

圖5:晶簡管觸發電路框圖
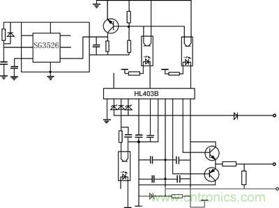
IGBT的驅動與保護電路
由綜合放大電路板(ZHFD)產生的輸出信號被送入SG3526,產生PWM脈沖,此信號與反饋信號進行邏輯運算后送入HL403B厚膜驅動器,當IGBT產生過流、短路故障時,借助于IGBT內部的短路、欠飽和、軟關斷、降柵壓保護功能,保護信號通過光電耦合器加到NE555時基電路組成的自保電路封鎖PWM脈沖,使IGBT的GE間產生負偏壓而截止,見圖6。

圖6:IGBT的驅動與保護電路
滅弧控制電路及過流截止保護電路
打弧現象是離子滲氮爐內不可避免的,當出現打弧,且正常的電壓下降無法滅掉弧光時,爐中電壓下降,電流上升,爐中等效電阻接近于0Ω,若不及時滅掉將會使器件過流損壞,打弧信號的獲得可以通過以下途徑:
(1)電流最大值、電流上升率di/dt。
(2)電壓最小值、電壓下降率dv/dt,由于線路中難免存在分布電感,電流增長的速度比電壓下降的速度要慢,所以檢測電壓下降信號可以較快地判別出打弧的發生,但要求電路能自動地區別正常脈沖的上下跳變與打弧引起的極間電壓下降,為此專門設計打弧檢測電路檢測出打弧信號后,關斷主電路電壓,待弧光滅掉后,又重解除封鎖。
放大電路
此部分電路的功能是實現溫度的PID控制,打弧信號的采集,電流、電壓負反饋以及產生滅弧信號,輸出信號將分別送往晶閘管觸發控制電路及PWM脈寬給定電路,以實現對電源的整體控制。此外,本電源中還包括顯示電路用以顯示峰值電壓、電流、平均電流、頻率、導通比等,以及接觸器、繼電器控制電路,本文從略。
設備裝配以后進行了一些調試,各部分基本上達到了預期的設計目的,并與離子滲氮爐體進行聯接,帶載運行,各種功能正常,打弧階段的時間明顯縮短,滅弧時間經檢測僅為5微秒左右。脈沖電源用于離子滲氮在技術上是可行的,它的優點已經得到了驗證,可以預見,脈沖電源將逐步取代直流電源并會得到廣泛的應用。




