中心議題:
- 瞬態電壓分析
- 比較器/DAC設計考慮
- 逐次逼近方式的介紹
- DAC/比較器架構比集成ADC所具備的優勢及應用
解決方案:
- 有些條件下采用分立的比較器和D/A轉換器更容易實現A/D轉換
以下討論驗證了一個被現存A/D轉換器應用所忽略的選擇:有些條件下采用分立的比較器和D/A轉換器更容易實現A/D轉換。這種替代方案通常采用不同的測試方法,但是具有低成本、高速度、更大靈活性以及更低功耗等優點?! ?br />
盡管當前趨勢全部集中一個方向-設計者需要使用A/D轉換器時通常選定一個集成的A/D轉換器(ADC)。大多數工程師并沒有意識到還有降低ADC性價比的其它替代方案。而模擬比較器、D/A轉換器(DAC)和信號處理一起恰好就是構成逐次逼近ADC的核心電路。
某些特定領域,分立比較器/DAC的使用非常普遍。自動測試設備、核脈沖反應堆高度監測器以及自動化時域反射計等,通常都采用這種技術,DAC用于驅動比較器的一個輸入,另一個輸入由被監測信號驅動。接下來是通用測試問題以及特定方法的選擇,事實上,此時采用比較器/DAC組合比采用現成的ADC更受歡迎。
瞬態電壓分析
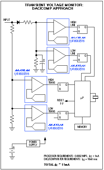
捕獲快速幅度變化事件(瞬態)的"強力"技術就是采用處理器支持的高速ADC和RAM對其進行簡單量化(圖1)。單觸發事件可能必須采用這種方法,因為需要獲取瞬態細節。然而,如果瞬態是重復性的,則可采用DAC/比較器的方法測量它們的峰值幅度及其它特性(圖2)。

圖1. 采用"強力"法進行瞬態分析,ADC電路耗電大且價格昂貴

圖2. 如果圖1應用可接受對幅度進行重復測量,用DAC/比較器組合替代ADC可省電并降低成本
[page]
比較器的一個輸入引腳由DAC設置判定電平,瞬態信號施加到另一個輸入。通過調整DAC輸出可確定峰值瞬態幅度,超越門限時,采用數字鎖存捕獲比較器的輸出響應。僅需要比較器輸入支持瞬態帶寬,任意長的DAC輸出建立時間并不會影響測量精度。這樣,在模擬域可用低成本DAC和比較器代替昂貴的ADC.
需注意的是,在監視模擬電壓時必須考慮容限。許多自診斷設備監視系統電壓、溫度以及其它模擬量,容限值在軟件中設置。然而,如果這種比較由比較器實現,設置值由DAC提供,這樣可減輕處理器負荷,因為只需要讀取一位來表示超限狀態?! ?br />
這種技術(模擬域比較)與ADC技術(數字域比較)具有相同精度,對于一個設置點時,可通過簡單比較實現,為什么還要對整個值進行量化?必須提及的一種情況是:如果與幾個設置點進行比較時,例如:報警上限/下限和關斷的下限/上限電平,可選擇ADC,否則需要4路DAC和4個比較器?!?br />
由DAC構建簡單的ADC
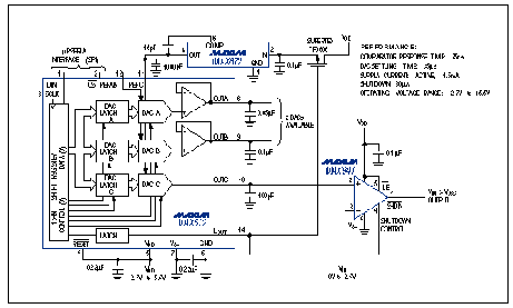
便攜式儀器受成本和尺寸限制,有些情況下可以利用DAC實現A/D轉換功能。例如,蜂窩電話和醫療電子通常采用DAC調整LCD對比度電壓(圖3)。有時可通過簡單添加一個比較器和開關,監視溫度或電池電壓(如上所述)。那么現有DAC可執行兩種任務,在DAC執行模擬至數字轉換時關閉顯示器。作為另一種替代方案,由模擬開關和電容構成的簡單采樣/保持電路(圖4)可在A/D轉換期間維持LCD的對比度電壓。

圖3. 該電路常見于便攜儀器

圖4. 對圖3增加兩個比較器,由DAC實現ADC功能,節省成本
另外一種方法就是用一個低成本雙路DAC替代現有單路DAC.雙路DAC中的一路用于產生LCD對比度電壓,另一路用于構成ADC.無論單路還是雙路,都需要DAC和比較器支持快速、驅動DAC的簡單程序,以及對比較器采樣來實現逐次逼近(參見sidebar,逐次逼近)。
設計考慮
DAC和比較器的結合非常簡單。信號作用到比較器的同相輸入端,DAC提供的數字可編程門限作用到反相輸入端。只要信號比門限值大,比較器就會產生邏輯高電平輸出。但在使用時必須注意幾個方面?! ?br />
為確保精確的門限電平,考慮到比較器的輸入偏置電流以及比例網絡,DAC的直流輸出阻抗應很小。在超低功耗電路中更應注意,DAC的輸出阻抗可能高達10kΩ?! ?br />
DAC的另一個要求是低交流輸出阻抗。否則,比較器輸出的高速數字信號的壓擺率經過布線寄生電容耦合,將產生輸入瞬態變化,導致自激并降低精度。如果允許犧牲一定的建立時間,可在比較器輸入端增加一個旁路電容來降低DAC的交流輸出阻抗。DAC輸出放大器的大電容負載可導致不穩定或振蕩,但這個問題可在DAC輸出串聯一個電阻加以修正。
比較器的主要問題是滯回。大多數比較器電路帶有滯回,以防止噪聲和振蕩,但使用滯回時必須謹慎-它會造成門限值隨輸出而改變。如果系統可對受輸出狀態影響的滯回進行補償,可以接受這種配置;否則,應當避免滯回?! ?br />
如果采用的比較器具有內部滯回并且不能禁止,可確保DAC輸出總是在相同方向逼近比較器門限,這樣可消除負面影響。通過在每位測試完成后將DAC設置為零,便于達到這一目的;例如,在本文最后列出的偽代碼后增加一行(參見sidebar,逐次逼近)?! ?br />
[page]
另一選擇是,通過增加一個小電容反饋也可消除滯回,這會加速比較器在線性工作區的轉換?;蛘?,增加一個輸出觸發器或鎖存器,在給定時刻捕獲比較器輸出狀態?! ?br />
當前比較器都能夠很好地處理擺率受限的輸入信號。例如,Maxim公司的MAX913和MAX912在這方面尤其有效,因為它們在線性工作區能夠確保穩定。圖5列舉了MAX913在高速、12位應用中的性能。圖6電路(超低功耗8位轉換器)在不使用時可將其關閉以節省能量。

圖5. 由于比較器在其線性工作區保持穩定,該高速、12位幅度采集器可處理低速輸入電壓而不會出現振蕩

圖6. 該低電壓、8位數據采集器替代ADC具有幾個優勢:低成本、低功耗、以及采樣間隔期間關斷功能
DAC/比較器組合IC
Maxim提供3款單芯片器件可大大簡化設計,這些芯片組合了比較器和DAC.每款器件都非常適合本文應用及其它多種應用?! ?br />
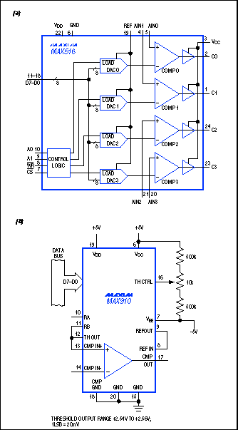
例如,MAX516是一款4通道器件,具有亞微秒速度,非常適合多種中等速度、多通道應用(圖S1a)。
圖S1. Maxim 8位DAC/比較器IC包括4通道MAX516 (a)、高速、TTL兼容MAX910 (b)、以及ECL兼容MAX911(未列出)
MAX910是單通道、高速、TTL輸出DAC/比較器,具有8ns傳輸延遲(圖S1b)。類似器件(MAX911)具有更高速度--ECL互補輸出,4ns傳輸延遲。
逐次逼近
逐次逼近采用天平和一系列用于確定物體重量的二進制權重(權重相對值為1、2、4、8、16等)的方式很容易說明。確定一個未知重量的最快方法(逐次逼近),首先,將未知重量與最大權重進行比較。根據天平指示,要么移除該重量,要么增加下一個最大重量,按這種方式一直到最小的權重。物體的重量就是天平盤上剩余權重的總和?! ?br />
在逐次逼近ADC中,內部DAC的位模擬系列二進制重量,比較器輸出模擬天平指示。驅動權位處理的邏輯保存在封裝好的ADC的逐次逼近寄存器(SAR)或者控制DAC/比較器電路的處理器軟件子程序,該子程序可由不到20行的代碼來實現。
表S1. 逐次逼近偽代碼

應用
本章節列舉了DAC/比較器架構比集成ADC所具備的優勢。所討論的應用電路既常見又簡單,但然,也存在一些共性問題。
[page]
首先,考慮采用低成本方法實現電力線電壓跌落、浪涌以及瞬態檢測和故障記錄。理想的設計是采用墻上設備監測電力線異常,并將每次異常發生的時間記錄到RAM中(電壓跌落和浪涌的持續時間可以從幾毫秒到幾小時;瞬態可能短至10微秒)。監視器必須記錄電力線完全失效的持續時間,因此,監視器應當由電池供電?! ?br />
傳統解決方案是采用控制器和ADC.由于轉換器連續對電力線電壓采樣,控制器需將每次采樣值與軟件中用戶設定的限制進行比較,并將任何超出規定的狀態記錄到RAM.由于系統必須能夠追蹤到短至10?s的瞬態情況,ADC采樣間隔必須相當短-保守估算時間可以長達2.5?s.因此,控制器必須以1/2.5?s = 400ksps的速率進行采樣處理?! ?br />
如果軟件比較具有高效編碼并且ADC無需處理器干預,系統每次采樣可執行少于10條指令,這就要求處理器具有4MIPS的能力。這種執行能力并不適合采用電池供電(圖1)。需要考慮用模擬方法對輸入瞬態偏離進行響應,用以替代連續跟蹤方案?! ?br />
在這種情況下,DAC/比較器替代方案提供了幾個明顯優勢。需要4個DAC和4個比較器(或一片MAX516),后面連接一個4路設置/復位觸發器。一組DAC/比較器/FF監測高瞬態電壓,一組監測低瞬態電壓,一組用于監測電網跌落,一組用于監測浪涌(圖2)。瞬態電壓直接耦合到比較器,連接到電壓跌落和浪涌監測比較器的輸入首先要進行整流和濾波,以獲得電網電壓的平均值。可在軟件中調整到合適的rms.
系統每T秒進行采用并對觸發器復位,此處T為瞬態記錄時間分辨率(也許為60s)。高、低瞬態電平DAC用于設置所要求的門限。電壓跌落和浪涌DAC在每T秒間隔后進行調整,采用逐次逼近技術產生高、低門限,以跟蹤目前平均值?! ?br />
假設執行逐次逼近以及其它任務的子程序具有1000條指令(保守估計),對于T = 60s,CPU平均每秒執行17條指令。執行速率是0.00002 MIPS-非常適合低功耗系統,遠遠低于ADC方案的4 MIPS.為進一步降低功耗,控制器可在大部分時間內處于"休眠",僅在處理電力線異常時喚醒。將電壓比較從軟件方式轉換為模擬硬件方式,該電路大大降低了功耗、設計復雜性以及成本?! ?br />
較低的故障檢測和診斷維護成本
打印頭控制、車輛控制以及許多其它機電應用,需嚴格監視內部電壓和溫度以確定何時更換工作模式。極端情況下,這種反饋可使系統避免全部關斷自毀。例如,在必要時步進電機控制器必須調整輸出MOSFET的柵極驅動以避免線性工作時消耗過多功率?! ?br />
監測這些問題的傳統方法是采用ADC (圖7a)。處理器控制ADC進行周期性測量,與控制處理保持時間常數一致。然后對結果的量化值進行縮放后與軟件中的門限進行比較。如果超出范圍,可觸發糾正動作或者全部關斷系統?! ?br />
另外一種方法是采用DAC/比較器組合(圖7b)。靜態DAC輸出建立關斷門限或比較器觸發值。當溫度變化造成比較器觸發,比較器會對處理器發出中斷來啟動糾正動作,必要時,處理器還可以通過啟動基于軟件的逐次逼近程序來確定極限溫度值。

圖7. 在這種情況下,用DAC和比較器(b)替換ADC (a)可降低系統成本、響應時間以及軟件開銷
另一方面,為支持ADC,處理器在跳轉到關斷子程序之前必須輪詢ADC、輸入采樣值并與先前設定值進行比較。這樣,DAC/比較器不僅節約成本,而且提供了比采用ADC的更快響應;同時還減小了處理器開銷?! ?br />
時域反射計
最后,低成本、低功耗DAC/比較器組合(相對于ADC)在便攜式時域反射計(TDR)中非常實用-一種用于檢測電纜的不連續性并可測量中間傳輸長度的儀器。廉價的便攜式TDR隨著網絡電纜的增加變得非常普遍?! ?br />
TDR工作原理類似于雷達;沿著線纜發送一個主脈沖并監測由開路、短路、或者其它電纜阻抗不連續產生的反射。發射脈沖及其反射波傳輸延時間隔大約為每英尺3.3ns,假設線傳輸速率為0.6c (光速的十分之六)。那么,在電子學上10ns時間分辨率可分辨出大約3英尺距離的不連續性?!?br />
接收到的脈沖幅度和發送脈沖幅度的比用于計算反射系數。知道反射系數和電纜阻抗就可以計算不連續阻抗,從這些信息可推斷出不連續的原因。同軸電纜在反射回路上對脈沖的衰減使其變得復雜,因此,軟件必須對此進行補償,通常根據測量距離施加一個幅度修正?! ?br />
本應用中的ADC必須每個5ns轉換一次(200Msps)。盡管廠商可以提供這種ADC,但價格非常昂貴,而且功耗大,通常不適合便攜式應用?!?br />
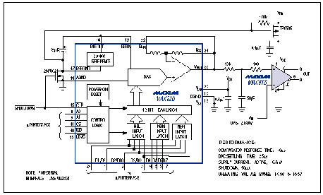
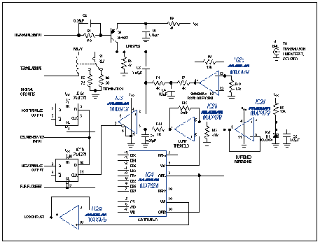
實際應用中的手持式TDR模擬前端(圖8)能夠說明上述觀點。為了便于說明,這里沒有包括數字電路。盡管簡單并且沒有特殊元件,該電路仍具有很好性能。能夠可靠地測量端接阻抗并且對于500英尺長的電纜具有5%測量精度??蓽y量長達2000英尺的開路或短路故障。重要的是,系統(包括顯示和數字電路)可在9V堿性電池下工作長達20小時。[page]

圖8. 該時域反射計的模擬部分采用DAC/比較器代替ADC
圖8中比較器(IC3)采用單電源供電、地電位檢測以及僅10ns傳輸延遲。DAC (IC4)為雙通道器件,一方面用于脈沖高度測量,另一方面驅動LCD對比度控制(如圖3)。注意DAC為反向驅動;電流輸出端連接在一起由經過緩沖的電壓基準驅動,基準輸入作為電壓輸出(每路帶有一個外部放大器緩沖)?! ?br />
利用簡單的脈沖單穩態電路(沒有列出)驅動Q1基極,利用正向、持續時間為10ns的脈沖依次驅動電纜。電纜的所有反射通過C3耦合到比較器?! ?br />
IC5為1.2V輸出帶隙基準,由放大器IC2d緩沖,為IC4雙路DAC提供基準電壓。該基準電壓被IC2c兩倍增益放大器放大后,為比較器同相輸入提供2.5V直流電平。DAC A在比較器反相輸入端施加一個0V至3.8V電壓。高于2.5V的電平用來判斷正向脈沖高度,低于2.5V的電平用來判斷負向脈沖幅度。
每個輸入到傳輸線的脈沖還經過了數字電路可變延遲線,該延遲線是由計數器控制的20ns延遲單元串接而成。來自數字部分經過延遲的脈沖驅動兩個觸發器(IC1a和IC1b)的D輸入端,觸發器由比較器互補TTL輸出輪流觸發。這樣,時間測量取決于返回脈沖和通過延遲線脈沖的競爭:如果D輸入比時鐘變化到來得早,觸發器輸出為高,否則,輸出為低?! ?br />
測量時,將DAC輸出設置為最低值并重復調整延遲,直到觸發器輸出保持為零,讀取計數器。同樣,測量返回脈沖高度時,重復調整DAC輸出直到觸發器輸出保持為零,然后讀取DAC.注意,兩個觸發器需要捕獲正脈沖和負脈沖的前沿。前沿是指正脈沖的上升沿和負脈沖的下降沿;如果兩個脈沖施加到一個觸發器,脈沖寬度可能產生所不期望的延遲。





