中心議題:
- 鋰電池充電器設計技巧
- 太陽能I-V特性
解決方案:
- 優化充電器設計以從太陽能板獲得最大的功率
太陽能是為便攜式設備供電的有吸引力的能源。一段時間以來,它一直被廣泛地用于諸如計算器和航天飛機這樣的應用。最近,人們正考慮把太陽能用于包括移動電話充電器這樣的范圍更寬廣的消費電子應用。
然而,太陽能電池板所提供的功率高度依賴于工作環境。這包括諸如光密度、時間和位置之類的因素。因此,電池通常被用作能量存儲單元。當來自太陽能板的電能有余的時候,就可以對電池充電;當太陽能板提供的電能不足時,電池就可以為系統供電。如何設計鋰離子電池充電器以便從太陽能電池中獲取最多的功率并有效地對鋰電池充電呢?本文將討論太陽能電池的工作原理和電氣輸出特性,接著討論電池充電系統要求以及匹配太陽能電池特性的系統解決方案,以便從太陽能電池獲取最大的功率。
太陽能I-V特性
一般地說,太陽能電池由p-n結構成,其中的光能(光子)引起電子和空穴的重新組合,產生電流。因為p-n結的特性類似于二極管的特性,如圖1所示的電路通常被用于簡化太陽能電池的特性。

圖1:簡化的太陽能電池的電路模型。
電流源IPH產生的電流正比于落在太陽能電池上的光量。在沒有負載連接的時候,幾乎所有產生的電流都流過二極管D,其正向電壓決定太陽能電池的開路電壓(VOC)。該電壓的變化嚴格地取決于每一種類型的太陽能電池。但是,對于大多數硅電池,其0.5V到0.8V之間的電壓范圍恰好就是p-n結二極管的正向電壓。
并聯電阻(RP)代表實際太陽能電池中出現的微小泄漏電流,Rs代表連接損耗。隨著負載電流增加,由太陽能電池所產生的大部分電流被分流到二極管并進入負載。對于大多負載電流的數值,這只對輸出電壓有很小的影響。
圖2所示為太陽能電池的輸出特性,由于二極管的I-V特性存在微小的變化,串聯電阻(Rs)上的電壓降也存在微小的變化,但是,輸出電壓保持很大的恒定。然而,在一些點通過內部二極管的電流是如此之小,以至于它變得偏置不夠,并且,隨著負載電流的增加,跨越它的電壓快速減少。最后,如果所有產生的電流流過負載并且不流過二極管的話,輸出電壓就為零。該電流被稱為太陽能電池的短路電流(ISC),它與VOC一道是定義工作性能的主要參數之一。因此,太陽能電池被認為是“電流受限”的電源。當輸出電流增加的時候,其輸出電壓降低,直到最終減少為零,如果負載電流達到其短路電流的話。

圖2:典型的太陽能電池I-V特性。
[page]
在大多數應用中,人們期望從太陽能電池獲取盡可能多的功率。因為輸出功率是輸出電壓和電流的乘積,有必要確定電池的哪一部分的工作區域產生的輸出電壓和電流的乘積的數值最大,這一點被稱為最大功率點(MPP)。在一種極端情況下,輸出電壓為其最大數值(VOC),但是,輸出電流為零;在其它極端情況下,輸出電流位其最大值(ISC),但是,輸出電壓為零。在兩種情況下,輸出電壓和電流的乘積都是零。因此,MPP必須位于兩種極端情況之間的某處。
可以容易地證明:在任何應用中,MPP實際上出現在太陽能電池的輸出特性(見圖3)下半部的某個位置。實際上,問題在于太陽能電池的MPP的嚴格位置會根據光線和環境溫度變化。因此,所設計的系統要產生最大的太陽能,就必須動態地調節太陽能電池輸出的電流,以便它在實際工作條件下位于或接近MPP工作。

圖3:太陽能電池輸出特性。
優化充電器設計以從太陽能板獲得最大的功率
跟蹤太陽能板系統的MPP的途徑有多種,這些常常相當復雜,特別是在諸如衛星通信這樣的重要任務系統中。然而,在許多對成本敏感的應用中,極其精確的MPP跟蹤方案卻是不必要的。所有的要求就是以簡單、低成本的解決方案儲存大約90%的可用能量。充電控制系統如何使太陽能電池以接近MPP的方式工作呢?
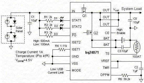
動態功率路徑管理(DPPM)技術可以滿足跟蹤MPP所面臨的這種挑戰。圖4顯示了從太陽能板獲得最大功率的鋰離子電池充電應用電路,其中,MOSFET Q2被用于調節電池充電電流、充電電壓或系統總線電壓。太陽能板被用做為單顆鋰離子電池充電的電源。太陽能板由若干串在一起的電池組成,每一串具有11個串聯的硅電池,其行為就像電流受到限制的電壓源,其中,電流限度由太陽能板的大小以及照射在上面的光通量來確定。
DPPM監測因電流受限電源引起的系統總線電壓(VOUT)降。連接到系統總線上的電容(CO)開始放電,一旦系統所需要的電流和電池充電器的電流大于太陽能板所提供的電流,就會造成系統的總線電壓開始下降。當系統總線電壓跌落到預設的DPPM閥值的時候,電池充電控制系統就把系統總線電壓調節到DPMM閥值。

圖4:利用太陽能板對一個鋰離子電池充電。
從這個太陽能板獲得的最大輸出電壓(VOC)通常在5.5V到6V之間。因為該電壓低于預設的6V輸出調節電壓,MOSFET Q1被完全關閉。如果系統和電池充電器所需要的總電流超過太陽能電池的輸出電流—取決于光線強弱—能力,太陽能板的輸出電壓將下跌,從而使輸出電壓(VOUT)下降。當VOUT下降到VDPPM—也是太陽能板的輸出電壓—的時候,充電電流就下降了。太陽能板現在將在接近其MPP的狀態下工作,如果VDPPM被設置為接近MPP的話。通過恰當地把RDPPM編程到一個電平,就容許VOUT保持在最小的4.5V,從而實現這一點。這個VDPPM數值就被人們所采用,因為它相當符合太陽能板的MPP。
假設跨越MOSFET Q1的電壓降為300mV,那么,跨越每一個電池的電壓將等于436mV,從而把太陽能板的功率輸出最大化。如果VOUT大于4.5V,DPPM功能毫無作用—要把太陽能板從其MPP移開。但是,這只能發生在如果系統及電池充電器所需要的功率小于太陽能板能夠提供的功率的情況下。在這種情況下,降低效率不是那么重要。如圖3所示,隨著輸出功率逼近MPP,輸出功率曲線變得十分平坦,然后,突然急劇下降。因此,把VDPPM設置得稍高比設置得稍低要好。這樣做將把不正確的工作點對輸出功率的影響最小化。如果太陽能板提供的功率不足以為系統供電,甚至當電池充電電流已經被降低到零的時候,MOSFET Q2就導通,VOUT下降到剛好低于電池電壓VBAT,并且電池提供太陽能板所不能提供的電流。
如果充電器工作在DPPM狀態,內部安全定時器就自動地延長時間。因此,當考慮諸如低光線或無光條件之類的特殊工作條件時,電池充電就非常低,或電池可能甚至工作在放電模式。要設置覆蓋所有應用的合適的充電安全定時器幾乎是不可能的。否則,就可能產生一個虛假的安全定時器錯誤。因此,解決這個問題的一個選項就是禁止安全定時器工作。
本文小結
太陽能板所提供的電源被認為是“電流受限”的電壓源。太陽能板對鋰電池的最大充電功率的實現途徑是:當系統和電池充電所需要的總電流超過太陽能板的輸出電流能力時,要通過降低充電電流來調節MPP附近的系統總線電壓。對于設計一個可能的太陽能板供電的系統來說,關鍵的元素就是系統功率和電池充電功率控制架構。




