中心議題:
- 同步升壓轉換器設計中MOSFET的損耗分析
- 同步升壓轉換器的MOSFET選擇策略
解決方案:
- 最優化門極驅動電壓
- 最優化電源輸入電壓
- 最優化工作條件
在個人計算機應用領域,隨著為核心DC-DC轉換器開發的同步升壓轉換器的開關頻率向著1MHz-2MHz范圍轉移,MOSFET的損耗進一步增加。鑒于大多數CPU需要更大的電流和更低的電壓,這種問題被復雜化了。如果你考慮其它支配損耗機制的參數,如電源輸入電壓和門極電壓,我們就要處理更為復雜的現象。但是,這并不是問題的全部,我們還會遇到可能造成損耗極大惡化并降低電源轉換效率(ξ)的二次效應。
這些二次效應包括擊穿損耗和因像電容和電感等效串聯電阻(ESR)、電路板電阻及電感、MOSFET封裝寄生電感所這樣的寄生電阻引起的損耗。其它二次損耗機制是MOSFET的電極電容之間的充電和放電,包括門極-源極間電容(Cgs)、米勒門極漏極電容(Cgd)和漏極-源極間電容(Cgs)。
隨著頻率越來越高,因體二極管反向恢復造成的損耗會更為顯著,必須加以考慮。現在,很顯然選擇同步升壓轉換器的MOSFET不再是一項微不足道的練習,它需要可靠的方法來選擇最佳的組合,并結合對上述所有問題的深入理解。本文將詳細地討論所有這些效應并將向您演示如何作出這種選擇。
傳導損耗
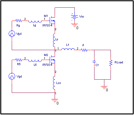
由于電流流過MOSFET的Rdson會產生器件的電阻損耗,圖1所示的MOSFET的損耗M1和M2可以由下列兩個方程來計算:
![]()
![]()
其中:PCHS =高側(HS) MOSFET傳導損耗;PCLS=低側(LS) MOSFET傳導損耗;Δ =占空周期 ≈ Vout/ Vin;Iload = 負載電流;Rdson = MOSFET開電阻;Vin = 電源輸入電壓;Vout =輸出電壓。因為 Δ and Iload由應用來決定,Rdson必須選擇為盡可能地小。

圖1:簡化的同步升壓轉換器顯示了MOSFET的寄生電感。
動態損耗
動態損耗是由HS和LS MOSFET開關造成的損耗,這些損耗可以通過下列兩個方程來計算:
![]()
![]()
其中:PDHS = HS MOSFET動態損耗;PDLS = LS MOSFET動態損耗;tr = 上升時間;tf = 下降時間;fs = DC-DC 轉換器開關頻率;Vd = 體二極管開電壓;
其它參數與上述參數一致。顯然,我們需要把MOSFET的上升和下降時間最小化。這兩個參數取決于于米勒電容,它通常由門極-漏極間電荷(Qgd)來表示,其中,Qgd越低,就會導致MOSFET的開關速度越快。
[page]
LS MOSFET中的開關損耗與傳導損耗相比寧可忽略不計, 因為Vin為12V而Vd大約為1V。
在這種情形下,對HS MOSFET我們必須選擇具有盡可能最低的Qgd。通過隔離Rdson做不到這一點,因為它們每一個都取決于裸片的面積。大多MOSFET制造商設計MOSFET器件時滿足了HS或LS MOSFET的要求,但是,實際上打擊了開關速度和MOSFET開電阻之間的折衷要求,即Qgd和低的Rdson。

圖2:HS MOSFET功率損耗,Z軸是X軸電流和Y軸開關頻率的函數。
圖2所示為HS MOSFET的功率損耗。顯然,大電流和高頻率的組合會快速導致高損耗。對MOSFET的正確選擇是從根本上關注整體的高電源轉換效率(ζ)和高可靠性。
反向恢復損耗
另外一種損耗機制是因為體二極管恢復造成的損耗。這是由于HS MOSFET使“打開”狀態進入體二極管所致。體二極管要無限長時間才能關閉,在這段時間HS MOSFET就會出現損耗。反向恢復損耗可以由下列方程計算:
![]()
其中:Qrr=反向恢復電荷。
此外,這種損耗機制依賴于開關頻率fs,因為它是某種形式的開關損耗。盡管反向恢復因LS MOSFET體二極管所致,損耗卻發生在HS MOSFET中。
在此,對LS MOSFET的選擇準則是獲得盡可能最低的Qrr及合適的Rdson。

圖3:因反向恢復造成的功率損耗。
[page]
擊穿損耗
當LS MOSFET由門極驅動器關閉而HS MOSFET正被打開時,就會遇到擊穿損耗。在轉換期間,門極-漏極間電容通過由Cgd和Rg//Cgs組成的潛在的分壓器把漏極電壓耦合到門極。如果這個耦合電壓大于門限電壓Vgth,那么,LS MOSFET將為打開,從而產生一條流過HS和LS MOSFET的低阻的電流通路,最終造成過度損耗。支配相對于地的門極電壓的方程如下所示:

其中:Vg (t) =門極電壓;a = 漏極電壓的擺率;Rg = 包括門極驅動器的總門極電阻;Cgs = 門極與源極之間的電容;Cgd = 門極與漏極之間的電容;顯然,Cgd越大,則耦合電壓越大。

圖4:擊穿。
取上述方程的極限為:
![]()
即無限大的擺率給出方程:

上述方程表達了無交叉傳導情況下的理論最壞情形。如果在最壞情形的參數范圍內—即最小Cgs、最大Cgd和最小Vgth—MOSFEI滿足這種條件,那么,在任何應用中都觀測不到交叉傳導。
圖5是一張示波器的圖形,其中,上部的蹤跡是LS MOSFET漏極電壓,下部的蹤跡是LS MOSFET的門極電壓。如果觀測到的LS MOSFET的門極電壓(綠色蹤跡)達到一個大于Vgth的電壓,那么,我們就可以觀測到擊穿和ζ的損耗。理想情況下,你需要峰值為幾百毫伏。下面的蹤跡是擊穿的典型指紋,讓我們能夠通過測量門極到源極之間的電壓來識別問題。

圖5:識別擊穿。
[page]
門極電感的影響
門極驅動電路的電路版圖設計對于設置合適的MOSFET開關頻率是極為重要的。圖6是Z軸上的門極電壓的、Y軸上的門極電感和X軸上的時間的三維表示。該圖顯示了門極引腳電容對波形的動態影響。門極電壓振鈴可能造成不穩定的開關,從而導致效率ζ的損失并加大電磁輻射。 門極引腳必須保持盡可能地短以避免該影響。

圖6:門極驅動振鈴。
最優化門極驅動電壓
門極驅動電壓幅度以下列方式控制MOSFET的開關性能:
- 門極驅動電壓越高,意味著電容充電和放電損耗就越高,由下式給出:Pcloss=CXV2Xfs
- 驅動電壓越高,以為著Rdson越低,因此,電源損耗就越低,從而提高ζ;
- 門極電壓幅度也會影響MOSFET的上升和下降時間。
滿足所有上述條件并產生最高ζ的最優化門極驅動幅度,可以在實驗中利用不同的電壓幅度確定的最佳性能點來確定。根據對問題的數學求解,圖7給出了一個在Z軸上的最優化門極驅動電壓的三維圖形,它是X上漏電流和Y軸上開關頻率的函數。顯然,門極驅動電壓永遠不能超過數據表針對高可靠性工作所推薦的電平。

圖7:最優化門極驅動電壓。
[page]
最優化電源輸入電壓
用于電腦市場的DC-DC轉換器的電源輸入電壓的行業標準是12V,但是,這是最優化的數值嗎?為了幫助回答這個問題,讓我們考察輸入電壓對ζ的影響:
- 較高的電源輸入電壓顯然被轉換為來自電源的較低電流及AC-DC轉換器的高ζ值(銀盒)。
- 電源輸入電壓越高,意味著在HS MOSFET中的動態損耗也越高。
- 電源輸入電壓越高,意味著在LS MOSFET中因占空周期的增加所造成的傳導損耗就越高。
最優化輸入電壓可能由實驗或數學導出。圖8所示為最優化輸入電壓在Z軸上的三維表示,它是Y軸上的負載電流和X軸上的開關頻率的函數。電源輸入電壓電平由針對電腦市場的行業標準確定。如果你正在設計一個兩級隔離DC-DC轉換器,在為你的特定的應用確定最優化中間電壓的過程中,就值得做這種考慮。

圖8:最優化的電源輸入電壓。
器件封裝
當選擇針對你的應用的器件時,你要控制的其他參數就是封裝。功率MOSFET可用的最流行封裝分別是SO8、DPAK、D2PAK及其它形式的封裝。封裝參數中最重要的是:
- 封裝熱阻:這明顯限制了功耗并控制了封裝中的散熱設計方案;
- 要盡可能選擇最小的熱阻;
- 封裝寄生電感:由MOSFET提取的封裝寄生電感對開關速度有極大的影響,并最終影響動態損耗。寄生電感越小,開關時間就越短;
- 封裝寄生電阻:該參數通常隱藏在Rdson數值之中;
對給定應用的最佳封裝應該具有最低的寄生參數和熱阻,與此同時,滿足特定的要求。
最優化工作條件
利用Maple計算軟件,為學習和掌握電源電路中諸如MOSFET這樣的物理現象提供了非常激動人心和有效的工具。根據上述討論,我們可以說,開關頻率、門極驅動、電源輸入電壓以及電路的布局布線等基本選擇極大地影響MOSFET開關器件的損耗以及整體轉換效率。這些選擇必須做到以最小化這些損耗。







