- 打印機電源管理的重要設計參數
- 為打印頭提供較大動態范圍的供電電源
- 利用MAX15005電源控制器構建SEPIC電路
摘要:本文給出了打印機電源管理的一些重要設計參數。所提供的參考設計給出了利用MAX15005電源控制器構建SEPIC電路的解決方案,能夠為打印頭提供較大動態范圍的供電電源。文中給出了電路原理圖、材料清單(BOM)、測試測量電路和結果。
引言
該參考設計能夠提供可調節的高壓輸出,用于打印頭供電。設計包括完整的原理圖、材料清單(BOM)、效率測量及測試結果。
打印機設計的基本考慮
打印機速度的提高使得打印頭消耗的功率增大,打印頭溫度提升。如果打印機溫度過高,墨跡將容易受到污染;如果溫度過低,墨跡又會變得模糊。因此,為了獲得較高的打印質量,打印頭的熱管理非常關鍵。通常需要微控制器調節打印速度,保證工作溫度介于兩個溫度門限之間,而打印機馬達的速度是靠作用在馬達上的可變直流電壓調節的。
參考設計簡介
參考設計采用MAX15005電源控制器,能夠為打印機馬達提供動態變化的直流電壓(高達45V)。微控制器產生的PWM輸出經過RC濾波后連接到MAX15005的SS引腳,通過改變PWM信號即可調節輸出電壓。打印機啟動時,馬達需要較大的勵磁電流,MAX15005具有打嗝式保護,在此應用中非常理想。MAX15005可以進入打嗝模式,限制電源輸出以降低速率,從而保護所有電路元件。勵磁結束后,馬達將吸收常規工作電流,轉換器進入正常工作模式。
規格和設計電路
參考設計滿足以下規格:
- 輸入電壓:32V至45V
- 輸出電壓:25V至45V (通過微控制器由外部調節)
- 輸出電流:0至2A
- 輸出紋波:±0.5V
- 輸入紋波:±100mV
- 效率:> 93% (滿負荷時)
- 開關頻率:400kHz

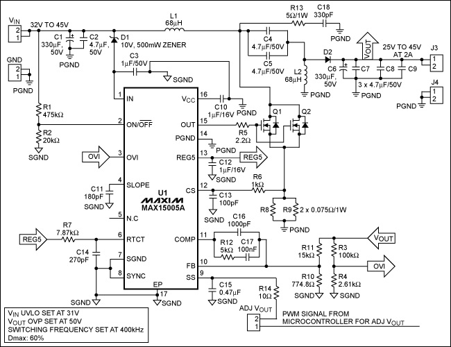
圖1. MAX15005A SEPIC轉換器原理圖,FSW = 400kHz
表1列出了參考設計的材料清單(BOM)。
表1. 打印頭電源BOM

效率曲線
效率與負載電流的關系曲線如圖2和圖3所示,圖2和圖3的輸出電壓分別為:VOUT = 25V和VOUT = 45V。

圖2. 負載電流與轉換器效率,VOUT = 25V

圖3. 負載電流與轉換器效率,VOUT = 45V
[page]
[page]
實驗結果
不同輸入激勵時,轉換器輸出電壓與負載電流的對應關系如下圖所示。
測試條件:VIN = 45V和VOUT = 45V。

Ch1:輸出電壓;Ch2:輸入電壓;Ch3:MOSFET漏極電壓;Ch4:輸出電流
測試條件:VIN = 32V和VOUT = 45V。

Ch1:輸出電壓;Ch2:輸入電壓;Ch3:MOSFET柵極電壓;Ch4:輸出電流
測試條件:VIN = 45V和VOUT = 45V。

Ch1:輸出電壓;Ch2:輸入電壓;Ch3:MOSFET柵極電壓;Ch4:輸出電流。
測試條件:VIN = 45V和VOUT = 25V。

Ch1:輸出電壓;Ch2:輸入電壓;Ch3:MOSFET柵極電壓;Ch4:輸出電流




