【導讀】差分晶振是一種有源晶體振蕩器,通過將晶體振蕩器中的振蕩信號分成兩個相位相反的輸出信號,并通過差分放大電路進行放大和處理,產生穩定的差分輸出信號。差分晶振具有較好的抗干擾能力,能提供更穩定、更精確的時鐘信號,廣泛應用于通信網絡、數據中心、汽車電子、工業自動化、測試測量、醫療設備等領域。
差分晶振是一種有源晶體振蕩器,通過將晶體振蕩器中的振蕩信號分成兩個相位相反的輸出信號,并通過差分放大電路進行放大和處理,產生穩定的差分輸出信號。差分晶振具有較好的抗干擾能力,能提供更穩定、更精確的時鐘信號,廣泛應用于通信網絡、數據中心、汽車電子、工業自動化、測試測量、醫療設備等領域。

圖1 差分晶振
差分晶振常用輸出模式
1)LVPECL模式
LVPECL (Low Voltage Positive Emitter-Couple Logic,低電壓正發射極耦合邏輯)是主要的差分輸出之一。它通過避免晶體管飽和,實現更快的開關速度,并配備恒定電流源驅動器。由于大電壓擺動(通常為600-1000mV),LVPECL具有卓越的抖動性能,從而輸出低噪聲信號,適用于PON、顯卡、光模塊、智能網卡等。
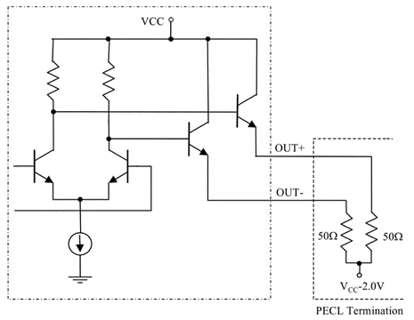
圖2 LVPECL模式輸出結構
LVPECL由PECL(Positive Emitter-Coupled Logic,使用5V電源的正發射極耦合邏輯電路)演變而來。PECL電路的輸出結構包含一個差分對管和一對射隨器。輸出射隨器在正電源范圍內工作,直流電流始終存在,有利于提高開關速度,保持較快的關斷時間。LVPECL的標準輸出是通過50Ω上拉至(VCC-2V)的電平,如圖2所示。
2)LVDS模式
LVDS (Low Voltage Differential Signaling)可同時提供低功耗和低電磁干擾 (EMI)組合,由于電壓擺幅較?。ㄍǔ?50mV),相比LVPECL差分輸出模式功耗更低,負載阻抗為100Ω的差分線上的電流一般不超過4mA,使其不易受噪聲影響,在音視頻處理器、服務器、路由器和交換機等應用中非常重要。

圖3 LVDS模式輸出結構
LVDS是一種低擺幅的差分信號技術,它使得信號能夠在差分PCB 線對或平衡電纜上以百Mbps的速率傳輸,其低電壓幅度、低電流驅動輸出使其具備低噪聲、低功耗的特性。LVDS標準輸出負載為差分形式,阻抗為100Ω,如圖3所示。
3)HCSL模式
HCSL是一種高速差分信號,通常在較低的電壓水平工作,在90年代末開始用于高速串行計算機擴展總線標準(PCI Express)參考時鐘。其特點包括極低的抖動和功耗,使得該類晶振廣泛應用于系統內部的高速串行通信、時鐘分配和數據通路等對速度、功耗、性能要求高的場景。
圖4 HCSL模式輸出結構
差分晶振的優勢
差分晶振的優勢主要體現在:
1)抗干擾能力高:
差分晶振采用差分方式進行信號生成,在輸入和輸出引腳之間使用差分信號傳輸,對環境中的電磁干擾具有較強的抵抗能力。相對于單端晶振,差分晶振可通過正負極性的相互抵消,削弱噪聲干擾對時鐘信號的影響。
2)時鐘抖動?。?br style="padding: 0px; margin: 0px auto;"/>
能夠有效減少時鐘信號的抖動,提升信號的穩定性和精度,進而增強系統性能與穩定性。
3)改善時鐘信號傳輸質量:
可以在時鐘信號傳輸過程中提供更高的信號品質,能夠減少共模噪聲的影響,有效降低信號傳輸的損耗和失真,提高信號傳輸的可靠性和穩定性。
4)增加噪聲容限:
可以增加時鐘信號的噪聲容限,提供更大的時鐘信號幅度,降低時鐘信號的失真和抖動,有助于保持信號的完整性和準確性。
差分晶振的應用
差分晶振憑借其優勢,應用于多個領域:
通信系統:應用于無線通信、網絡設備及傳輸系統,確保時鐘信號與頻率參考的穩定性,從而提升數據傳輸的精確性與可靠性。
數據中心設備:服務器與數據存儲等設備中,差分晶振提供精確的時鐘同步與數據傳輸,保障計算機系統的穩定運行與數據準確性。
汽車電子:為發動機控制、車載娛樂與導航系統等提供精確的時鐘與頻率控制,確保汽車電子系統的穩定與可靠。
工業自動化:在工業自動化控制系統中,包括PLC、機器人及傳感器等,差分晶振提供穩定的時鐘信號與精確的時間測量,保證系統的精度與可靠性。
測試測量設備:應用于其中的時鐘、計數器、頻率計等,確保測試結果的準確與穩定。
醫療設備:為時鐘與數據采集電路提供準確穩定的支持,確保醫療數據的準確可靠。
大普技術的差分晶振融合自主研發的先進IC與高品質晶片,不僅性能指標卓越,還依托持續的創新迭代能力,確保技術的先進性和適用的廣泛性。通過精細的電源管理和優化的電路設計,大普差分晶振在保持高性能的同時,實現了成本的有效控制和供應鏈的堅固穩定,為用戶提供極具競爭力的選擇。

圖5 大普技術差分晶振產品系列
在高速數據傳輸領域,數字信號處理器(DSP)的參考時鐘頻點一般為156.25MHz,其內部通過鎖相環(PLL)將此基頻倍頻,生成與數據轉換速率匹配的時鐘信號,同時對差分晶振的應用提出了小型化、低功耗(不超過100mA)等需求。大普面向市場,提供性能優異的解決方案,156.25MHz差分晶振不僅支持3225、2520主流封裝尺寸,而且功耗低至80mA以下,若DSP的電壓擺幅允許,大普還可提供功耗更低的LVDS輸出版本,進一步滿足市場對節能高效產品的需求。
156.25MHz差分晶振在光模塊中的應用
以全面的頻率覆蓋、多樣的輸出選項、卓越的溫控穩定性、低功耗特性和超低抖動表現,大普差分晶振展現出在不同應用場景下的高度靈活性和可靠性,廣泛應用于SONET/SDH、千兆以太網、串行ATA、PCI-Express、存儲區域網絡、光纖通道、工業控制器、測試與測量、光纖通道和通信等領域。隨著AI算力等技術的不斷進步,大普差分晶振將在更廣泛的領域內得到應用,助力人工智能產業的蓬勃發展。
大普技術在時頻領域深耕細作近二十年,已搭建覆蓋全等級高穩時鐘(Crystal、SPXO、TCXO、OCXO、Clock Module、Timing Server)、多品種時鐘芯片的全時鐘產品鏈(RTC、BUFFER、1588、All-Silicon OSC等芯片),能夠提供一站式時鐘解決方案。大普產品從研發、生產、終測到交付,全程實現自主控制,是全球少數具備規?;峁└叻€時鐘產品與整體時鐘解決方案能力的廠商之一。
未來,大普技術將繼續深化技術創新,推動時鐘產品智能化,緊隨人工智能、物聯網、5G等科技浪潮,以精準、高效時鐘解決方案賦能各行各業,共筑穩定可靠的未來世界,為用戶創造更大價值!
免責聲明:本文為轉載文章,轉載此文目的在于傳遞更多信息,版權歸原作者所有。本文所用視頻、圖片、文字如涉及作品版權問題,請聯系小編進行處理。
推薦閱讀:
羅姆即將參展PCIM Europe 2024:賦能增長,推動創新



