【導讀】LED驅動電源的設計至關重要。同時需要考慮的因素也很多,效率、質量成本之間要達到一個平衡。如何找到平衡點,設計出一個較為優異的電源呢?本文介紹一位工程師自己設計的一個小成本電源,僅供大家參考。
方案特點:
隔離方案:能過CE
輸入:AC85~265V
輸出:9.05V電流0.7A
PF值:220V時,0.938(還可以調大一點)
THD:15%左右
電源效率:82%
尺寸:PCB40*25*16
整個電源材料成本約人民幣8元
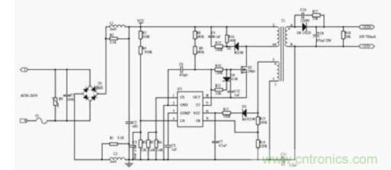
采用3x3WRM6變壓器,變壓器原理圖如下:

圖1:變壓器原理圖
方案原理框圖如下:

圖2:方案原理框圖




