【導讀】IGBT目前被廣泛應用在馬達或可再生能源系統中的電源轉換器上,雖然有多種不同技術可以用于IGBT驅動,但柵極驅動光耦合器由于提供了電氣隔離與共模抑制能力,因此成為最佳成本效益的選擇。為了強化這類高電壓且快速切換應用的可靠度與安全性,整合型柵極驅動光耦合器與隔離放大器可以使IGBT的保護更精簡、成本更低并且更加容易實現。
電源轉換電路經常被應用在馬達驅動器或可再生能源的功率轉換上,設計中包括可以將直流電壓轉換為交流電壓的電源轉換器,以便用來推動馬達或連接到可再生能源系統的電網(圖1)。

圖1:交流-直流-交流轉換器功能框圖
電源轉換器的核心是以高頻率運作,能夠承受高直流電壓、價格昂貴的功率組件,例如IGBT,這些功率組件提供的效率與可靠度是系統發揮最大化效能的關鍵。
光耦合器通常被應用在這類系統中來提供控制電路與高直流電壓間的安全電氣隔離,這些組件通常也擁有高共模噪聲抑制(CMR, Common Mode Rejection)能力,以避免IGBT在高噪聲環境下被錯誤驅動。
由于能夠提供高輸出電流進行精密切換動作并達成高功率轉換效率,柵極驅動光耦合器被廣泛應用在IGBT的驅動上。高效能柵極驅動光耦合器,如安華高公司(Avago Technologies)的ACPL-332J由于整合了包括VCE去飽合偵測、UVLO電壓過低鎖定、和緩關斷、隔離開集極錯誤回授以及主動式米勒箝位等功能,因此提供了一個保護IGBT的精簡且低成本解決方案。
隔離放大器搭配上分流電阻提供了甚至在高切換噪聲情況下精確的電流測量,除了電流感測外,這些組件內建的短路與過載偵測功能可以帶來一個響應快速、高成本效益并且容易實現的錯誤偵測解決方案。
表1列出了可能造成IGBT或電源轉換器損壞的各種情況。

表1:各種需要錯誤保護的情況
[page]
UVLO電壓過低鎖定
ACPL-332J柵極驅動光耦合器具有電壓過低鎖定(UVLO, Under Voltage Lock-Out)功能,通過強制組件在啟動時為低電壓輸出以避免不足的柵極電壓,IGBT通常需要大約15V的柵極電壓以達到規格要求的VCE(SAT)飽和電壓,如果電壓低于12V,IGBT可能會在線性區運作(圖2),使得VCE(SAT)飽和電壓會在較大電流時大幅提高,造成溫度過高問題,在這種情況下,光耦合器的UVLO電壓過低鎖定功能就可以避免輸出在柵極驅動器電源電壓不足時導通IGBT。

圖2:典型IGBT的工作區
去飽合偵測與IGBT和緩關斷
錯誤偵測功能監測IGBT的VCE(SAT)電壓,并在集極電壓進入去飽和并超出預先設定的臨界值時觸發本地的錯誤保護關機程序,去飽和可以由因接線錯誤造成的相位或軌電源短路、計算錯誤造成控制信號失效以及因負載產生的過載情況,或是柵極驅動電路中的零件問題而造成,在去飽和情況下,IGBT的電流與功率消耗會大幅增加,造成IGBT過熱,進而可能造成災難性的失效(圖3)。

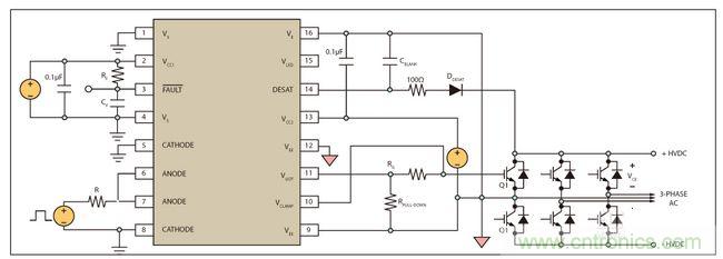
圖3:具備去飽和偵測與主動式米勒箝位功能的ACPL-332J
IGBT的集射極電壓 VCE由組件的DESAT接腳(pin 14)監測,當發生短路且VCE電壓超過內部設定的去飽和錯誤偵測臨界電壓(7V)時,組件會啟動受到控制的和緩關斷動作以避免過大的電流變化(di/dt)造成電壓突波,與此同時,內部的隔離回授通道會拉低FAULT接腳(pin 3)輸出以告知微控制器發生錯誤情況。
[page]
米勒箝位
IGBT運作時的一個常見問題是因米勒電容所引起的寄生導通問題圖4(a),在關斷時IGBT上如果發生電壓變化(dVCE/dt),S2將會形成因本身寄生米勒電容CCG所引發的電流,這個電流流過柵極電阻RG與內部電阻RDRIVER,造成IGBT柵極到射極上的壓降,如果這個電壓超過IGBT的柵極臨界電壓,那么就可能造成S2的寄生導通,引起電流擊穿問題。

圖4:IGBT因米勒電容造成的寄生導通(a),主動式米勒箝位可以對寄生米勒電流進行分流(b)
為了避免不必要的IGBT導通,ACPL-332J柵極驅動光耦合器中加入了米勒箝位功能圖4(b),可以在關斷時監測柵極電壓并在低于2V時進行輸出箝位,在較小驅動時,米勒箝位也可以用來取代柵極驅動器的負電壓源以快速進行IGBT的柵極放電與快速關斷。
電流過大偵測
依保護需求不同,電流過大情況可由不同偵測點組合,包括IGBT射極、三個輸出相位以及HV+與HV-直流電壓等進行,這是一個在隔離放大器中內建錯誤偵測電路,如Avago的HCPL-778J與ACPL-785J等所采用的方法。
為了確保錯誤狀態可以快速通過隔離屏障傳遞,HCPL-778J與ACPL-785J使用了兩個獨特的數字編碼序列,當錯誤情況發生時,光信道上正常的數據傳輸會被中斷,并以錯誤編碼序列比特流取代,錯誤碼在設計上與普通編碼方式有大幅的不同,因此可以在錯誤情況發生時立即被譯碼器辨識出來。
意外觸發是沒有任何明顯錯誤情況下發生錯誤偵測所造成的錯誤觸發,為了避免這類錯誤觸發的發生,可以加入一個脈波鑒別電路來有效防止電流(di/dt)與電壓(dv/dt)變動所引起突波的影響,這個方法的好處是,抑制能力不會受到振幅的影響,也就是說,錯誤臨界點可以設定在較低的位準而不會提高意外觸發的機會,比較器的輸出在送到編碼器方塊前先連接到遮蔽時間為2ms的遮蔽濾波器。
過載偵測
過載為馬達電流超過設備額定電流大小,但卻還不至于造成馬達或電源轉換器立即損壞的危險情況。
馬達的瞬間停機可能會造成系統層級的意外反應程序,因此,電源轉換器通常會在正常規格外加入過載規格,可允許的過載時間依溫度過熱真正造成影響的時間而定,典型的過載規格大約為處于正常負載規格的1.5倍,時間長度達1分鐘。HCPL-778J與ACPL-785J隔離放大器還包含有一個額外功能—ABSVAL輸出,可以用來幫助簡化電路要求與這類過載情況的偵測,ABSVAL電路能夠對輸出信號進行整型,提供依下列公式,正比于輸入信號絕對值的輸出信號:ABSVAL =|VIN| ×VREF,EXT/252mV。




