【導讀】按照規定黑色路線走的普通循跡小車已經并不稀奇,本文要介紹的是一種新奇的黑白循跡小車的電路設計。其原理就是發射端發送的光如果遇到了白色的地區,會把光反射回來,被接收端接受,如果遇到黑色則被吸收了。下面請看詳細電路設計。
大部分光就不會反射回來,接收端接受到的光較少,在通過比較器所以輸出的電平不一樣,被單片機識別的電平不一樣。從來后期靠程序改變點擊讓車一直沿著黑線走。這大概就是循跡的大致過程。算法里面有需要處理誤判斷,比如剛好遇到黑白交界的地方,比較不好判斷。需要多讀取幾次,從而判斷更具體的到時此地區是黑還是白。另外區域分很多歌段,所以一個接受和發射的模塊可不行。一般都要6個左右。因為如果遇到十字架的地區可能較難判斷一點。需要程序里面去改動。
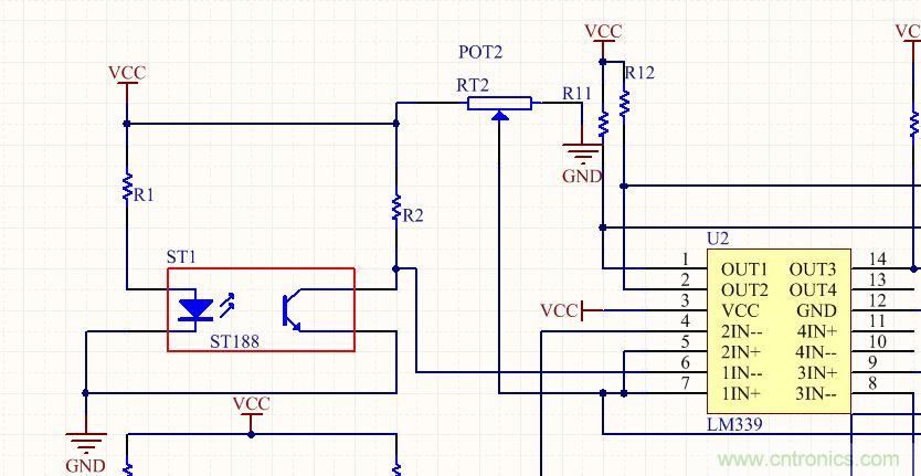
普通的采用ST188 ST186之類的集成了發射和接受的管子就行。內部原理也大概如圖所示。

圖1
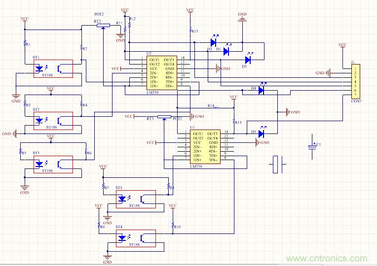
畫的5個接受發射模塊。

圖2





