- 蓄電池現有的均衡充電方法
- 蓄電池無損均充電路
- 電壓檢測階段,主電源對電池組充電,同時檢測單體電池電壓
- 在均充階段,由計算所得的占空比來控制被觸發的MOSFET,對相應的電池均充
蓄電池的使用壽命是由多方面的因素所決定,其中最重要的是蓄電池本身的物理性能。
此外,電池管理技術的低下和不合理的充放電制度也是造成電池壽命縮短的重要原因。對蓄電池組來說,除去上述原因,單體電池間的不一致性也是個重要因素。針對蓄電池充放電過程中存在的單體電池不均衡的現象,本文分析比較了目前的幾種均充方法,結合實際提出了無損均充方法,并進行了試驗驗證。
現有的均衡充電方法
實現對串聯蓄電池組的各單體電池進行均充,目前主要有以下幾種方法。
1.在電池組的各單體電池上附加一個并聯均衡電路,以達到分流的作用。在這種模式下,當某個電池首先達到滿充時,均衡裝置能阻止其過充并將多余的能量轉化成熱能,繼續對未充滿的電池充電。該方法簡單,但會帶來能量的損耗,不適合快充系統。
2.在充電前對每個單體逐一通過同一負載放電至同一水平,然后再進行恒流充電,以此保證各個單體之間較為準確的均衡狀態。但對蓄電池組,由于個體間的物理差異,各單體深度放電后難以達到完全一致的理想效果。即使放電后達到同一效果,在充電過程中也會出現新的不均衡現象。
3.定時、定序、單獨對蓄電池組中的單體蓄電池進行檢測及均勻充電。在對蓄電池組進行充電時,能保證蓄電池組中的每一個不會發生過充電或過放電的情況,因而就保證了蓄電池組中的每個蓄電池均處于正常的工作狀態。
4.運用分時原理,通過開關組件的控制和切換,使額外的電流流入電壓相對較低的電池中以達到均衡充電的目的。該方法效率比較高,但控制比較復雜。

圖1分時控制均充原理圖
5.以各電池的電壓參數為均衡對象,使各電池的電壓恢復一致。如圖2所示,均衡充電時,電容通過控制開關交替地與相鄰的兩個電池連接,接受高電壓電池的充電,再向低電壓電池放電,直到兩電池的電壓趨于一致。
該種均衡方法較好的解決了電池組電壓不平衡的問題,但該方法主要用在電池數量較少的場合。

圖2均衡電壓充電原理示意圖
6.整個系統由單片機控制,單體電池都有獨立的一套模塊。模塊根據設定程序,對各單體電池分別進行充電管理,充電完成后自動斷開。
該方法比較簡單,但在單體電池數多時會使成本大大增加,也不利于系統體積的減小。
[page]
無損均充電路
本文提出了一種無損均充電路。均充模塊啟動后,過充的電池會將多余的電量轉移到沒有充滿的電池中,實現動態均衡。其效率高損失少,所有的電池電壓都由均充模塊全程監控。
電路設計
N節電池串聯組成的電池組,主回路電流是Ich。各串聯電池都接有一個均衡旁路,如圖3所示。圖中BTi是單體電池,Si是MOSFET,電感Li是儲能元件。Si、Li、Di構成一個分流模塊Mi。
在一個充電周期中,電路工作過程分為兩個階段:電壓檢測階段(時間為Tv)和均充階段(時間為Tc)。在電壓檢測階段,均衡旁路電路不工作,主電源對電池組充電,同時檢測電池組中的單體電池電壓,并根據控制算法計算MOSFET的占空比。在均充階段,旁路中被觸發的MOSFET由計算所得的占空比來控制開關狀態,對相應的電池進行均充處理。在這個階段中,流經各單體電池的電流是不斷變化的,也是各不相同的。

圖3均充電路
除去連接在B1兩端的M1,所有的旁路分流模塊組成都是一樣的。在均充旁路中,由于二極管Di的單向導通作用,所有的分流模塊都會將多余的電量從相應的電池轉移到上游電池中,而M1則把多余的電量轉移到下游的電池中。
開關管占空比的計算
充電時電池的荷電狀態SOC(stateofcharge)可由下面的經驗公式來得出,其中V是電池的端電壓。

通過把電壓檢測階段末期檢測到的電池電壓轉化為荷電狀態,而單節電池的儲存容量Qest,n與SOC存在相應的關系,Qest,n可以被估算出來。
在充電平衡階段,從主充器充入單節電池的電量是IchTcep。其中,Tcep為一個充電周期內均充階段的時間。為使在均充階段達到單節電池儲存容量的平衡,均充的目標Qtar應為:
(2)但是,在被激發的旁路和其他電池之間的充電轉換是相互影響的,單體電池經旁路輸出給其他電池的電流和接收的充電電流很難用一個簡單的公式進行計算。不過,Gauss-Seidel迭代法可以解決這個問題。
期望的儲存容量Qn可以用下式來計算:
其中,Idis,n是一個開關周期中的平均電流,Iobt,n是從其他被觸發的旁路中獲得的電流。Qtar是理想狀態下電池經充電周期Ts達到均充時的電荷量,Qn是期望的儲存容量,取Qtar=Qn,即(2)、(3)相等。通過相應換算,得到占空比的計算公式:
(4)這里的函數fN只是一個示意函數,表示Dn和D2...D3存在一定關系。
[page]
實驗設計
為了驗證本文的均衡充電方法,以兩節單體電池組成的蓄電池組為例進行實驗和分析,主要驗證旁路中開關管對電壓的調節作用。控制流程見圖4。

圖4控制流程
由于沒有現成的蓄電池,需用替代電池來進行實驗。充電過程中蓄電池內阻和端電壓都在不斷變化,并且充電過程中電池蓄積能量,根據對蓄電池的物理性質的分析和相關資料,采用“電阻串聯電容”來替代蓄電池來進行實驗。
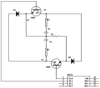
本實驗中,選用兩個小功率NPN管C1815(Q1、Q2)來替代開關管,用89C51芯片的P1.0和P1.1腳控制Q1、Q2的開關。同時,蓄電池的端電壓V1和V2由差動放大電路采集,經A/D轉換送到CPU。在整個過程中,電壓每20ms采樣一次,每隔1s上傳上位機并保存并自動繪制曲線。圖5為試驗電路圖。

圖5實驗電路原理圖

圖6為根據采樣數值繪制的曲線。
通過實驗結果可以看出,充電開始時電壓相差為1.98V,在經過充電140s后,電壓相差值約為0.2V;在均充過程中,電池電壓有趨向一致的趨勢。均充方法能根據單體電池的差異,縮短蓄電池組之間的不一致性,使蓄電池組的整體性能得到提高,壽命延長。
同時,從實驗結果來看,該方法也有效果不理想的地方,那就是兩節電池端電壓差值較大。究其原因:
一是本實驗中用“電阻串聯電容”來替代蓄電池,這和真實的蓄電池存在差別,無法達到理想的模擬狀態;
二是本實驗主要是檢驗開關管的開關對電壓的均衡影響,在很多環節上進行了簡化處理,忽略了一些次要因素,而這些因素也對實驗結果有一定的影響。
但總的來說,本實驗達到了預定的目的,證明了無損均充法的可行性。




