【導讀】高精度應用需要精心設計的低噪聲模擬前端來獲得最佳信噪比(SNR),這就要求采用明智的方法來選擇ADC以全面準確地捕捉傳感器信號。還要選用驅動運算放大器和基準電壓源等支持器件來優化電路性能。
振動、溫度、壓力和光等現實世界的信號需要精 確的信號調理和信號轉換,才能在數字域中進 行進一步數據處理。為了克服高精度應用的多 種挑戰,需要一個精心設計的低噪聲模擬前端來實現最佳 信噪比(SNR)。但許多系統既負擔不起最昂貴的器件,也 無法承受低噪聲器件的更高功耗。本文解決有關利用噪聲 優化方法來設計完整解決方案的問題。本文提出了一種系 統的方法來設計增益模塊和ADC組合,并給出一個實例供 大家參考。以調理低頻(接近直流)信號為例,對該電路進 行噪聲計算和分析。
設計模擬前端時,請遵循以下七個步驟:
1. 描述傳感器或增益模塊前端的電氣輸出。
2. 計算ADC的需求。
3. 為信號轉換找到最佳ADC + 基準電壓。
4. 為運算放大器找到最大增益并定義搜索條件。
5. 找到最佳放大器并設計增益模塊。
6. 根據設計目標檢查解決方案總噪聲。
7. 運行仿真并驗證。
第1步:描述傳感器或增益模塊前端的電氣輸出
信號可能直接來源于傳感器,也可能在到達增益模塊之前 經過EMI和RFI濾波器。為了設計增益模塊,必須知道信號 的交流和直流特性以及可用的電源。知道了信號的特性和 噪聲電平后,我們就能知道選擇ADC時需要何種輸入電 壓范圍和噪聲電平。假設有一個傳感器,以250 mV p-p (88.2 mV rms)和25 V p-p噪聲的滿量程幅度輸出一個10 kHz 信號。進一步假設系統中有一個可用的5 V電源。有了這些 信息,我們應該能計算出第2步中的ADC輸入端的信噪 比。為簡化數據處理和避免混淆,假設我們將該解決方案 設計為在室溫下工作。
第2步:計算ADC的需求
我們需要何種ADC、采樣速率如何、多少位、噪聲指標如 何?若從第一步知道了輸入信號幅度以及噪聲信息,我們 就能計算出增益模塊輸入端的信噪比(SNR)。我們需要選 擇一個有較高信噪比的ADC。在選擇ADC時,知道SNR將 有助于我們計算有效位數(ENOB)。此關系表達式如下。好 的ADC數據手冊總會標出SNR和ENOB。此例中所需要的 86.8 dB SNR和14.2位ENOB決定了我們應選擇一個16位的模 數轉換器。此外,奈奎斯特準則要求采樣率(fs)應至少兩 倍于最大輸入頻率(n),因此一個20 kSPS ADC應該就已 足夠。
下一步我們需要設計總體解決方案,使得噪聲密度不超過 416 nV/√Hz。這就把信號調理電路的噪聲確定為輸入噪聲 的1/10。


圖1. 典型信號調理鏈
第3步:為信號轉換找到最佳ADC + 基準電壓
有了一系列的搜索條件,我們就有許多種方法找到合適的 ADC。要找到一個16位ADC,最簡單的方法之一就是使用 廠商網站上的搜索工具。輸入分辨率與采樣速率,就可找 到許多推薦的ADC。
許多16位的ADC滿足14.5位ENOB需求。如果您想得到更 佳的噪聲性能,可使用過采樣迫使ENOB達到16位(由4n過 采樣得到n位增強)。通過過采樣,您可以使用較低分辨率 的ADC:256過采樣的12位ADC(44過采樣)可得到16位噪聲 性能。在我們的例子中,這意味著5.126 MHz采樣率的12位ADC(20 kSPS × 256),或是42過采樣的14位ADC;若1.28 MSPS 則更佳。然而這些選擇的成本卻和AD7685(16位、250 kSPS ADC)相當 。
從列表中我們選擇了AD7685(16位 PulSAR® ADC ADC)。該轉換 器具有90 dB SNR和250 kSPS采樣率,符合我們的需要。此 ADC推薦搭配使用ADR421/ADR431精密XFET®基準電 壓源。2.5 V的輸入范圍超過了我們需要的250 mV p-p輸入 特性


圖2. 典型的ADC選型表
AD7685基準輸入具有動態輸入阻抗,因此需進行去耦以使 寄生電感最小(方法是在引腳附近放置一個陶瓷去耦電容, 并用較寬的低阻抗走線進行連接)。一個22 F陶瓷芯片電 容可提供最佳性能。
第4步:為運算放大器找到最大增益并定義搜索條件
有了ADC的輸入電壓范圍將有助于我們設計增益模塊。為 了最大化動態范圍,我們需要在給定的輸入信號和ADC輸 入范圍內選取盡可能高的增益。這意味著我們可以將該例 子中的增益模塊設計成具有10倍的增益。

雖然AD7685很容易驅動,但驅動放大器需要滿足某些要 求。例如,為保持AD7685的SNR和轉換噪聲性能,驅動放 大器產生的噪聲必須盡可能低,但要注意增益模塊可同時 放大信號和噪聲。若要使得噪聲在增益模塊前后都保持不 變,我們需要選擇具有更低噪聲值的放大器和相關元件。 此外,驅動器的THD性能應與AD7685相當,并且必須使 ADC電容陣列以16位水平(0.0015%)建立滿量程階躍。來自 放大器的噪聲可使用外部濾波器進一步過濾。
運算放大器的輸入端允許多大的噪聲?牢記我們設計的總 體解決方案的噪聲密度不超過416 nV/rt-Hz。我們設計的 增益模塊應具有更低的本底噪聲,系數為10,因為我們的 增益為10。這將確保來自放大器的噪聲遠低于傳感器的本 底噪聲。計算噪聲裕量時,我們可假設運算放大器輸入端 的噪聲大致等于運算放大器的總噪聲加上ADC的噪聲。

第5步:找到最佳放大器并設計增益模塊
知道了輸入信號帶寬后,運算放大器選型的第一步是選擇 一個具有合理的增益帶寬積(GBWP)的運算放大器,并且 該放大器可以最小的直流和交流誤差處理該信號。為得到 最佳的增益帶寬積,需要知道信號帶寬、噪聲增益以及增 益誤差。下面給出這些術語的定義。一般而言,若想保持 增益誤差小于0.1%,推薦選用增益帶寬比輸入信號帶寬大 100倍的放大器。另外,我們需要一個可快速建立且驅動 能力良好的放大器。注意,我們的噪聲預算要求運算放大器輸入端的總噪聲低于40.8 nV/√Hz,而ADC規定的指標為7.9 nV/√Hz??偨Y運算放大器的查找條件如下:UGBW > 1 MHz、5 V單電源、良好的電壓噪聲、電流噪聲、THD特 性、低直流誤差(不降低ADC性能)。

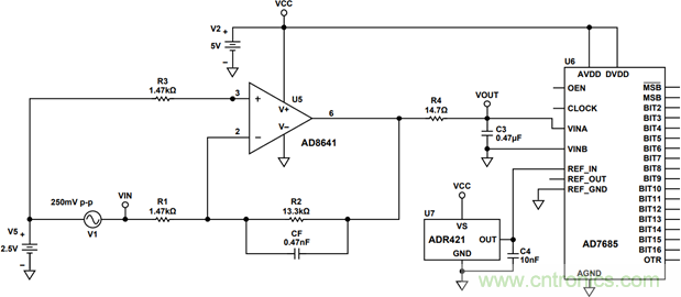
搜索ADC時采用相似的查找方法, 本例我們選擇AD8641。AD8641為低功耗、精密JFET輸入放大器,具有 極低的輸入偏置電流和軌到軌輸出特性,可在5 V至26 V電 源下工作。相關數據在下表中列出。我們可采用表中的元 件值對運算放大器進行同相配置。
表1. 圖3 所示完整解決方案 的元件值


圖3. 完整的解決方案
所有有源和無源元件都各自產生噪聲,因此選擇不降低性 能的元件尤其重要。例如,購買一個低噪聲運算放大器并 在其周圍放置大電阻就是一種浪費。牢記一個1 kΩ的電阻 器可產生4 nV的噪聲。
如前所述,可考慮在ADC和該增益模塊之間使用一個RC 濾波器,這樣應該有助于縮小帶寬并優化SNR。
第6步:根據設計目標檢查解決方案總噪聲
充分了解所設計電路中的各種誤差源是極其重要的。為了 獲得最佳SNR,我們需要寫出前述方案的總噪聲方程。方 程如下式所示。

我們可算出運算放大器輸入端的總噪聲,并確保其低于41.6 nV/√Hz,一如我們所預期的那樣。

為了在整個帶寬上對總噪聲進行積分,我們可看到在濾波 器帶寬上的ADC輸入端的總噪聲是3.05 μV,低于設計所需 的4.16 μV。由于AD8641的轉折頻率低于100 Hz,故此例中 的低頻噪聲(1/f)可忽略不計。

保持良好的信噪比需要關注信號路徑中每一處細節的噪 聲,并有良好的PCB布局。避免在任何ADC下方布設數字 線路,否則會將噪聲耦合至芯片管芯,除非在ADC下方鋪 一個接地層用作屏蔽。諸如CNV或時鐘之類的快速開關信 號不應靠近模擬信號路徑。應避免數字信號與模擬信號 交疊。
第7步:運行仿真并驗證
剛開始驗證電路設計時,使用PSpice宏模型(可從ADI網站 下載)比較合適。快速仿真顯示出我們為解決方案所設計的 信號帶寬。圖4顯示了位于AD7685輸入端可選RC濾波器之 前和之后的響應。

圖4. 圖3所示電路的帶寬仿真
如圖5所示,10 kHz帶寬上的總輸出噪聲接近31 μV rms, 略低于41 μV rms的設計目標。在量產之前需要制作原型并 驗證整套解決方案。

圖5. 圖3電路的噪聲響應仿真
總結
如今許多設計要求低功耗、低成本,而許多系統既負擔不 起最昂貴的器件,也無法承受低噪聲器件的更高功耗。為 了從信號調理電路得到最低的本底噪聲和最佳性能,設計 者必須了解元件級別的噪聲源。保持良好的信噪比需要關 注信號路徑每一處細節的噪聲。通過遵循以上步驟,便 可成功調理小型模擬信號,并使用超高分辨率ADC將其 轉換。
參考電路
1. 應用筆記AN-202,IC放大器用戶指南:去耦、接地及 其他一些要點。ADI公司。
2. 應用筆記AN-347, 如何排除干擾型噪聲——方法及原 理:一種理性方法。ADI公司。
3. Barrow, J和A. Paul Brokaw。1989.“低頻和高頻電路接 地”,Analog Dialogue。 (23-3) ADI公司。
4.研討會:傳感器信號調理電路中的噪聲優化(第一部分)。
5. 研討會:傳感器信號調理電路中的噪聲優化(第二部分)。
推薦閱讀:




