【導讀】本文介紹了時鐘擴頻技術的原理、分類,結合它在攝像頭的具體應用案例,與傳統EMI抑制手段的實際效果進行對比,突顯時鐘擴頻技術在抑制時鐘EMI上的優勢。目前,時鐘擴展頻譜技術被廣泛使用在圖像采集、圖像顯示及汽車電子等行業。
一、引言
時鐘是電磁干擾能量的主要來源之一,隨著系統設計復雜性和集成度的大規模提高,電子系統的時鐘頻率越來越高;以前傳統的諸如屏蔽,濾波等EMI改善措施的應用已變得越來越困難,這促使設計工程師去探索更可行有效的方法來減少時鐘能量發射,而擴頻時鐘的適時出現則恰如其分的解決了這個問題,并從源頭上——系統時鐘處控制和減少了EMI發射強度。目前,時鐘擴展頻譜技術被廣泛使用在圖像采集、圖像顯示及汽車電子等行業。
二、原理
擴展頻譜技術通過對尖峰時鐘進行調制處理,使其從一個窄帶時鐘變為一個具有邊帶諧波的頻譜,將尖峰能量分散到展頻區域的多個頻率段,從而達到降低尖峰能量,抑制EMI的效果。
根據調變訊號的頻率范圍,擴展頻譜技術主要有向下展頻、中心展頻、向上展頻三種模式,目前在抑制EMI上都是采用中心展頻,中心展頻保證了更準確的平均頻率。
1、未調制周期正弦信號的時域和頻域圖如下:

圖1 未調制正弦信號的時域圖

圖2 未調制正弦信號的頻域圖
2、采用擴展頻譜技術對正弦信號進行調制,將信號能量擴展到一個比較寬的頻
率范圍上,經過擴展后正弦信號在時域與頻域圖如下:

圖3 經過擴頻技術對正弦信號調制后時域圖

圖4 經過擴頻技術對正弦信號調制后頻域圖
3、使用擴展頻譜技術后實際效果圖

圖5 使用擴頻技術前后實際效果圖對比
(1)擴展率用d表示,用來衡量時鐘擴展的深度,是頻域的擴展,頻率擴展范圍用Δf表示,擴展前時鐘頻率用 fc表示,Δf計算方式為
Δf= fc·d·100%
假設經過擴頻時鐘調制后,諧波頻譜的的百分比相當平坦,峰值能量抑制近似如下
式中ASSC(i)—經過擴展時鐘調制后的時鐘i-th諧振幅;
ACLK(i)—經過擴頻時鐘調制前的時鐘i-th諧振幅;
RBW—測量電磁干擾能量的頻寬。
因此,抑制i-th諧波的電磁干擾的計算如下
ASSC(i)·(dB)=ACLK(i)·(dB)-10㏒10(fc·d·100%/RBW)
上述公式表明,時鐘頻率越高,展頻降幅效果越好;相比于低次諧波,時鐘的高次諧波展頻的降幅效果更好。
三、擴展頻譜技術產品的優點和應用
1、優點
(1)降低成本
①減少屏蔽材料的使用,簡化工藝,節省人工成本;
②減少對地線要求。確保所有數據和時鐘信號返回的地線產生電磁干擾發射滿足測量要求很難。一種解決方案是增加接地層,但是這樣便增加了電路板的成本。然而,擴頻時鐘技術既可以抑制電磁干擾,又可以降低對地線的要求。
(2)靈活性。系統可以設計成非擴頻時鐘與不同比例的擴頻時鐘,可以通過外圍參數自由切換。
(3)全系統電磁干擾抑制。其他電磁干擾方法,如濾波、接地、屏蔽方法,可以在特定位置使用,從而減少特定位置的電磁干擾。與此相反,增加擴頻時鐘,可以減少所有與時鐘同步的信號的電磁干擾。
2、應用
A類:時鐘源頭晶振上的應用

圖6 擴頻IC使用在主時鐘上示意圖

圖7 擴頻IC使用在主時鐘電路圖
說明:以聯詠NT96650BG方案的行車記錄儀為例,在主時鐘24MHZ上增加擴頻IC后,對于從主時鐘分頻或倍頻出來的DDR時鐘、SD-CARD時鐘、攝像頭時鐘、屏時鐘等都能得到相應擴頻,讓EMI得到抑制。
B類:CLK單線上的應用(以Sensor的MCLK為例)

圖8 擴頻IC使用在單線時鐘上示意圖

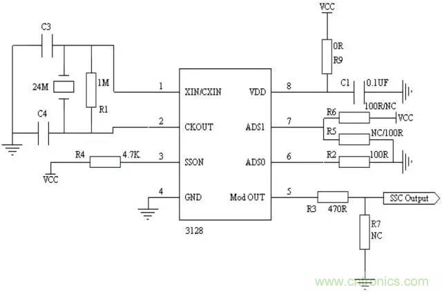
圖9 擴頻IC使用在單線時鐘電路圖
說明:以安霸A7的IP Camera為例,因結構所限,攝像頭與DSP一般處于不同的兩塊PCB,中間用電纜連接,因此攝像頭的EMI問題一般是IPC輻射發射處理的難點。在MCLK增加擴頻IC,既可以抑制MCLK的諧波,同時PCLK也是基于MCLK時鐘產生,因此PCLK的諧波也能得到相應的抑制。
四、案例
某行車記錄儀采用安霸A7的方案,同時配置鎂光AR0331的感光芯片;要求通過EN55022 CLASS B輻射發射測試標準,測試時用12V電池給其供電,沒有外接其他配件,測試數據超標嚴重,具體測試數據如下:

圖10 行車記錄儀為做處理測試數據圖
數據分析(只列舉了比較差的水平方向):該產品在30-1000MHZ之間超標頻點很多,其中168MHZ超標達13.46DB。
輻射源頭分析:
該產品有兩塊PCB,包括主板和攝像頭小板,兩板之間用FPC排線連接。排線上有SENSOR的CLK時鐘信號,MCLK時鐘頻率為24MHZ,PCLK時鐘頻率為48MHZ,如果關閉攝像頭測試,機器可以通過測試標準;而且超標頻點通過測試數據分析,其中大部分都是24MHZ的倍頻,因此判定攝像頭的MCLK和PCLK為主要輻射源頭,整機結構如下:

圖11 產品PCB連接示意圖
四、整改方案
1、采用常規措施,在MCLK和PCLK分別靠近輻射源頭串聯220R的平滑曲線磁珠,對地增加22PF電容,具體如下:

圖12 在CLK時鐘線上具體處理示意圖
處理后測試數據:

數據分析:整體有一定下降,但是超標頻點還是很多,尤其是168MHZ還超標9.91DB,效果不理想。
2、在MCLK上靠近CPU增加擴頻IC,PCLK上不做改動,具體操作如下:

圖14 在MCLK上增加擴頻IC實物圖
處理后測試數據:

圖15 在MCLK上使用擴頻IC后測試數據圖
數據分析:效果明顯,整體下降10-15dB,并且頻率越高效果越好,整改后可以通過EN55022 CLASS B測試標準,PK值余量超過1.6DB。
六、結語
時鐘擴展頻譜技術在抑制時鐘EMI上的應用,可以在一定程度上簡化EMC對策,降低昂貴的屏蔽材料成本,增強產品大批量生產的一致性,因此在產品的設計初期做EMC設計規劃時,應考慮做好展頻電路的兼容設計,以防產品在上市前因EMI整改困難而焦頭爛額,錯失最好的市場機會!
推薦閱讀:



