LED資深行家背景介紹
本人做LED也有些年頭了,比較慶幸,剛畢業出來實習,第一家就是做LED的,然后從此就沒離開過這個行業,從LED成品到LED電源。現在證明我那時并沒有選錯,雖說LED現在競爭激烈,沒多少利潤,但是做LED的工程很吃香,現在想和大家分享下這幾年的經驗,從電源研發到EMI整改認證到做成品燈。說是分享,大家可以發表不同的意見,畢竟比起做了十幾、二十年的工程來說,只是班門弄斧。先說下EMI整改吧,畢竟對剛接觸整改的年輕工程師來說,最頭痛的就是輻射整改。


此圖顯示已經明顯超標了,接下來給大家慢慢介紹整改過程和整改方法。
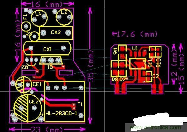
上PCB,對于EMI來說,走線就是靈魂。由于板子要內置,有尺寸要求,并且還要有可控硅調光功能,由于節省了很多EMI元件,導致明顯超標。


右邊的電源,由兩片板組合,8W調光。
第二頁:EMI整改方法分享
[page]
網友總結的整改方法
1、應對垂直30M-50M超標的絕招之一:MOS管S極串入磁珠,可以有效減少30M位置。
MOS管DS加入吸收,能有效減少輻射。加入47PF/1KV電容(實際47PF-100PF都行,在能過輻射的條件下,盡量小,因為這個吸收電容有損耗,會使MOS管發熱嚴重,并降低效率,不太建議用100PF,想效果明顯的,最好用RC吸收)
經過兩個步驟的處理之后,輻射圖如下:


有人問到為什么磁珠加在S極,不是D極?磁珠串在D級有效減小50-80M輻射,對30M輻射效果不大,卡在灌膠輻射增加的同志們,我去測試的時候常常和遇到的工程聊這個話題,輻射余量越大當然越好,工程們也安心,但對于我這款不用灌膠的電源來說,3DB足以,因為要面對的不僅是EMI,還有成本,空間壓力,并不能加入太多EMI元件,會考慮到灌膠,余量不止6DB整改。
2.解決EMI和效率之間的平衡問題關鍵絕招是:鋁殼子接地,對于大功率,在板子多個地方和地之間加入Y電容。
最終整改的輻射圖


輻射的關鍵在于,適當的頻率(50-60K),良好的走線。



