【導讀】本實驗將借助ADALM2000平臺深入探索有源混頻器的核心原理與應用特性。作為具備頻率轉換功能的三端口電路,有源混頻器通過內置晶體管等有源元件,在實現射頻與中頻信號變換的同時提供顯著的轉換增益,這一特性使其在通信收發系統中具有關鍵價值。
目標
本實驗的目標是幫助理解有源混頻器的基本概念。
背景知識
本實驗將借助ADALM2000平臺深入探索有源混頻器的核心原理與應用特性。作為具備頻率轉換功能的三端口電路,有源混頻器通過內置晶體管等有源元件,在實現射頻與中頻信號變換的同時提供顯著的轉換增益,這一特性使其在通信收發系統中具有關鍵價值。

圖1.混頻器的符號表示
如圖1所示,混頻器的輸出有兩種形式。混頻器接收兩個不同頻率的輸入信號,輸出一個頻率信號;從圖中可見,輸出頻率既可以是兩個輸入頻率的和頻,也可以是兩者的差頻。這些頻率分別與如下之一對應:本地振蕩器頻率(LO)、射頻頻率(RF)和中頻頻率(IF)。
混頻器的主要用途是實現頻率轉換,轉換過程可分為上變頻和下變頻兩類。其中,LO端口始終為輸入端口;而RF端口和IF端口的角色則取決于具體應用場景,既可作為輸入端口,也可作為輸出端口。在下變頻混頻器中,另一個輸入端口為RF端口,輸出則是頻率更低的IF信號(如圖2a所示)。

圖2.(a)下變頻混頻器示意圖;(b)上變頻混頻器示意圖
在上變頻混頻器中,另一個輸入是IF,輸出則是RF信號,如圖2b所示。
材料
?ADALM2000主動學習模塊
?無焊試驗板和跳線套件
?兩個1 kΩ電阻
?兩個6.8 kΩ電阻
?一個OP37精密運算放大器
?一個LTC1043精密開關電容模塊
?三個N通道MOSFET(2-ZVN3310,1-ZVN2210A)
單平衡有源混頻器
混頻器還可分為單平衡混頻器與雙平衡混頻器,兩者各有優缺點。
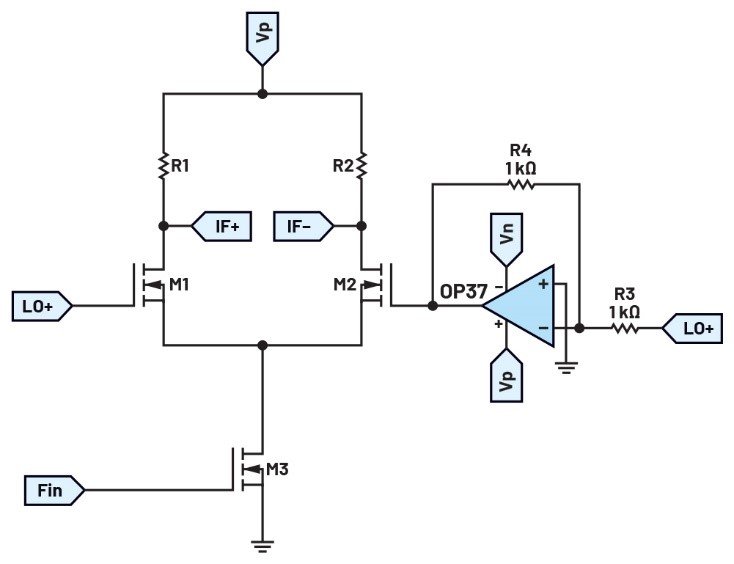
單平衡混頻器常稱為“平衡混頻器”,這種混頻器類型僅能抑制LO信號或RF信號中的一種,而非同時抑制這兩種信號。這種混頻器的應用較為少見,因為它對輸入LO信號中的噪聲較為敏感。主要缺點是存在IF-LO串擾現象,即當IF信號頻率與LO信號頻率相差不大時,LO信號可能會泄漏到IF信號中。單平衡混頻器的簡易電路如圖3所示。

圖3.單平衡混頻器
硬件設置
按照圖4所示,構建以下試驗板連接。
程序步驟
使用信號發生器W1和W2作為混頻器的頻率輸入。對于LO頻率,使用W1并將其設置為5 V、210 kHz的正弦波。對于RF輸入,則使用W2。在進行上變頻混頻時,

圖4.單平衡混頻器試驗板連接
W2的頻率應低于LO頻率,因此將W2設置為5 V、25 kHz的正弦波。預期輸出頻率為185 kHz和235 kHz。模擬通道Ch2用于監測RF輸入信號W2,而Ch1則通過頻譜分析儀監測IF輸出信號。結果如圖5a所示。

圖5.(a)上變頻頻譜圖;(b)下變頻頻譜圖
進行下變頻混頻時,將W2設置為5 V、260 kHz的正弦波;這將作為混頻器的RF輸入。預期輸出頻率為50 kHz,頻譜結果應類似于如圖5b所示。
基于LTC1043實現的單平衡有源混頻器
背景知識
理想情況下,若要實現混頻器低噪聲、高線性度的目標,需要設計一個能響應LO輸入信號、實現極性切換功能的電路。因此,混頻器可以簡化為圖6所示形式:RF信號被分為同相(0°)分量與反相(180°)分量;一個由LO信號驅動的轉換開關,會交替選擇同相信號與反相信號輸出。因此,從本質上簡化來看,理想的混頻器可建模為一個符號開關。

圖6.理想的開關混頻器
仿真
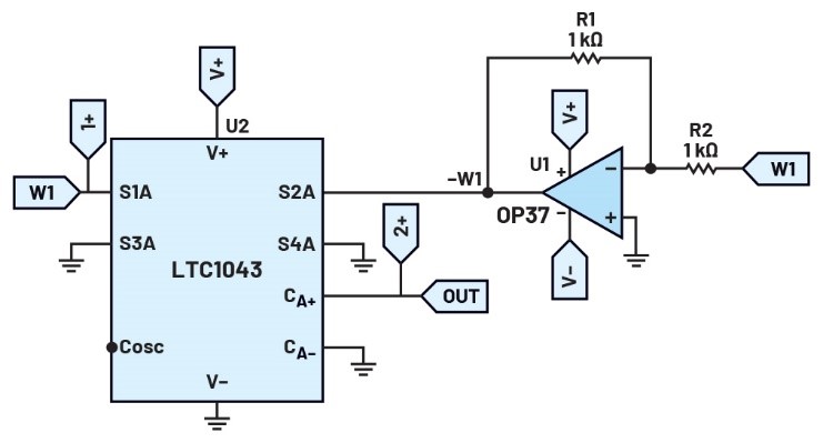
為演示混頻原理,可采用圖6所示的理想開關混頻器。該混頻器可通過LTC1043 CMOS模擬開關構建,這是一款單芯片、電荷平衡的雙通道開關電容儀表級構建模塊。其內部的一對開關會交替執行兩個動作:先將外部電容連接至輸入電壓,再將充好電的電容連接至輸出端口。混頻器內置了一個時鐘,其頻率可通過外接電容調節:若未在引腳Cosc連接電容,內部振蕩器頻率將為210 kHz;若外接39 pF電容(元件套件中最小容量的電容),LTC1043內部振蕩器頻率則會變為80 kHz。本次仿真基于“Cosc引腳未接電容”的結構進行。

圖7.基于LTC1043的開關混頻器
圖7展示了LTspice?中的電路,該電路也可通過硬件元件在試驗板上實現。我們使用LTC1043第一組開關的輸入端。輸入信號將由信號發生器的通道1生成,并連接至引腳S1A。為獲取該輸入信號的反相版本,我們構建了一個簡單的單位增益反相放大器,并將其輸出連接至引腳S2A。輸出可在引腳CA+處觀測,需通過示波器的通道2正極進行監測。若要實現下變頻混頻器,需將信號發生器通道1的頻率設置為高于振蕩器的頻率(例如250 kHz)。此時輸出頻率為這兩個頻率的差值,即40 kHz。參見圖8。

圖8.下變頻混頻器的FFT分析圖
若將信號發生器通道1的頻率設置為60 kHz,混頻器輸出將包含兩個頻率分量:一個為和頻(fLo + fin = 270 kHz),另一個為差頻(fLo–fin = 150 kHz)。上變頻混頻器的FFT分析圖可參見圖9。

圖9.上變頻混頻器的FFT分析圖
雙平衡混頻器或吉爾伯特單元
雙平衡混頻器主要用于避免輸出信號中出現LO產物。這種結構需包含兩個單平衡混頻器電路,配備兩個并聯連接的差分RF晶體管,形成一對反向并聯的開關對。LO產物項會被抵消,且輸出信號中的RF信號幅度也會加倍。這種結構的LO與IF之間具有高隔離度,有助于降低混頻后信號濾波環節的性能要求。在噪聲方面,由于采用了差分RF信號,這類混頻器比單平衡混頻器的抗噪聲能力更強。該類型混頻器也被稱為吉爾伯特單元。參見圖10。

圖10.吉爾伯特單元結構
從電路中可觀察到,吉爾伯特單元混頻器具有高度對稱性。這種對稱性不僅能實現電路平衡,還能在輸出端抑制LO和RF信號。在使用分立元件的系統中,吉爾伯特單元的應用并不廣泛,原因是其所需的元件數量較多;但對于集成電路而言,吉爾伯特單元混頻器是理想之選。因為在集成電路中,元件數量并非關鍵考量因素,且這種混頻器無需變壓器或其他電感器等繞制元件,同時還能提供高水平的性能。
LTspice仿真
由于元件套件中提供的元件數量不足以構建該電路,因此我們轉而在LTspice軟件中對電路進行仿真。仿真所需的LTspice文件可從GitHub上的LTspice教育工具下載。圖11展示了該電路的IF輸出信號,此結果由IF正、負輸出差值計算得出。

圖11.吉爾伯特單元的LTspice仿真圖。
基于LTC1043實現的雙平衡有源混頻器。
雙平衡混頻器結構需要兩個單平衡電路。我們可以利用LTC1043構建這種結構,因為它包含多個開關,能夠提供所需的反向并聯開關對。圖12所示為該電路的原理圖。電路及其連接方式基本相同,僅第二組開關(S3A、S4A)的輸入端與第一組開關(S1A、S2A)的輸入端反向連接。在這種情況下,可通過示波器的通道2正極(連接至CA+引腳)和通道2負極(連接至CA–引腳)觀測輸出信號。

圖12.基于LTC1043的雙平衡混頻器
為分析下變頻結構,需將信號發生器通道1設置為頻率250 kHz、峰峰值1 V的正弦波。下變頻的FFT分析結果如圖13所示。

圖13.下變頻FFT分析圖
對于上變頻,信號發生器通道1生成的正弦波頻率需低于LTC1043內部振蕩器的頻率(例如50 kHz)。該頻率下的FFT分析結果如圖14所示。

圖14.上變頻FFT分析圖
推薦閱讀:
技術雙雄聯手!逐點半導體與數字光芯共推Micro LED投影芯片升級
威世科技再傳捷報,Ametherm系列NTC熱敏電阻成功通過UL認證
再獲認證!兆易創新GD32F5/G5系列STL測試庫通過IEC 61508 SIL 2/3安全標準
榮耀Magic 8系列亮出“護眼王牌”:首發艾邁斯歐司朗新技術,打造極致視覺安全體驗






