【導讀】在描述高速運行的數字系統時,噪聲容限是最重要的參數之一。通常情況下,噪聲容限定義了 I/O 引腳上或接口中可接受的噪聲水平。在數字電子技術領域,噪聲容限是指 I/O 引腳上出現但不會導致接收邏輯狀態出錯的噪聲水平。這個值在時域中經常調用,用于測量比特誤碼率。
摘要
半橋拓撲結構廣泛用于各種商業和工業應用的電源轉換器件中。這種開關模式配置的核心是柵極驅動器IC,其主要功能是使用脈寬調制信號向高端和低端MOSFET功率開關提供干凈的電平轉換信號。
本文重點介紹了工程師在為應用選擇柵極驅動器IC時應考慮的關鍵因素。除了基本的電壓和電流額定值之外,本文還說明了高共模瞬變抗擾度的重要性和可調死區時間的必要性。某些用例要求將柵極驅動器IC與MOSFET進行電氣隔離,文中通過一個簡單的參考設計展示了這種浮地方法。
簡介
電源轉換是當今幾乎所有電子設計的核心功能。理想情況下,將直流電壓(例如9 V)轉換為另一個電平(例如24 V)的過程應盡可能高效,損耗應盡可能小。為了應對各種應用的不同電壓、電流和功率密度需求,工程師開發了多種電路架構(也就是拓撲)。對于DC-DC電源轉換,可以使用降壓、升壓、降壓-升壓、半橋和全橋拓撲結構。此外還得考慮輸出是否需要與輸入電壓進行電氣隔離,由此便可將轉換方法分為兩類,即非隔離式和隔離式。
對于高電壓和大電流用例,例如電機控制和太陽能逆變器,半橋和全橋DC-DC轉換技術是主流選擇。
半橋電源轉換
半橋結構采用開關模式方法來提高或降低直流輸入電壓。該結構使用兩個開關器件(通常是MOSFET或絕緣柵雙極晶體管(IGBT))將電壓輸入轉換給變壓器(隔離式)或直接轉換給負載(非隔離式)。柵極驅動器IC負責從控制器IC接收脈寬調制(PWM)信號。該器件將信號放大并轉換為迅速接通或斷開MOSFET功率開關(即高端和低端)所需的電平,以便盡可能降低功率損耗,提高轉換器的效率。為應用選擇合適的柵極驅動器IC,需綜合考慮轉換器拓撲結構、電壓、電流額定值和開關頻率等因素。選擇具有精確、高效開關特性的柵極驅動器,對于實現最佳轉換效率至關重要。
選擇柵極驅動器IC
選擇柵極驅動器IC時,工程師必須考慮若干關鍵因素。其中一些因素可能與具體應用有關,比如在太陽能轉換應用中,柵極驅動器可能會遇到各種各樣的輸入電壓和功率需求。
? 高端電壓:根據具體應用,高端MOSFET將承受全部電源電壓,為此,柵極驅動器必須具有較高的安全裕度。
? 共模瞬變抗擾度(CMTI):快速開關操作會產生高噪聲電平,并且高端和低端MOSFET之間的電壓差可能較高,因此選擇具有高瞬態抗擾度特性的柵極驅動器至關重要。
? 峰值驅動電流:對于較高功率的設計,柵極驅動器需要向MOSFET提供高峰值電流,以便對柵極電容快速充電和放電。
? 死區時間:為了防止MOSFET因同時導通而被擊穿,半橋電路的高端和低端開關之間須設置短暫的死區時間,這非常關鍵。強烈建議選擇可配置死區時間的柵極驅動器,以實現更佳效率。有些柵極驅動器包含默認死區時間,以防止擊穿故障。
帶浮地和可調死區時間的半橋驅動器
LTC7063是半橋柵極驅動器的一個實例,適合用在工業、汽車和電信電源系統領域的各種高電壓和大電流應用。該器件是一款高壓柵極驅動器,設計用于驅動半橋配置的N溝道MOSFET,輸入電源電壓最高可達140 V。該IC具有強大的驅動器,能夠對通常與高壓MOSFET相關的大柵極電容進行快速充電和放電。此外,自適應擊穿保護特性會監控開關節點的電壓,并控制驅動器輸出,以防止MOSFET同時導通。這一關鍵特性能夠防止電流擊穿,并有助于提高電源效率。
LTC7063的高端和低端MOSFET驅動器均浮空,IC和輸出地之間的接地偏移最高可達10 V。這種浮地架構使驅動器輸出更加穩健,并且對接地偏移、噪聲和瞬變不太敏感。浮地功能使該器件成為遠程MOSFET控制應用以及高電壓、大電流開關電容轉換器的出色選擇。
LTC7063的安全和保護特性包括熱關斷、輸入欠壓和過壓保護電路,以及用于高端和低端MOSFET驅動器的欠壓保護電路,可幫助確保任何半橋應用的長期可靠性和穩健性。
為了高效傳熱,這些柵極驅動器采用散熱增強型裸露焊盤封裝。
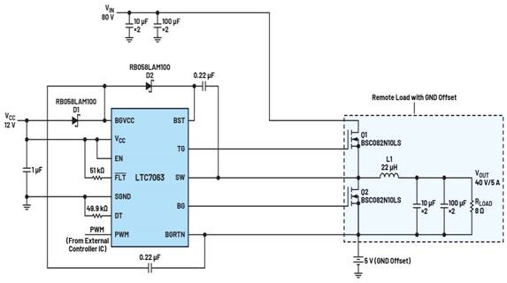
基于LTC7063的降壓轉換器應用(帶遠端負載)
圖1為采用LTC7063設計的2:1降壓轉換器(帶遠端負載)。器件采用高達80 V的輸入電源供電,輸出電壓為? VIN,最大負載為5 A。PWM引腳從外部控制器接收三態邏輯信號,當PWM信號達到上升閾值以上時,高端MOSFET的柵極被驅動至高電平。低端MOSFET與高端MOSFET實現互補驅動。輸入信號上升閾值與下降閾值之間的滯回解決了MOSFET的誤觸發問題。在輸入信號的滯回間隔時間內,高端和低端MOSFET均被拉低。當使能(EN)引腳為高電平時,頂柵(TG)和底柵(BG)輸出均對應輸入PWM信號;通過將EN引腳拉至低電平,TG和BG輸出均被拉低。
BST-SW和BGVCC-BGRTN電源自舉確保高端和低端驅動器高效運行,而無需任何額外的隔離電源電壓,進而能夠減少電路板上的元件數量并降低成本。控制波形和平均輸出電壓結果如圖2所示。
圖1.帶遠端負載的降壓電源轉換器
圖2.PWM、TG-SW、BGVCC-BGRTN和VOUT波形
TG和BG之間的死區時間較短,在DG引腳和地之間添加一個電阻可以加快BG/TG上升速度。將死區時間(DT)引腳短接至地時,此轉變的默認死區時間為32 ns,而將DT引腳浮空時,死區時間可延長至最大250 ns。該可編程死區時間特性能夠為高壓應用提供更穩健的擊穿保護。
為了實現更高效率,盡可能降低開關損耗非常重要。高端和低端MOSFET驅動器的1.5 Ω上拉電阻和0.8 Ω下拉電阻快速接通或斷開開關,防止電流交叉傳導,從而提高效率。圖3和圖4顯示了導通和關斷之間的開關轉換以及死區時間。
圖3.BG下降至TG上升的轉變
表1.LTC706x系列產品
圖4.TG下降至BG上升的轉變
故障(FLT)引腳為開漏輸出,當LTC7063的結溫達到180℃時,器件內部會將該引腳拉低。當VCC的電源電壓低于5.3 V或高于14.6 V時,該引腳也會被拉低。對于圖1所示的應用,低于3.3 V的BGVCC-BGRTN和BST-SW浮空電壓會觸發故障條件并將FLT引腳拉低。一旦所有故障都清除,經過100 μs的延遲后,FLT引腳將被外部電阻拉高。
表1列舉了LTC706x系列中的其他產品,它們具有與LTC7063類似的特性。
結論
LTC7063是一款高壓N溝道半橋柵極驅動器,屬于LTC706x產品系列。其專業的雙浮地架構能夠為接地偏移和遠端負載應用提供高效的驅動器輸出,且兼具優異的抗噪能力。自適應擊穿保護和可編程死區時間特性可消除任何潛在的擊穿電流,而強大的MOSFET驅動器則可實現快速開關,并幫助高電壓、大電流DC-DC應用實現高效率,從而盡可能降低功率損耗。
(來源:ADI公司,作者:Srikesh Pulluri,產品應用工程師)
免責聲明:本文為轉載文章,轉載此文目的在于傳遞更多信息,版權歸原作者所有。本文所用視頻、圖片、文字如涉及作品版權問題,請聯系小編進行處理。
推薦閱讀:



