【導讀】為了了解運算放大器電路中的功耗問題,我們首先明白具有低靜態電流 (IQ)的放大器以及增加反饋網絡電阻值與功耗之間的關系。
問:了解運算放大器電路中的功耗設計
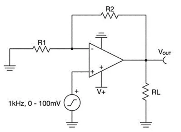
圖 1 : 示例電路中的輸入及輸出信號(圖片來源: Texas Instruments)
圖 2:傳感器放大電路(圖片來源: Texas Instruments)
表1 : 各類低功耗運算放大器比較表
降低負載網絡的電阻值
現在繼續考慮公式 5 和 6 中的其余項。Vamp 項相互抵消,對 Ptotal,avg 和 Voff 沒有影響,通常由應用中預先確定。換句話說,系統無法使用Voff來降低功耗。類似地,V+ 軌電壓通常由電路中可用的電源電壓設置。另外,RLoad 也是由應用預先確定的。但是,RLoad 是包括任何負載輸出的組件,而不僅是負載電阻器 RL。在圖 1 所示電路的情況下,RLoad 將包括 RL 和反饋組件 R1 和 R2。因此,RLoad 將由等式7和8定義如下。
通過增加反饋電阻的值,系統中放大器的輸出功率亦相應降低。當Poutput 支配 PQuiescent 時,此技術特別有效,但也有其局限性。如果反饋電阻變得明顯大于 RL,則 RL 將主導 RLoad,從而使功耗停止下降。大反饋電阻器還會與放大器的輸入電容相互作用,使電路不穩定并產生明顯的噪聲。
為了最大限度地減少這些組件的噪聲產生,最好將在每個運算放大器輸入端(見下圖4)看到的等效電阻的熱噪聲與放大器的電壓噪聲頻譜密度進行比較。經驗法則是確保放大器的輸入電壓噪聲密度規格至少是從放大器的每個輸入端觀察到的等效電阻的電壓噪聲的三倍。
圖4:電阻器熱噪聲(圖片來源: Texas Instruments)
現實世界中的例子
從以上結果得出,TLV9002 設計的功耗是 TLV9042 設計的四倍多。這是較高放大器 IQ 的結果,亦顯示利用高 IQ 的運算放大器,就算嘗試使用低反饋電阻值的情況下,亦不會有顯著的功耗節省。以上例子我們有兩個技巧,就是增加電阻值和選擇具有較低靜態電流的運算放大器。這兩種策略在大多數運算放大器應用中都可用。
使用低電壓軌省電
再重溫公式 1 和 6 定義具有正弦信號和直流偏移電壓的單電源運算放大器電路的平均功耗:
另外,從公式6中的V+是代表線路的電源軌 (V+),它是直接與功耗成正比,所以將電源軌 (V+)設置為電路中最低可用的電源電壓,這也是一個降低功耗的方法。許多運算放大器的最低電源電壓范圍為 2.7V 或 3.3V。之所以有此限制的原因,與將內部晶體管維持在所需工作范圍內所需的最低電壓有關。一些運算放大器設計用于低至 1.8V 甚至更低的電壓。例如,TLV9042 通用運算放大器可以在 1.2V 電壓軌下工作。
文章來源:得捷電子DigiKey
免責聲明:本文為轉載文章,轉載此文目的在于傳遞更多信息,版權歸原作者所有。本文所用視頻、圖片、文字如涉及作品版權問題,請聯系小編進行處理。
推薦閱讀:



