【導讀】現代開關模式電源使用 X 電容器和 Y 電容器與電感器的組合來過濾共模和差模 EMI。濾波器元件位于任何有源(或無源)功率因數校正 (PFC) 電路的前面(圖 1),因此 EMI 濾波器的電抗對功率因數 (PF) 造成的任何失真都會改變甚至完美的功率因數校正 (PFC) 電路。修正了電壓-電流關系。
現代開關模式電源使用 X 電容器和 Y 電容器與電感器的組合來過濾共模和差模 EMI。濾波器元件位于任何有源(或無源)功率因數校正 (PFC) 電路的前面(圖 1),因此 EMI 濾波器的電抗對功率因數 (PF) 造成的任何失真都會改變甚至完美的功率因數校正 (PFC) 電路。修正了電壓-電流關系。
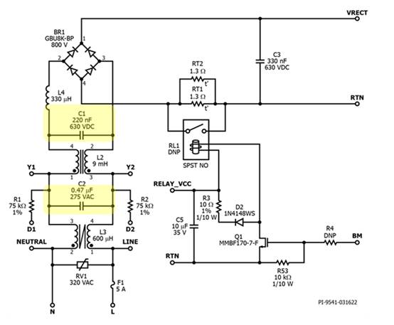
典型 PFC 225W 電源輸入級示意圖。

圖 1:典型 PFC 225W 電源的輸入級原理圖,突出顯示 EMI 濾波器中約 680 nF 的 X 電容,跨 L 相和 N 相連接
當輸出功率處于標稱功率時,輸入高于 75W,通常需要有源 PFC 才能實現大于 0.9 的 PF。直到近,這種滿載要求在設計輸入濾波器時還是非常有幫助的。隨著負載的增加,電源的電阻輸入阻抗會降低并終淹沒 X 電容的無功阻抗,從而主導整個功率轉換引擎的 PF。在輕負載和高線路條件下,PSU 輸入阻抗,PF 將因 X 電容而降低(圖 2)。
通過向整個負載范圍(230VAC 輸入)的理想系統(單位功率因數)添加增加的 X 電容(共模)來實現對 PF 的平均效果。

圖 2:在整個負載范圍(230VAC 輸入)內向理想系統(單位功率因數)添加增加的 X 電容(共模)對 PF 的平均影響
然而,一些現代標準,例如80 PLUS Titanium PC標準(20%負載時PF > 0.9),開始要求輕負載時PF較高。如果配電網絡并行暴露于大量機器,這是有意義的。在輕負載下并行運行的多個設備、顯示器或計算機可以(并且將會)通過在低 PF 下呈現大量需求來壓倒本地網絡的 VA 功率能力,從而產生不可持續的視在功率要求。由于眾多電機的共模效應,電器通常使用較大的 X 電容值,因此這是設計中 X 電容可能很大的另一個原因。,與濾波電感相比,X 電容器相對便宜,這使得應用更多或更大的 X 電容器而不是增加 EMI 濾波電感器的尺寸更具吸引力。
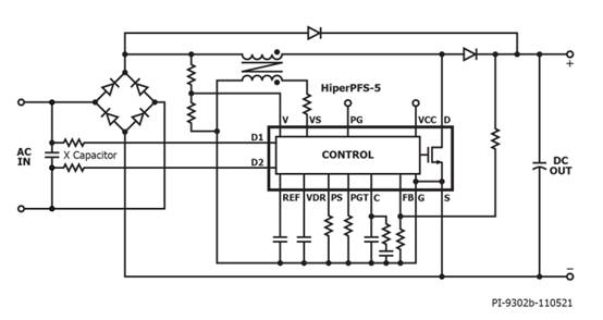
“強力”方法可能是在系統的輸入中添加電感以減少容抗,在某些情況下,這可能是實用的。然而,更優雅的解決方案是讓 PFC 級監控輸入電壓和輸入電流相位關系,然后在輕負載時對 PF 函數應用校正因子。這具有在其校正算法中引入電流相位滯后的效果,以將整個系統功率因數恢復為單位。圖 3 顯示了基于 Power Integrations 的 HiperPFS-5 IC 系列的先進有源 PFC 設計,這是一款具有集成 750V PowiGaN 開關的先進 PFC 控制器 IC,針對整個負載范圍內的高 PF 和效率進行了優化。

圖 3:PFC 250W 電源的輸入級。PFC 使用變頻準諧振 DCM 控制技術以及 GaN 功率開關,在整個負載范圍內提供非常高的效率,同時保持較低的升壓電感。
功率因數增強 (PFE) 通過扭曲校正電流波形來補償輸入電容的相位失真,從而提高功率因數。它還減少了輸入電流波形失真的影響(電流正弦波的失真,特別是在過零處,將增加總諧波失真,將在另一篇文章中討論)。
通過利用控制引擎,可以顯著改善輕載PF。圖 4 顯示了實際電源的 PF,負載了人為的高輸入電容 (650 nF)。PFE 功能可將功率因數提高高達 10%,負載約為 75W。

圖 4:隨著負載增加(230 VAC 和 265 VAC),PFC 塊上具有主動 PFE 和禁用 PFE 功能的 225 W 電源的 PF
通過向 PF 控制引擎添加失真信息,可以顯著減少輸入電容造成的 PF 失真。該電路會自動補償輸入阻抗的變化,從而確保的 PF,盡管濾波器組件存在生產公差和一系列工作條件。系統支持嚴重失真的輸入電壓波形(例如發電機或逆變器輸入)的能力在另一篇文章中進行了描述。
免責聲明:本文為轉載文章,轉載此文目的在于傳遞更多信息,版權歸原作者所有。本文所用視頻、圖片、文字如涉及作品版權問題,請聯系小編進行處理。
推薦閱讀:




