【導讀】電子全產業鏈正經歷新一輪的重塑和變革,智能化全面深入,供應鏈彈性成為制勝關鍵。全球紛爭的局面之下,國內對于以半導體為代表的科技產業的關注度和支持度空前,國產替代和供應鏈安全成為長期話題,對于上游的電子元器件和物料的國產替代需求也同樣越來越高。
即使是工業應用,有時也會遇到高于系統電源的電壓。其電位盡管不如汽車電子等應用那么高,但常常高于通常的系統電壓。對于許多運算放大器來說,某些系統電壓甚至可能過高。這給模擬前端(AFE)帶來了巨大挑戰。例如,較高的電壓會使典型放大器的內部輸入二極管導通。這種狀態存在的時間越長,發生故障甚至失效的可能性就越大。開發人員可以采取相應的預防措施,例如,使用額外的二極管或電阻的外部保護電路。然而,這些額外的元件會占用電路板上的空間,并且存在漏電流、增加輸入電容和噪聲等缺點。因此,采用Over-The-Top技術的集成IC解決方案是非常好的選擇。
Over-The-Top的工作原理
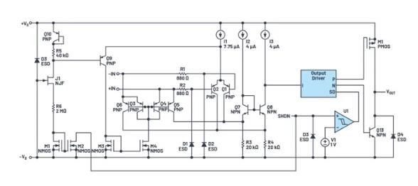
為了簡化說明,可以看看最新一代 ADA4098-1 或 ADA4099-1 的內部結構。這些OTT運算放大器各有兩個輸入級。第一級是共發射極差分放大級,由PNP晶體管組成,適用于負電源(–VS)至比正電源(+VS)低約1.25 V的輸入信號。第二級是由更多PNP晶體管組成共基極輸入級,適用于輸入信號的共模電壓從+VS – 1.25 V開始或更高。內部電路的示例如圖1所示。第一級使用晶體管Q1和Q2來設計,而第二級使用晶體管Q3至Q6來設計。
圖1. 內部結構的簡化表示(取自最新一代的ADA4098-1)。
因此,這些輸入級提供兩個不同但互補的工作范圍。兩個輸入級的失調電壓經過嚴格調整,并已在數據手冊中給出。
當輸入的共模電壓接近+VS時,第二級被激活,運算放大器隨即處于Over-The-Top模式。這可能是各種應用中的過壓情況。例如,對于高端電流測量,由于寄生效應或負載相關效應,輸入電壓可能瞬時會超過系統電源電位。典型放大器允許輸入信號的電壓最高達到電源電壓軌。如果輸入遠超過此范圍,內部二極管通常會導通,大量電流會流過其中。根據信號電壓和電流,這些尖峰可能會瞬間中斷放大器的運行,在最壞的情況下甚至會導致集成電路失效。
與典型運算放大器不同,當發生此類問題時,OTT放大器可以承受高達80 V的差動輸入電壓。在這種狀態下,輸出電平飽和至正電源電壓(+VS)。輸出在此狀態下仍有能力灌入或輸出數據手冊內標稱的極限電流。一旦輸入回到正常工作范圍(–VS至+VS),輸出電平也會回到正常的線性范圍,而不會損害或降低直流精度。對于高達70 V的共模電壓,情況類似。
采用OTT技術的放大器的應用示例和技巧
圖2提供了一些電流測量示例。ADA4098-1是低功耗版本,而ADA4099-1具有更高的帶寬和更高的電壓上升速率。
圖2. 采用ADA4098-1的電流測量示例。
在低邊測量中,增益來自電阻R2和R3。二極管D1可改善低負載電流下的單電源系統的測量精度。
在高邊電流測量中,1 kΩ Vout端接地的電阻和100 Ω(頂部連接)運放同相端的電阻對增益起決定作用(0.1Ω與100Ω分流比例決定增益,1k電阻則將電流轉換為電壓)。放大器輸入端的電阻提供濾波等功能。在這種情況下,1%精度電阻將是比較好的選擇。運放的輸入偏置電流可能會影響通過這些電阻的壓降,而1%之類的小容差將有助于最大程度地減小此處的壓降范圍。
ADA4098-1的輸出在空載情況下具有軌到軌擺幅(兩個電源軌分別減去45 mV的范圍內)。輸出可以提供24 mA的源電流和35 mA的阱電流。該放大器具有內部補償機制,可以驅動200 pF(最小值)的負載電容。在輸出端和較高容性負載之間可以插入一個50 Ω串聯電阻,以擴展放大器的容性負載驅動能力。
如果輸出VOUT驅動一個電位較低的電路,并且該負載電路擁有自身電壓軌的保護二極管,則在VOUT處放置一個電阻是有意義的。這將限制可能流向負載電路的電流。
ADA4098-1有一個專用的SHDN引腳,當該引腳置為高電平時,放大器將被置于功耗非常低的關斷狀態。邏輯高電平定義為參考–VS電位,施加到SHDN引腳的電壓≥1.5 V加–VS。VOUT引腳隨后處于高阻態。有一種替代方法,通過移除正電源可以將放大器置于低功耗狀態。在這兩種關斷模式下,OTT仍處于活動狀態,可以將比–VS最高超過70 V的電壓施加到輸入引腳。
除了電流或功率測量之外,OTT放大器的其他用途有用于傳感器前端或4 mA至20 mA電流環。詳細信息、更多應用示例和計算可在數據手冊中找到。
結論
本文說明了Over-The-Top放大器如何提供過壓保護。憑借智能精密的內部電路,Over-The-Top放大器同時提供魯棒性和準確性。
ADI的第五代OTT放大器讓最新過壓保護技術從實驗室走向實際的電路設計。ADA4098-1和ADA4099-1等OTT運算放大器不僅能承受遠高于電源軌的電壓,而且實現了更低的失調誤差和噪聲值。
(來源:亞德諾半導體)
免責聲明:本文為轉載文章,轉載此文目的在于傳遞更多信息,版權歸原作者所有。本文所用視頻、圖片、文字如涉及作品版權問題,請電話或者郵箱editor@52solution.com聯系小編進行侵刪。
推薦閱讀:
新形勢下電子制造本土供應鏈如何破局 鎖定ES SHOW 2022
快來看看,這款器件如何降低LCD LED背光源的成本和復雜性
2022武漢國際電子元器件、材料及生產設備展覽會與您相約武漢





