【導讀】同步降壓-升壓型控制器具有通用性和高效率。它們可作為升壓和降壓控制器利用單個電感器產生高功率,從而保持簡單的電源設計。正常情況下,高功率應用中的降壓-升壓型控制器在一個標準或低開關頻率下運作,這最大限度地提高了效率并可避免與貫通和開關消隱時間相關的復雜性,而此類現象會發生在高頻條件下的同步整流中。然而,采用一個較小電感器的高頻率 2MHz 降壓-升壓型控制器則可確保 EMI 成分所處的位置高于 AM 頻段。
同步降壓-升壓型控制器具有通用性和高效率。它們可作為升壓和降壓控制器利用單個電感器產生高功率,從而保持簡單的電源設計。正常情況下,高功率應用中的降壓-升壓型控制器在一個標準或低開關頻率下運作,這最大限度地提高了效率并可避免與貫通和開關消隱時間相關的復雜性,而此類現象會發生在高頻條件下的同步整流中。然而,采用一個較小電感器的高頻率 2MHz 降壓-升壓型控制器則可確保 EMI 成分所處的位置高于 AM 頻段。
LT8390A 和 LT8391A 降壓-升壓型控制器是獨特的,因為它們工作在 2MHz。高開關速度允許使用一個小型電感器以實現緊湊的解決方案尺寸,即使在高功率應用中也不例外。
與那些把電源開關內置于 IC 封裝之中以節省空間的單片式轉換器不同,這兩款控制器能夠以高得多的峰值電流 (例如:10A) 驅動外部電源開關。這么高的峰值電流將會燒毀典型集成化轉換器的小型 IC 封裝,但是外部 3mm x 3mm 同步 MOSFET 則能處理該功率。MOSFET 可與熱環路電容器一起布置在狹小的空間以實現非常低的 EMI。這種獨特的峰值開關電流檢測放大器架構把檢測電阻器布設在功率電感器的旁邊 (位于至關緊要的輸入和輸出熱環路的外部),這也降低了EMI。
2MHz、95% 效率、12V、4A 降壓-升壓
圖 1 中的 2MHz、12V、4A 降壓-升壓型穩壓器擁有高達 95% 的效率。這款相對緊湊的設計采用 3mm x 3mm MOSFET 和單個高功率電感器。即使在 48W 功耗條件下,該轉換器的溫升也是很低。在 12V 輸入時,所有組件在室溫基礎上的溫升均不超過 45°C。在 7V 輸入時,在采用標準的 4 層 PCB 且沒有散熱器或冷卻氣流的情況下,最熱組件的溫升小于 55°C。該轉換器在 4A 負載時可處理低至 4V 的短暫輸入瞬變,或在 4V 輸入和 2A 負載條件下 (~25W) 持續地運行。

圖 1:具有高效率的 2MHz、12V、4A 降壓-升壓型電壓穩壓器
LT8390A 的高開關頻率 (600kHz 至 2MHz) 將其與四開關控制器領域區分開來。另外,它還與其較低頻率器件 LT8390 一樣擁有諸多引人注目的特性。LT8390A 具有一個電源良好 (PGOOD) 標記、短路保護功能和一個用于提供輸出或浪涌電流限制的靈活電流限制檢測電阻器。該器件用于實現低 EMI 的擴展頻譜頻率調制 (SSFM) 功能使其非常適合汽車應用。
2MHz 低 EMI 汽車降壓-升壓型 LED 驅動器
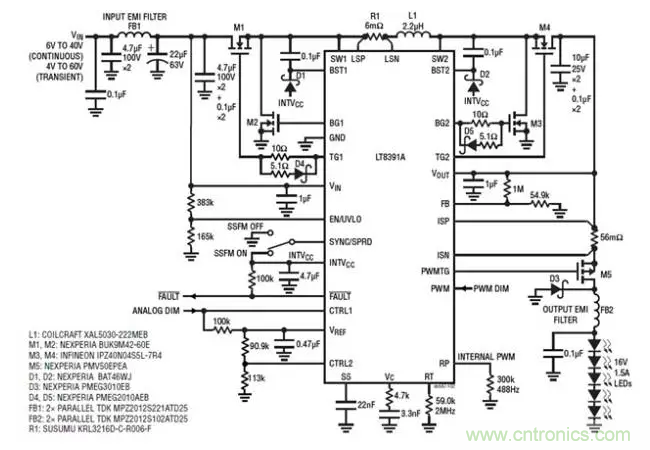
LT8391A 是與 LT8390A 對應的一款 2MHz LED 驅動器。兩者的主要分別是 LT8391A 具備 LED 驅動器 PWM 調光特性和 LED 開路故障保護功能。輸出檢測電阻器負責控制流過一串 LED 的電流,這些 LED 的電壓可能位于輸入電壓范圍 (例如:9V 至 16V 汽車電池) 之內。它可在低至 4V 的冷車發動情況下運行,并能承受高達 60V 的輸入瞬態電壓。LT8391A 在 120Hz 提供高達 2000:1 PWM 調光比,而且它能夠使用其內部 PWM 調光信號發生器 (無需外部時鐘) 以實現高達 128:1 的準確調光。
圖 1 中所示的 2MHz LT8391A LED 驅動器專門針對汽車前照燈進行了優化。它采用 AEC-Q100 組件并滿足 CISPR 25 Class 5 輻射 EMI 標準。SSFM 降低了 EMI,而且還在執行 PWM 調光的同時無閃爍地運行。
這款緊湊型設計采用一個小型電感器以及特別小的輸入和輸出 EMI 濾波器。它能在低至 4V 和高達 60V 的輸入電壓下工作。圖示的 4 個同步 MOSFET 可用兩個雙通道 MOSFET 替代,以在需要時減少組件數目。此設計的效率可達 93%。FAULT 標記負責報告短路和開路 LED 情況,此類情況可輕松地予以處理。

圖 2:具低 EMI 的 16V、1.5A 汽車降壓-升壓型 LED 驅動器達到 CISPR 25 Class 5 EMI 規格要求

圖 3:LT8390A 的效率 (圖 1 所示電路)
結論
LT8390A 和 LT8391A 是 2MHz、60V 降壓-升壓型控制器,能夠在緊湊的空間調節高功率電壓和電流。低 EMI 架構和 SSFM 功能使得這兩款器件成為低 EMI 應用的理想選擇。
免責聲明:本文為轉載文章,轉載此文目的在于傳遞更多信息,版權歸原作者所有。本文所用視頻、圖片、文字如涉及作品版權問題,請電話或者郵箱聯系小編進行侵刪。





