【導讀】本文詳細介紹了高電壓運算放大器的應用場景、器件選型,以及設計應用過程中的需要考慮的制約因素,并且討論了在工作電壓大于100伏時存在的性能、熱管理、法規和安全問題,為高電壓運算放大器應用選型提供全面的技術指南。
高電壓運算放大器在60V至100V以上的電子系統應用中必不可少,這些應用包括儀表、醫療、物理、壓電變送器、激光二極管等系統。
摘要
本文詳細介紹了高電壓運算放大器的應用場景、器件選型,以及設計應用過程中的需要考慮的制約因素,并且討論了在工作電壓大于100伏時存在的性能、熱管理、法規和安全問題,為高電壓運算放大器應用選型提供全面的技術指南。
在很多應用中,由于輸入信號性質或輸出負載特征的要求,需要運算放大器在高電壓范圍內(60V至100V以上)工作。這些應用包括噴墨打印機和3D打印機中的壓電驅動器、超聲波變送器及其他醫療器械、ATE驅動器和電場源。
此類運算放大器與常規的運算放大器有所不同,因為它們必須滿足非阻性(感性或容性)負載的壓擺率要求,需要精確調節的電源,而且一旦電壓超過60V,設計人員就會面臨嚴格的穩壓要求。此外,根據應用的不同,可能還會出現大電流,導致熱管理問題。
為了解決這些問題,市面上售有基于特殊工藝的標準單片式和混合式高電壓運算放大器。然而,在對這些運算放大器進行選擇、設計導入和布局時,需要有特殊的考慮,以便安全、穩定地滿足系統設計目標。本文將介紹高電壓運算放大器 (>100V) 獨特卻極為常見的應用,以及如何成功地應用這類運算放大器。
為何需要高電壓?
使用高電壓運算放大器的典型應用數量和類型繁多。其中大多數應用需要高電壓,而且在將低壓輸入信號放大到增益倍數時,還需要精確控制。在多數情況下,這些信號不是高壓開/關信號,因而需要使用線性放大器,而不是更簡單的高壓開關。其中某些應用往往要求實現雙極輸出,包括:
噴墨打印機中的壓電驅動器、超聲波變送器和精密流量控制閥
自動測試設備 (ATE) 驅動器,用于完全驅動其他IC、混合器件和模塊
蓋革計數器等科學儀器
汽車光檢測和測距 (LiDAR) 成像系統的高強度激光二極管
生成電場,常用于生物醫學流體測試
很多這樣的系統(至少部分地)在較高的電壓范圍內工作,但電流介于小、中水平(10至100mA),因此算不上通常意義的“高功率”。因此,設計的重點更多強調控制和提供所需的電壓,而不是管理產生的熱量。
例如,100mA時輸出為100V的運算放大器可滿足10W的中等輸出功率要求(加上內部損耗功率,后者通常占比20%至30%)。盡管該示例明顯不屬于“微功率”,但也無需注意熱管理,因為10W的功率大部分都輸出給負載,而不是由電子元器件所耗散。然而,散熱仍然是設計時始終要考慮的一個因素。
更多的問題則出現在通過運算放大器放大電壓方面,設計人員面臨的一些普遍問題包括:
運算放大器的選擇和應用
優化高壓器件的性能
為運算放大器提供DC高壓軌,可能與負載電源是同一條
確保高電壓安全性,滿足布局和結構的法規要求
運算放大器的選擇和應用
高電壓運算放大器與傳統放大器有所不同。一般來說,放大器以某種電壓與電流的組合提供功率增益,并且通常輸出給阻性負載。反觀運算放大器則是配置為向負載提供額定最大電流的同時提高電壓。此外,運算放大器還可以配置為固定增益或可調增益,除了“簡單”的電壓增益模塊外,還可用于各種拓撲。
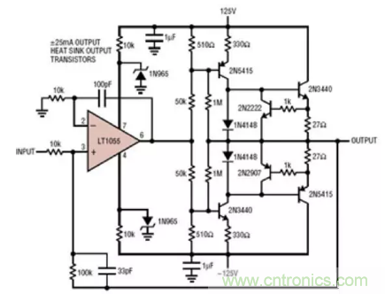
過去,像運算放大器之類線性功能的大多數IC工藝的最大電壓限制約為50V。為了構建高電壓運算放大器,設計人員在輸出端加裝了外部分立高壓晶體管,以用作升壓器。在圖1所示的的電路中,使用了Analog Devices的LT1055精密JFET運算放大器并搭配補償升壓晶體管來提供±120 V電壓。

圖1:為了提升運算放大器的電壓輸出,一種方法是為Analog Devices的LT1055等基本器件加裝補償升壓晶體管,來利用運算放大器的輸入特性;這種設計可輸出±120V電壓。(圖片來源:Analog Devices)
盡管這種方法奏效,但它的缺點是,與只使用IC相比,BOM更加復雜且昂貴,而且還有無法避免的布局問題。此外,另一個挑戰是實現并保持正負輸出擺幅的對稱性,同時最大限度地減小過零失真。造成這些問題的原因通常是元器件不匹配(主要是NPN和PNP晶體管)以及物理布局不平衡。
要選擇合適的高電壓運算放大器,首先要評估與其他所有運算放大器類似的參數,當然具體的數值將有所不同。由于高電壓運算放大器產品相對較少,因此這一過程比較簡單。設計考慮因素主要包括以下三個方面:
最重要的因素包括:輸出電壓、輸出電流、帶寬、壓擺率,以及單極與雙極的性能對比
其他考慮因素有壓擺率和負載類型的限制,以及溫度引起的漂移誤差,這些誤差會顯示在輸出波形中
最后,還有避免熱過載、電流過大等其他影響所有放大器的問題
如何克服制約因素?
設計人員必須評估市面上有哪些高電壓運算放大器,不僅能夠滿足上述第一條中的強制性標準,而且具有滿足要求的低誤差規格,還能夠提供足夠的內置保護,或者可以搭配限流器件等外部保護措施。
要使器件性能幾乎滿足所有要求,需要有良好的判斷力。例如,有時市面上“最好”的運算放大器也會存在某種欠缺,比如驅動容性負載時不穩定、輸出電流能力不足,或者因過熱引起的漂移。設計人員需要決定是選擇其他具有不同缺點的運算放大器,還是選擇最好的一種,然后擴展其性能。
下面的示例說明了這種兩難境地:
容性負載:
Analog Devices的ADHV4702-1是一款高電壓精密運算放大器(圖2)。該器件可以使用±110V雙對稱電源、非對稱電源或+220V單電源供電,并且輸出電壓可達±12V至±110V,同時電流可高達20mA。
170分貝 (dB) 的開環增益 (AOL) 是該器件高性能表現的一個關鍵因素。該器件能夠輕松驅動中等容性負載,但隨著負載電容增大,傳遞函數的極點將發生偏移,從而導致輸出峰值,并且可能因相位裕度降低而出現不穩定情況。
為解決這一問題,運算放大器設計人員提出了一種解決方案:在放大器輸出端與CLoad引腳之間加裝串聯電阻器,使器件能夠驅動大于1微法 (µF) 的負載(圖2)

圖2:在放大器輸出端與CLOAD之間接入串聯電阻器 (RS),將使ADHV4702-1能夠驅動大于1μF的容性負載。(圖片來源:Analog Devices)
不過,加裝此電阻器可能導致中等負載峰值(圖 3)

圖3:圖2中的電路在單位增益、±110V供電電壓及VOUT = 100Vp-p時,最大峰值為2dB對應的RS與CLOAD關系曲線圖。(圖片來源:Analog Devices)
如果對于應用而言,即使2dB也是過大的負載峰值,ADHV4702-1還支持外部補償,可在補償引腳與接地之間接入電容器。通過正確選擇電阻器和電容器,可以確保容性負載的穩定性,并在整個帶寬范圍內具有幾乎平坦的響應(圖4)。

圖4:在單位增益、±110V供電電壓、VOUT = 100Vp-p、Rf = 0Ω 及 CCOMP = 5.6皮法 (pF) 時,ADHV4702-1的小信號頻率響應與外部補償的關系曲線圖。(圖片來源:Analog Devices)
更高輸出電流驅動能力:
Texas Instruments的OPA454AIDDAR運算放大器能從10V至 100V的單一電源分別提供±5V至±50V的輸出。這是ADHV4702-1額定輸出電壓值的一半(100V對200V),但其電流驅動能力是后者的兩倍以上(50mA對20mA)。即便具有更大的拉/灌電流,但對于某些負載而言可能仍不夠,尤其是當負載包含并聯的小負載時。
兩種方法可用于解決OPA454的這一問題。
第一種方法是將兩個(或更多)OPA454AIDDAR并聯(圖5)

圖5:將兩個OPA454AIDDAR運算放大器并聯,可線性提升輸出電流能力。(圖片來源:Texas Instruments)
放大器A1用作主放大器,可以進行任何運算放大器配置,而不只是作為基本增益單元。放大器A2是從放大器,可以只有一個,也可以有多個。該放大器配置為單位增益緩沖器,用于在增加額外驅動電流的同時跟蹤A1的輸出。
另一種方法是使用外部晶體管提高輸出電流,這種方法可以比使用單個放大器或多個從放大器獲得更大的電流(圖6)。

圖6:并聯OPA454器件的替代方法是使用外部輸出晶體管。這樣甚至可獲得更大的輸出電流。在本例中,這些晶體管可將輸出電流提高至1安培以上。(圖片來源:Texas Instruments)
使用所示的晶體管,該配置可提供1安培以上的電流。然而,與使用多個OPA454運算放大器不同,補償晶體管對可能無法提供所需的無失真性和線性度。如果需要這么大的電流,而且使用晶體管是首選解決方案,則需要使用匹配的補償PNP/NPN晶體管對。
溫度系數和漂移:
與所有模擬元器件一樣,溫度系數也會影響運算放大器的性能和精度,而且輸入失調溫度漂移 (dVOS/dT) 將出現在放大后的輸出中。對于 OPA454,在 –40°C至+85°C的額定環境溫度范圍內,dVOS/dT規格很低,只有±1.6μV/°C(典型值)和±10μV/°C(最大值)。
如果此數值仍然太大,可以在高壓OPA454之前加裝一個所謂的“零漂移”運算放大器作為前置放大器,以減少整體漂移(圖7)。使用Texas Instruments的OPA735作為零漂移前置放大器,可使高壓放大器的第一級溫度系數漂移保持在0.05μV/°C(最大值),減縮因數為200。

圖7:在OPA454的輸入路徑中加裝近零漂移運算放大器OPA735,會生成一個輸入失調溫度漂移非常低的兩級高壓電路。(圖片來源:Texas Instruments)
考慮發熱問題和熱保護
即使電流水平可能為中等,但是根據公式“功率 = 電壓 × 電流”,由于高壓造成的內部耗散可能仍然是一個問題。因此熱建模至關重要,首先從基本結溫計算公式著手:
TJ = TA + (PD × ΘJA)
其中TJ表示結溫,TA表示環境溫度,PD表示功率耗散,ΘJA表示結到環境的封裝熱阻。最后一項由安裝技術和環境決定,包括散熱、氣流和印刷電路板的銅。
認識到發熱情況的存在及其重要性后,OPA454和ADHV4702-1等IC集成了熱關斷電路。例如,器件內部溫度達到150°C時,OPA454的熱關斷電路可在輸出進入高阻抗狀態的情況下觸發自動熱關斷。此后該器件一直保持熱關斷狀態,直到溫度下降到130°C,此時IC會重新上電。這種滯后效應可防止輸出在熱限值附近發生開/關震蕩。
耗散極限不是靜態輸出功率的單變量函數,它還受工作頻率和壓擺率的影響,這可能導致輸出級過熱。因此,對于任何此類驅動器,研究安全工作區域 (SOA) 曲線圖都至關重要。讓我們首先從ADHV4702-1的靜態SOA開始(圖8)。

圖8:研究安全工作區域 (SOA) 曲線圖至關重要。ADHV4702-1的DC SOA由曲線下方的區域表示,曲線對應的環境溫度分別為25°C和85°C,增益為20V,供電電壓為±110伏。(圖片來源:Analog Devices)
動態SOA也是要關注的方面。ADHV4702-1采用了內部壓擺率升壓電路來實現19兆赫 (MHz) 小信號帶寬和74伏/微秒 (µs) 的壓擺率,但這種升壓電路可能會消耗大電流,具體取決于信號。為此,使用ADHV4702-1加裝外部二極管可限制差分輸入電壓(圖9)。

圖9:在ADHV4702-1輸入端接入外部二極管,可通過限制該器件的差分輸入電壓,保護其不受升壓電路大電流產生的熱效應影響。(圖片來源:Analog Devices)
這樣可以在動態工作時保護放大器,但會限制壓擺率和大信號帶寬,從而限制壓擺率升壓電路產生的電流,并減少內部功率耗散(圖10)。

圖10:動態SOA曲線圖,環境溫度為25°C和85°C,使用或不使用箝位二極管,其他條件與靜態SOA相同。(圖片來源:Analog Devices)
并非所有的高壓驅動器都具有熱保護功能,因為寬SOA對內部電路限制過多。例如,Apex Microtechnology的PA52是一款高電壓、高功率放大器,可以50V/µs壓擺率在200V的單極或雙極電壓擺幅范圍內,提供最大40安培(連續)/80安培(峰值)的電流。由于耗散水平可能相當高,因此該器件的SOA圖是系統設計中的一個關鍵元素,覆蓋直流模式和脈沖模式(圖11)。

圖11:像Apex Microtechnology的PA52這樣的高電壓 (±100 V)、高電流(80/40安培)放大器的SOA變化范圍較廣,具體取決于器件在穩態模式還是脈沖模式下工作。(圖片來源:Apex Microtechnology)
對于PA52,設計人員通常會想在輸出端與負載之間加裝外部高壓側電流檢測電阻器,以測量輸出電流,進而估算功率。要選擇此電阻器的型號,必須權衡高電阻值與低電阻值。較高的電阻值可帶來較大的信號和更高的信噪比 (SNR),而較低的電阻值能盡量降低電阻器的自身耗散,但也會減小提供的輸出功率。
一個很好的著手點是,在最大負載電流時讓電阻器兩端的電壓為100mV,以此原則來選擇電阻值。此外,檢測電路必須與高共模電壓 (CMV) 相兼容。在多數情況下,還必須使用隔離檢測電路,原因有多種,包括:檢測到信號的完整性、保護電路其余部分以及用戶安全。
不能忽視的供電和監管問題
考慮高壓放大器遠非原理圖和BOM那么簡單,物理布局的細節也至關重要。對于工作電壓超過60V的電路,存在實現安全問題和標準(實際值取決于最終應用和所在的國家/地區)。對于這些高壓設計,用戶必須決定如何將高電壓與更安全的低電壓隔離。為此可能需要使用一種或多種機械方法,例如隔離柵、聯鎖、絕緣或間距。
此外,布局還必須滿足針對元器件和電路板印制線的最小爬電距離和凈空尺寸法規要求,以免發生電弧放電和飛弧現象。這些尺寸由電壓和預期工作環境決定(潮濕、充滿灰塵,還是清潔、干燥)。一種可取的做法是,聘請該領域的專家作為顧問,因為這些標準細節繁冗,而且正式的審批流程既要求分析設計布局、結構、尺寸和材料,還需要建立測試驗證模型。
在理論上,電壓由低到高的AC/DC或DC/DC供電比較簡單,可以結合使用全波整流器(用于AC)以及由二極管和電容器組成的倍壓器電路來構建。然而,在高壓供電設計中有很多實際問題,例如如何確保這些無源器件具有合適的額定電壓。
甚至供電位置也是個問題。在只有低壓供電(大約幾十伏或更低)的應用中,一種可取的做法是將低壓電線連接到位于高電壓運算放大器附近的阻斷倍壓器。但是,低壓時會產生額外的電流消耗,即在這些電線中生成更大的電流-電阻 (IR) 壓降和I2R功率損耗,而這一缺陷可能會超過隔離帶來的優點。另一種方法是遠距離連接高壓線路,這樣可以降低損耗,但會增加安全性和法規限制。
決策:自建還是購買?
無論布置方式如何,除非設計團隊知識淵博且經驗豐富,否則最好選擇購買高壓電源,而不是自行嘗試設計和構建。這種電源涉及的問題很多,要獲得認證也比較困難。電源不僅僅是把輸入電壓轉換為所需的輸出電壓,還必須:
精確而穩定
滿足波紋和瞬態性能目標
集成各種保護和關斷功能
符合EMI標準
此外,可能還必須進行電隔離
市面上銷售的高壓電源有很多,從低電流型號到可提供數安培或更大電流的型號應有盡有。例如,由XP Power的EMCO高壓部門推出的FS02-15是一款安裝在印刷電路板上的隔離式高壓模塊(圖12)。該器件的尺寸為2.25英寸(長) × 1.1英寸(寬) × 0.5英寸(高)(57mm × 28.5 mm × 12.7 mm),使用15伏直流電源供電,50mA時輸出200V(±100 V)。該模塊滿足所有性能和法規要求,同時集成了全功能電源現有以及未來應有的標準功能。

圖12:像XP Power的FS02-15這樣的現成電源使用12伏電源軌供電,50mA時輸出±100V,避免了為高電壓運算放大器提供安全隔離式電源的相關設計和監管問題。(圖片來源:XP Power)
總 結
高電壓運算放大器在很多電子系統中必不可少,包括儀表、醫療、物理、壓電變送器、激光二極管等系統。雖然設計人員可以使用與這些系統電壓兼容的運算放大器,但考慮到運算放大器在工作電壓大于100伏時存在性能、熱管理、法規和安全問題,他們必須清楚這些放大器的屬性和限制。
小編的話
高電壓運算放大器,在龐大的運算運算放大器家族中只能算是一個分支,因此平時我們對其的關注也并不多。但越是這樣“另類”的器件和應用,越容易成為我們研發道路上的“坑”,一不留神就會摔跟頭。本文作者,將他所知道的高壓運放選型和應用中的種種難點和制約因素都列舉了出來,這確實為我們提供了一份難得的應用開發指南。
原創: Bill Schweber 得捷電子DigiKey




