- 耦合線圈拓撲在多相轉換器中的使用
- 在多相轉換器中使用耦合線圈拓撲
- 在相同輸出紋波電壓下通過降低每相的紋波避免增大開關損耗
- 低漏感還有助于提高轉換器的瞬態響應
摘要:交錯工作的多相轉換器或同步整流buck轉換器通常用于微處理器供電,實際應用中這些電路會在電感中引入較大的紋波電流,使轉換器產生相當大的開關損耗。為了降低開關損耗,可以在多相轉換器中使用耦合線圈拓撲,耦合線圈在不增加輸出電壓紋波的前提下減少相的波動,從而提高電源效率。此外,耦合線圈拓撲結合低漏電電感,有助于提高轉換器的瞬態響應。
引言
當前,高性能微處理器的供電需要具有快速瞬態響應能力的大電流、低電壓DC-DC轉換器。這些電源必須在輸出1V或更低電壓時,能夠提供大于100A的電流,除此之外,它們還必須能夠在納秒級響應負載電流瞬變。負載發生變化時,電源輸出電壓必須保持在非常窄的穩壓邊界以內。當然,負載電流增大時允許輸出電壓出現少量“跌落”,但須控制在穩壓邊界內。
微處理器大多采用同步buck轉換器,典型情況下,這些轉換器用來將12V的總線電壓降壓轉換到1.0V或更低電壓。同時還要求buck轉換器具有更高的穩定性并可快速響應負載變化,為了達到這一要求,通常使用小尺寸電感,以便電流能夠快速上升并有助于減小輸出電容尺寸。但這種方案存在一個問題:小電感值會使電感的紋波電流較大,轉換器的開關損耗也比較大。
錯相工作的多相轉換器能夠從根本上抑制輸出電容的紋波電流,允許設計人員使用較小尺寸的輸出電容,而且不會影響電壓紋波。另外,它們也可以減小每相的電感,使電源能夠更快地響應負載電流的變化。但會引入另一問題,由于降低了非耦合多相buck轉換器的每相電感,每相的紋波電流增大,再次導致開關損耗和線圈損耗增大。
一種替代方案是在多相轉換器中使用耦合線圈拓撲,在相同輸出紋波電壓下通過降低每相的紋波避免增大開關損耗。另外,如果使用耦合線圈,低漏感還有助于提高轉換器的瞬態響應。
耦合線圈拓撲
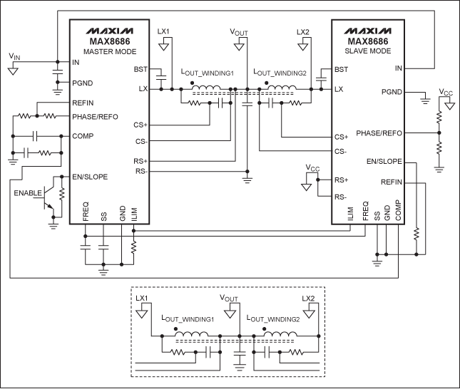
目前,從市場上可以找到多種工業標準的多相buck控制器和轉換器,本文采用MAX8686控制器進行測試,比較多相轉換器中耦合線圈與非耦合線圈拓撲的性能。兩片MAX8686控制器用于構建兩相buck轉換器。
MAX8686為電流模式、同步PWM降壓調節器,內置MOSFET。控制器工作在4.5V至20V輸入電源范圍,提供可調節的0.7V至5.5V輸出電壓,每相電流可達25A。控制器可以配置成單相及多相操作,多相工作時MAX8686能夠工作在主、從模式。
圖1電路給出了兩種架構:采用耦合線圈和非耦合線圈的兩相轉換器。LOUT_WINDING1和LOUT_WINDING2可以是相互耦合的兩個線圈,也可以是兩個物理上相互獨立的電感。采用耦合線圈時,兩個線圈之間的連接方式(如:同相或錯相)非常重要。
圖2所示原型設計電路板采用MAX8686,轉換器工作在400kHz;輸入電壓為12V、輸出電壓為1.2V,最大額定電流為50A。+70°C、200 LFM空氣流通條件下,轉換器能夠提供高達40A的電流。

圖1. 使用耦合線圈的雙相buck轉換器原理圖,注意錯相操作的線圈極性。這里采用的線圈極性能夠獲得最佳性能。內嵌圖片中,兩個電感有助于降低磁耦合,此時沒有極性問題。
圖2. 原型電路板包含兩片MAX8686 PWM控制器和一組耦合線圈,每路輸出可提供1.2V、最大50A電流。
電感問題
圖3所示為兩種電感連接形式下的電感電流和LX電壓波形,兩個電感為Vishay®公司的0.56µH-IHLP-4040DZ-11。
電感電流在輸出電容內疊加,圖3b和圖3c表示轉換器采用兩個線圈耦合情況下的波形,這里使用的耦合線圈為BI Technologies的HM00-07559LFTR,自感為0.6µH (典型值)、漏感為0.3µH (最小值)。圖3b所示為耦合線圈按照錯相方式連接時的電感電流波形;圖3c所示為耦合線圈按照同相方式連接時的電感電流波形。不推薦使用同相連接,因為它會增大每相電流,降低轉換器效率。
圖3a所示采用兩個獨立電感,每相只有一個電流脈沖通過每個電感;相比之下,圖3b和圖3c中,耦合線圈在每個開關周期通過兩個電流脈沖。但是,線圈連接成同相操作時會在第二相開啟時導致電流下降,而不是上升。耦合線圈架構中,線圈連接成錯相操作時,可以抑制電流紋波。使用兩個獨立電感時不存在連接極性問題,因為二者之間沒有互感。圖3d所示波形為采用耦合線圈時每相的電流,線圈連接成錯相操作,負載電流為40A。

圖3a 兩相板,使用兩個獨立電感。
Ch1:主LX電壓;Ch2:從LX電壓;Ch3:主電感電流;Ch4:從電感電流;VIN = 12V;VOUT = 1.2V/空載。

Ch1:主LX電壓;Ch2:從LX電壓;Ch3:主電感電流;Ch4:從電感電流;VIN = 12V;VOUT = 1.2V/空載。

圖3b 兩相板,采用耦合線圈,錯相工作。
Ch1:主LX電壓;Ch2:從LX電壓;Ch3:主電感電流;Ch4:從電感電流;VIN = 12V;VOUT = 1.2V/空載。

圖3c 兩相板,采用耦合線圈,同相工作。
Ch1:主LX電壓;Ch2:從LX電壓;Ch3:主電感電流;Ch4:從電感電流;VIN = 12V;VOUT = 1.2V/空載。

圖3d 兩相板,采用耦合線圈,錯相工作。
Ch1:主LX電壓;Ch2:從LX電壓;Ch3:主電感電流;Ch4:從電感電流;VIN = 12V;VOUT = 1.2V/40A。
Ch1:主LX電壓;Ch2:從LX電壓;Ch3:主電感電流;Ch4:從電感電流;VIN = 12V;VOUT = 1.2V/空載。

圖3c 兩相板,采用耦合線圈,同相工作。
Ch1:主LX電壓;Ch2:從LX電壓;Ch3:主電感電流;Ch4:從電感電流;VIN = 12V;VOUT = 1.2V/空載。

圖3d 兩相板,采用耦合線圈,錯相工作。
Ch1:主LX電壓;Ch2:從LX電壓;Ch3:主電感電流;Ch4:從電感電流;VIN = 12V;VOUT = 1.2V/40A。
圖3. 各種線圈組合下的輸出波形,可以看出轉換器性能有差異。圖3a和圖3b分別采用的是獨立電感和耦合電感;圖3c和圖3d采用的是耦合線圈,但分別工作在同相和錯相方式。
注意:耦合線圈連接成同相方式時,紋波電流增大,效率降低。不推薦使用這種方式。
輸出電感的選擇對于優化效率和瞬態響應非常重要,根據所允許的電感紋波電流計算電感值。較大的電感值有助于降低紋波電流,在不增加直流電阻的前提下能夠提高效率。但是,較大的電感值需要更多繞線,導致電感尺寸增大。另外,為了保持電阻值不變,必須增大線徑,使電感尺寸增大。
如果使用較大電感,負載瞬變時會降低電感輸出電流的擺率,LIR定義為紋波電流與每相負載電流之比,折衷選擇LIR,數值范圍通常為0.2至0.5。相數較多時,利用其紋波電流抑制的優勢可以適當增大LIR。為了確保最佳的LIR,需要選擇具有較低直流電阻、飽和電流大于電感峰值電流的電感。如果電感的直流電阻用于檢測輸出電流,電流檢測信號應該為MAX8686檢流操作提供足夠幅度,為避免噪聲干擾,推薦信號電平為10mV (最小值)。
[page]
電容問題
輸入電容用于降低從直流輸入電源吸收的峰值電流,降低電路的開關操作所引入的噪聲和紋波電壓。輸入電容必須使開關電容造成的紋波電流滿足要求,應使用低ESR (等效串聯電阻)的鋁電解電容或陶瓷電容,避免出現較大的負載躍變時在輸出端產生較大的電壓瞬變。應仔細考量供應商給出的紋波電流規格對應的溫度降額,一般允許10°C至20°C的溫升。另外,可以利用多個小電感值、低ESL (等效串聯電感)的電容并聯,以降低高頻振蕩。
選擇輸出電容的關鍵參數是實際電容值、ESR、ESL和額定電壓。這些參數會影響系統的整體穩定性、輸出電壓紋波以及瞬態響應,輸出紋波電壓包含三部分,即輸出電容儲存電荷的變化,電流流入、流出電容時在ESR和ESL上產生的壓降。下面給出了選擇電容使用的公式。
設計計算
開啟條件
VIN = 12V;VOUT = 1.2V;IOUT = 50A;η = 0.85
工作頻率=400kHz;N=2
N = 相數;η = 效率因子
電感值計算
從計算轉換器功耗和輸入電流入手:
POUT = VOUT × IOUT
PIN = POUT/η
PDISS = PIN - POUT
60W = 1.2V × 50A
70.58W = 60W/0.85
因此:
PDISS = 10.58W (70.58W - 60W)
IIN(av) = PIN/VIN = 70.58W/12V = 5.882A
接下來,計算輸出電感值:

LIR = 電感紋波電流系數 = ΔI/IOUT = 0.2
可以求解ΔI 0.2 × IOUT (計算輸出紋波時需要)。

商用化電感中最接近的電感值是0.56µH,直流電阻為0.0017Ω。
計算峰值電流

計算輸入電容(CIN)
N × D = 0.235,對于N × D < 1

其中,IIN(RMS)為流過輸入電容的紋波電流RMS值。
計算輸出紋波電壓(VRIPPLE)
假設:
ESR = (2.5/6) × 10-3 (輸出電容的ESR)
ESL = (1/6) × 10-9 (ESL減去輸出電容的寄生電感)
COUT = 600µF
計算VRIPPLE:

因此,總紋波電壓VRIPPLE為:
VRIPPLE (COUT) + VRIPPLE (ESL) + VRIPPLE (ESR)
得到:
VRIPPLE = 10mV左右
耦合線圈拓撲對性能的改善
圖4a和圖4b給出了使用耦合線圈拓撲和兩個獨立電感情況下瞬態負載響應特性的對照,由于在耦合線圈架構中瞬態負載響應僅受漏感的制約,與自感無關,所以采用耦合線圈拓撲大大提高了瞬態響應特性。設計中沒有降低每相的電感。
如果使用較大電感,負載瞬變時會降低電感輸出電流的擺率,LIR定義為紋波電流與每相負載電流之比,折衷選擇LIR,數值范圍通常為0.2至0.5。相數較多時,利用其紋波電流抑制的優勢可以適當增大LIR。為了確保最佳的LIR,需要選擇具有較低直流電阻、飽和電流大于電感峰值電流的電感。如果電感的直流電阻用于檢測輸出電流,電流檢測信號應該為MAX8686檢流操作提供足夠幅度,為避免噪聲干擾,推薦信號電平為10mV (最小值)。
[page]
電容問題
輸入電容用于降低從直流輸入電源吸收的峰值電流,降低電路的開關操作所引入的噪聲和紋波電壓。輸入電容必須使開關電容造成的紋波電流滿足要求,應使用低ESR (等效串聯電阻)的鋁電解電容或陶瓷電容,避免出現較大的負載躍變時在輸出端產生較大的電壓瞬變。應仔細考量供應商給出的紋波電流規格對應的溫度降額,一般允許10°C至20°C的溫升。另外,可以利用多個小電感值、低ESL (等效串聯電感)的電容并聯,以降低高頻振蕩。
選擇輸出電容的關鍵參數是實際電容值、ESR、ESL和額定電壓。這些參數會影響系統的整體穩定性、輸出電壓紋波以及瞬態響應,輸出紋波電壓包含三部分,即輸出電容儲存電荷的變化,電流流入、流出電容時在ESR和ESL上產生的壓降。下面給出了選擇電容使用的公式。
設計計算
開啟條件
VIN = 12V;VOUT = 1.2V;IOUT = 50A;η = 0.85
工作頻率=400kHz;N=2
N = 相數;η = 效率因子
電感值計算
從計算轉換器功耗和輸入電流入手:
POUT = VOUT × IOUT
PIN = POUT/η
PDISS = PIN - POUT
60W = 1.2V × 50A
70.58W = 60W/0.85
因此:
PDISS = 10.58W (70.58W - 60W)
IIN(av) = PIN/VIN = 70.58W/12V = 5.882A
接下來,計算輸出電感值:
LIR = 電感紋波電流系數 = ΔI/IOUT = 0.2
可以求解ΔI 0.2 × IOUT (計算輸出紋波時需要)。

商用化電感中最接近的電感值是0.56µH,直流電阻為0.0017Ω。
計算峰值電流

計算輸入電容(CIN)
N × D = 0.235,對于N × D < 1

其中,IIN(RMS)為流過輸入電容的紋波電流RMS值。
計算輸出紋波電壓(VRIPPLE)
假設:
ESR = (2.5/6) × 10-3 (輸出電容的ESR)
ESL = (1/6) × 10-9 (ESL減去輸出電容的寄生電感)
COUT = 600µF
計算VRIPPLE:

因此,總紋波電壓VRIPPLE為:
VRIPPLE (COUT) + VRIPPLE (ESL) + VRIPPLE (ESR)
得到:
VRIPPLE = 10mV左右
耦合線圈拓撲對性能的改善
圖4a和圖4b給出了使用耦合線圈拓撲和兩個獨立電感情況下瞬態負載響應特性的對照,由于在耦合線圈架構中瞬態負載響應僅受漏感的制約,與自感無關,所以采用耦合線圈拓撲大大提高了瞬態響應特性。設計中沒有降低每相的電感。

圖4a 兩相板,使用兩個獨立電感。
瞬變負載;Ch2:O/P電壓;VIN = 12V;VOUT = 1.2V/5A–25A–5A。

圖4b 兩相板,使用耦合線圈,錯相工作。
瞬變負載;Ch2:O/P電壓;VIN = 12V;VOUT = 1.2V/5A–25A–5A。
瞬變負載;Ch2:O/P電壓;VIN = 12V;VOUT = 1.2V/5A–25A–5A。

圖4b 兩相板,使用耦合線圈,錯相工作。
瞬變負載;Ch2:O/P電壓;VIN = 12V;VOUT = 1.2V/5A–25A–5A。
圖4. 圖中波形表示錯相工作條件下,使用兩個獨立電感(圖4a)和使用一組耦合線圈(圖4b)情況下的瞬態響應。
圖5a和圖5b所示波形是兩種架構下的輸出電壓紋波,圖6所示曲線為耦合、非耦合兩相轉換器的效率對照。從中可以看出耦合線圈架構對效率的改善,空載時耦合線圈架構消耗較大電流,所以輕載時耦合線圈架構效率較低;重載時,耦合線圈拓撲能夠提供更高效率。

圖5a

圖5b
圖5. 使用耦合電感(耦合線圈,圖5a)時的輸出紋波遠遠低于使用兩個獨立電感(獨立線圈,圖5b)情況下的紋波。

圖6. 使用耦合電感時,重載下能夠提供更高效率;輕載下使用兩個獨立電感的驅動器效率略高一些。




