【導讀】近年來,隨著消費者對日用電器“智能化”的呼聲越來越高,利用小型電機實現基本自動機械功能需求也逐步激增。這些電機驅動器按照制動類別劃分,被廣泛用于家用電器、家居及工業自動化以及汽車電子設備等應用中。
從開窗到智能門鎖操作,亦或是大燈調節,電機驅動器正無處不在,而且,隨著技術的發展,三相無刷電機在不斷代替老式的有刷電機,可靠性和效率得到大幅度提通常,簡單的有刷電機由MOSFET組成的半橋或全橋來驅動,具體取決于是否需要單向或雙向旋轉(見圖1),通過使用PWM輸入控制電流來控制速度。有刷電機技術成熟,因成本低廉且相對易于控制而被廣泛使用,但也由于有刷的換向器觸點和碳刷很容易磨損,導致其使用壽命大打折扣。
相比而言,三相無刷電機在位置控制方面具有更大的靈活性,可以精確控制三相中每相的電流,以便將電機設置在特定的位置(參見圖2)。
同時,有刷電機中的機械換向被電子換向所取代,因為不存在碳刷磨損的情況,無刷電機的可靠性變得更高。

圖 1:帶換向器的無刷電機
三相無刷電機可以通過簡單的“六步”模塊換向進行控制,即以旋轉的、相移的順序將能量施加到三相中的兩個。或者,它還可以采用更復雜的正弦波或磁場定向控制方式,按照允許精確控制電機位置的曲線將能量逐漸施加到每個相上。為了促進這種精確控制,三相無刷電機驅動必須集成三個半橋(六個MOSFET)和用于每相單獨電流采樣的反饋放大器,用來控制設備準確地監控每相的電流。

圖 2:三相無刷電機
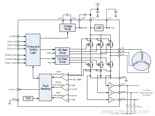
MPS最新款三相無刷直流電機驅動級產品系列MP6540 和 MP6540A ,可以提供業界領先的功率密度,采用5mmx5mm小型QFN封裝,該系列產品的工作電壓范圍為5.5V至35V,每相可提供高達3A的連續電流,峰值電流可達10A(PCB 面積適中,散熱條件良好)。 該系列電機驅動器集成了三個功率級半橋,由6個50mΩN-溝道功率MOSFET組成,同時還集成了預驅動器,柵極驅動電源和電流采樣放大器。 其內部充電泵可為高側 MOSFET 柵極驅動供電,通過采用涓流充電電路來維持足夠的柵極驅動電壓,能在100%占空比下工作。該系列產品具有2種輸入方式:MP6540每相具有獨立的PWM和EN輸入,MP6540A每相具有獨立的高端和低端輸入。
內部功率MOSFET柵極預驅動具有自動死區時間控制功能,可以防止在切相時出現直通 ,同時自動同步整流功能可以消除續流電流,以實現最大效率。其內部安全功能包括過溫關斷,欠壓鎖定和過流保護(見圖3)。

圖 3:MP6540/MP6540A 無刷電機驅動器功能框圖
MP6540 和 MP6540A 均采用單片設計,利用MPS專有的芯片倒裝工藝,可以直接通過封裝引線框架來散熱。圖中長條形的焊盤通過銅柱直接連接到內部高端和低端MOSFET,最大限度地降低了PCB鋪銅的熱阻。焊盤上接入PCB電源和接地層的小通孔,能夠進一步改善電機驅動器的散熱 (見圖4和圖5)。

圖 4:封裝截面圖,晶圓與引線框架通過銅柱直接相連

圖 5:FC-QFN 封裝正反面
圖6 顯示了一個2層PCB示例,該示例實物為厚度為1.6mm的5cmx5cm FR4電路板(1盎司銅)。

圖 6:PCB 頂層
MP6540驅動4A 直流無刷電機時獲得的熱像圖(見圖7)。 此示例使用2層板4cmx4cm PCB(采用標準1盎司銅和1.6mm厚FR-4 PCB材料)。

圖 7:熱像圖
MP6540 和 MP6540A 外形小巧,非常適用于緊湊型無刷電機應用,可支持多種控制方案,易于使用(產品已在-40至+ 125°C工業標準溫度范圍內測試完成)。
免責聲明:本文為轉載文章,轉載此文目的在于傳遞更多信息,版權歸原作者所有。本文所用視頻、圖片、文字如涉及作品版權問題,請聯系小編進行處理。
推薦閱讀:




