【導讀】本文將介紹高度集成的電子組件,這些組件構建,加上一些無源外部組件,將提供具有專業性能的SMPS電源。因為用于SMPS設計的集成解決方案的市場可用性非常廣泛,所以將考慮選具有代表性的組件。
安森美半導體NCP101X
NCP101X是用于制造低成本,低待機功耗SMPS電源的完整解決方案,該電源在單片結構中集成了用于高電壓的功率MOSFET和電流控制模式。實際上,NCP101X系列組件包括一個700V功率MOSFET和一個以固定頻率工作的電流模式控制器。NCP101X系列提供PDIP-7或SOT-223封裝,提供快速設置價格低廉且功能強大的開關電源所需的所有功能,包括軟啟動,頻率抖動,短路保護,跳過周期,最大峰值電流設定點和動態自供電(無需輔助繞組)。與市場上其他單片解決方案不同,NCP101X在所有可用的開關頻率(65、100、130 kHz)上產生的開關噪聲大大降低。當電流設定值降至某個值以下時(例如,當負載吸收降低時),設備會自動進入跳過循環模式,從而即使在吸收低的情況下也能確保高效率值。因為這種情況發生在最大峰值的大約四分之一處,所以不會產生噪音。典型的設備應用包括用于充電器,電源,低功率AC / DC適配器。圖1顯示了該集成式開關調節器的典型應用示例。

圖1:NCP101X的典型應用
圖2顯示了基于NCP101X的一個完整的反激式轉換器的原理圖,該轉換器能夠從通用輸入電壓開始提供約6.5 W的輸出功率。此SMPS電源的實現具有非常緊湊的尺寸,在輸入電壓V IN = 100 V AC和輸出功率P OUT = 6.5 W時,效率為75.7%;在輸入電壓V IN = 100時,效率為75.7%。V AC和輸出功率P OUT = 6.5W。

圖2:基于NCP1012的反激轉換器
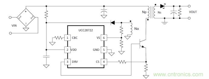
德州儀器(TI)UCC28722
TI的UCC28722反激式控制器可通過恒定電壓(CV)和恒定電流(DC)進行操作,從而提供輸出電壓的隔離和調節,而無需光輸出耦合。該設備處理來自主電源開關和輔助反激繞組的信息,以提供對輸出以及負載電壓和電流的精確控制。UCC28722器件中實現的控制算法可獲得很高的運行效率值,能夠滿足或超過適用的標準。與雙極晶體管電源開關的輸出接口可實現低成本轉換器。控制器的最大開關頻率為80 kHz,并始終保持對變壓器中初級峰值電流的控制。過電壓,過電流,欠壓保護功能有助于保持電路中組件的壓力處于受控狀態。
UCC28722還允許您通過使用外部電阻來對電纜中的壓降進行補償編程。應用包括適用于消費類電子產品,智能手機,平板電腦,相機,電視電源,計算機和家電的USB兼容適配器和充電器。在低功率負載下運行時,該器件通過使用低于28 kHz的開關頻率來降低電流吸收。初級側控制可實現準確的電壓和恒定電流調節,快速的動態響應以及故障保護。可以通過簡單,低成本和低組件數的設計過程創建一個完整的充電解決方案。該設備使用從輔助繞組(VS)感測獲得的信息來檢查輸出電壓,而無需光耦或TL431等電壓基準。這方面減少了組件的數量,并使項目更加經濟和高效。UCC28722基于反激式拓撲結構,設計用于輸入電壓范圍為85 V的AC / DC適配器和充電器AC(rms)至265 V AC(rms)。為了在整個輸入電壓范圍內保持輸出電流的調節,轉換器的設計應使其在滿載條件下的工作盡可能接近f MAX。

圖3:UCC28722簡化的應用圖
ADI LT8310
LT8310是一個易于使用的正向轉換器控制器,它從一個內部穩壓的10V電源驅動一個N溝道MOSFET的柵極。該設備使用單個電源變壓器即可產生穩定,穩定且電隔離的輸出。通過光耦合器(隔離)或直接布線(非隔離)增加輸出電壓反饋后,電流模式調節功能被激活,從而提高了輸出電壓和負載響應的精度。選擇變壓器繞組比率的靈活性使得無需使用極限占空比即可實現降壓或高升壓比。為了優化效率,性能或外部組件的尺寸,可以在100 kHz至500 kHz之間設置開關頻率。用戶可編程的保護功能包括監視輸入電壓(UVLO和OVLO)和開關電流。LT8310的軟啟動功能有助于保護變壓器免受磁通飽和的影響。基于LT8310的電源用于許多領域,例如工業,汽車,國防,電信以及隔離和非隔離的DC / DC轉換器。在圖4中,我們可以觀察到基于LT8310的正激轉換器的方案。

圖4:基于LT8310的正激轉換器
正激轉換器的拓撲結構是從降壓轉換器的拓撲結構派生而來的,它包括一個變壓器,一個由初級側上的PWM信號控制的開關晶體管,開關,一個電感和一個次級側的電容器側,如圖5所示。位于次級側的開關可以是非同步(二極管),同步(MOSFET)或其組合。該變壓器為隔離的應用提供電流隔離。

圖5:正激轉換器的原理圖
推薦閱讀:




