【導讀】通信電源是整個通信系統的重要組成部分,就像人體的心臟一樣,電源設備供電質量及供電可靠性,將直接影響整個通信系統及其質量。

通信電源設備和設施主要包括:交流市電引入線路、高低壓局內供配電設備、油機發電機組、整流器、蓄電池組、直流變換器、UPS、以及各種交直流配電屏等,組成一個完整供電系統,合理的進行控制、分配、輸送,滿足通信設備的要求。
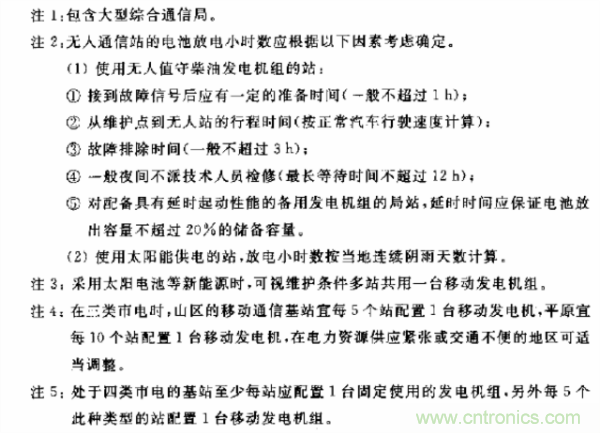
本文內容包括:
●高低壓配電系統
●直流供電系統
●UPS供電系統
●新能源供電系統
●油機發電機組
●防雷接地系統
●電力電纜及斷路器
●動力環境監控系統
高低壓配電系統
高低壓配電系統組成和作用
一般通信企業變電站所輸入電壓為10KV,所以高壓傳輸的電能送到電信企業需要將35KV~220KV高壓降至10KV。
高低壓配電系統設備作用:將高壓(10KV)引入進高壓進線柜、計量柜、避雷柜、出線柜至變壓器高壓側。

低壓配電設備作用:變壓器低壓側出線進低壓進線柜經電容補償柜和若干個出線柜,作用是集中和分配電能。

高壓配電設備

低壓配電設備

低壓(380/220) 配電柜(屏)/低壓開關柜是連接降壓變壓器、低壓電源和交流負載的裝置,它可以完成市電與備用電源轉換、負載分路以及保護、測量、告警等功能。
市電分類
●一類市電供電為從兩個穩定可靠的獨立電源各自引入一路供電線。該兩路不應同時出現檢修停電,平均每月停電次數不應大于1次,平均每次故障時間不應大于0.5h。兩路供電線宜配置備用市電電源自動投入裝置。
●二類市電供電線路允許有計劃檢修停電,平均每月停電次數不應大于3.5次,平均每次故障時間不應大于6h。供電應符合下列條件之一的要求:
a.由兩個以上獨立電源構成穩定可靠的環形網上引入一路供電線。
b.由一個穩定可靠的獨立電源或從穩定可靠的輸電線路上引入一路供電線。
●三類市電供電為從一個電源引入一路供電線,供電線路長、用戶多、平均每月停電次數不應大于4.5次,平均每次故障時間不應大于8h。
●四類市電供電應符合下列條件之一的要求:
a.由一個電源引入一路供電線,經常晝夜停電,供電無保證,達不到第三類市電供電要求。
b.有季節性長時間停電或無市電可用。
直流供電系統
直流供電系統簡介
直流供電系統是向通信局(站)提供直流(基礎)電源的供電系統。根據工信部最新頒布的《通信局(站)電源系統總技術要求》的規定:
●-48V和±24V為直流基礎電源
●其中-48V為首選基礎電源,
●± 24V為過渡電源(逐步淘汰、在新建系統中不再使用)。在實際應用中如果必需± 24V或者其他直流電壓種類的電源,一般通過直流-直流變換器的方式將-48V基礎電源變換成± 24V或其他直流電壓種類的電源。
集中供電系統
●通信電源系統由高低壓配電系統、變壓器、低壓配電、油機發電機組、整流器、交、直流配電屏、UPS電源、蓄電池組、變換器和通信設備配電屏組成。

分散供電系統

混合供電系統

各部分功能介紹
●變電站:由市電引入10KV(6KV)至高壓配電系統柜(進線、測量、出線)-變壓器(降壓到380V)---低壓配電柜(進線、補償、出線分配)。
●油機發電機組:作為市電的備用電源,輸出380V交流電源至低壓配電柜通過切換開關和市電進行切換。
●交流配電屏:把380/220V交流電進行分配。
●整流器:把380/220V交流電進行整流,變換成-48V直流電。
●直流配電屏:把-48V直流電進行分配,分到各個通信機房設備直流配電屏或直流用電設備。
●UPS電源:提供不間斷交流電源。輸出220V/380V交流電源。
●蓄電池:提供交、直流備用電源,為整流器提供-48V電源;為UPS提供380/220V電源。
●直流變換器:把-48V電源變換成設備所需要的不同電壓等級的直流電源,例如:-12V、-24V、+60、-60V、110V等等。
直流供電系統運行方式
●交換局的直流供電系統運行方式采用-48V全浮充供電方式。即在市電正常時,交流市電先經過高頻開關電源的整流,然后向蓄電池組浮充并向通信設備供電;
●當市電(故障)停電而發電機組未啟動供電前,由蓄電池組放電向通信設備提供直流不間斷供電,其允許放電時間一般為1~2小時;
●當發電機組或市電恢復供電時,直流供電系統先經恒壓限流充電而后轉入浮充方式供電。
●移動基站(或光纜、微波中繼站)直流供電系統運行方式一般也采用-48V全浮充供電方式。即在市電正常時,經過組合開關電源架上的整流模塊與蓄電池并聯浮充并向通信設備供電;
●當市電(故障)停電而移動發電機組未供電前,先由蓄電池組并聯放電向通信設備供電;
●當發電機組或市電恢復供電時,直流供電系統先經恒壓限流充電而后轉入浮充方式供電。
移動基站直流系統與交換局直流系統的區別
當基站蓄電池放電至第一級切斷電壓設置點時(3小時左右),自動斷開負荷較大的基站設備,以保證傳輸設備較長時間(20小時左右)正常運行;
若市電停電時間較長而移動發電機組未上站時,當蓄電池放電至終止電壓時則自動斷開電池輸出,以免蓄電池繼續放電而造成蓄電池的損壞。因此,移動發電機組應在蓄電池放電至終止電壓前上站發電,以免造成通信的中斷。
直流供電系統設備配置原則
●直流供電系統的設備配置和導線選擇主要根據通信局(站)各種通信設備近遠期的直流負荷調查統計,來配置高頻開關整流器、蓄電池組、交直流配電屏的容量和數量以及選擇導線的線徑與規格型號。
●交、直流配電屏的容量按遠期負荷配置,其輸出負荷分路可根據用電設備的需求而定。
●高頻開關整流器的容量應同時滿足近期通信負荷和蓄電池組充電用負荷之和。整流模塊的數量應采用冗余(N+1)的配置方式。
●蓄電池的容量應能滿足規定的允許放電時間要求。
●直流供電母線的線徑應能滿足直流供電回路全程最大允許壓降。
整流器容量及數量配置
●采用高頻開關型整流器的局(站),應按n+1冗余方式確定整流器配置,其中n只主用,n≤10時,1只備用;n>10時,每10只備用1只。主用整流器的總容量應按負荷電流和電池的均充電流(10小時率充電電流)之和確定。
●對于采用太陽能等新能源混合供電系統供電的局站,當蓄電池10小時率充電電流遠大于通信負荷電流時,主用整流器的容量應按負荷電流和20小時率的充電電流之和確定。
開關電源和蓄電池的配置方法
設計依據:中華人民共和國通信行業標準YD/T5040-2005 通信電源設備安裝工程設計規范:
●首先配置蓄電池組的容量
●然后再配置開關電源的容量


蓄電池容量的計算方法
●明確負荷電流的大小
●確定蓄電池放電的時間
●計算出具體蓄電池的容量

放電容量系數表

寬電壓壓降分配

窄電壓壓降分配

開關電源
分類
●開關電源架
僅有整流功能而不具備直流配電及電池輸入功能,與直流屏等可組成大容量直流供電系統
●組合開關電源
機架內具有整流、交直流配電、電池輸入、控制等功能在內的完整機架,用于容量較小的系統
開關整流器的工作原理

開關電源主要特點
●重量輕、體積小
●效率高(達90%以上)
●功率因數高(大于0.92)
●穩壓精度高達0.2%
●噪音低
●維護方便
●可靠性強
●擴容方便
●調試方便
●便于實現集中監控、無人值守
●對交流輸入電源要求低
●自動化程度高
●存在高頻諧波干擾
●控制電路復雜
直流供電系統的設備
●交換局內直流供電設備主要有高頻開關電源整流器和與之配套的交流配電屏、直流配電屏,蓄電池組以及直流-直流變換器等。
●移動基站或光纜、微波中繼等通信站由于直流負荷通常較小,故多采用集交流配電、開關整流器和直流配電于一體的組合式開關電源。
交流配電屏

●用于高頻開關整流器及其他通信用電設備的交流配電屏,主要作為交流電源的接入與負荷的分配。
●具有兩路交流電源引入,能進行主、備用電源轉換,對兩路交流電源有自動轉換要求的電路必須具有可靠的機械及電氣連鎖。
●輸出負荷分路可根據不同用電設備的需求而定。
●對有照明分路的配電屏,應有保證交流照明分路和直流事故照明分路,并有自動轉換裝置。
●具有過壓、欠壓、缺相等告警功能以及過流、防雷等保護功能。
●交流屏應能夠提供反應供電質量和交流屏自身工作狀態的監測量,如三相電壓、電流值,市電供電狀態,主要分路輸出狀態等,并上送監控模塊。
高頻開關整流架

●高頻開關整流架主要由若干個整流模塊和監控模塊組成一單獨機架。
●高頻開關整流器是將從交流配電屏引入的交流電整流為通信設備所需的直流工作電源,其輸出端與直流配電屏相連接,并通過直流屏的相應端子與蓄電池組和通信設備相連,對蓄電池組浮充電并向通信設備供電。
監控模塊

●是高頻開關電源系統中的智能裝置,對系統的運行進行統一的管理。
●該模塊通過內部通信接口,根據預定的工作程序,對開關整流模塊、交、直流配電屏及電池的運行狀態進行實時監視、控制和管理
●通過RS232/485外部接口納入上一級監控管理系統,發送并接受相應的信息,執行監控系統的命令。
●完成對各種參數及運行信息的存貯,維護人員在現場進行運行參數的調整,將系統的運行狀態與參數進行實時的顯示等。
直流配電屏
●直流配電屏位于整流器與通信負載之間,主要用于直流電源的接入與負荷的分配,即整流器輸出、蓄電池組的接入和直流負荷分路的分配。
●主要功能為:
可接入二組蓄電池。
負荷分路及容量可根據系統實際需要確定。
具有過壓、欠壓、過流保護和低壓告警以及輸出端浪涌吸收裝置。
對于蓄電池充放電回路以及主要輸出分路能夠進行監測。(學習電源技術,請關注微信公眾號:電源研發精英圈)
移動基站所用的直流配電部分具有低電壓和電池切斷保護功能。
直流配電柜

直流-直流變換器

●直流-直流變換器(DC-DC)是一種將直流基礎電源轉變為其他電壓種類的直流變換裝置。
●目前通信設備的直流基礎電源電壓規定為-48V,由于在通信系統中仍存在-24V(通信設備)及±12V、±5V(集成電路)的工作電源,因此,有必要將-48V基礎電源通過直流-直流變換器變換到相應電壓種類的直流電源,以供各種設備使用。
分立式開關電源




組合開關電源
●-48V電源系統(50A模塊)
●系統型號:PS48400-2C/50
●整流模塊:HD4850-2,2900W
●監控模塊:PSM-A11
●系統容量:-48V/400A
●外形尺寸:600x600x1600

一體化電源

室外型開關電源

●工作溫度范圍:
●-40℃~+45℃(北方型)
●-10℃~+45℃(南方型)
●濕度范圍:5~100%
●防水防塵:
●設備倉IP55;
●電池倉IP34
蓄電池
蓄電池
●蓄電池是直流供電系統中不可缺少的重要組成部分。
●蓄電池在系統中的作用主要作為儲能設備,當外部交流供電突然中斷時,通信設備的正常工作將會受到威脅,而蓄電池作為系統供電的后備保護,可提供1~20小時或更長時間的不停電供電電源。
●因此,蓄電池作為系統供電的最后一道保證,也是維持正常通信的最后一道保障。

蓄電池的應用

蓄電池組成
●蓄電池由正、負極板組、電解液和電池槽等部分組成。正極板上的活性物質是二氧化鉛(PbO2),負極板上的活性物質是海綿狀鉛(Pb)。電解液由蒸餾水和純硫酸按照一定的比例配置而成的。
●當電解槽中裝入一定密度的電解液后,正負極板上的活性物質開始和電解液進行一系列的化學反應,正負極板上形成2.1V的電位差,該電位差就是蓄電池的電動勢(E)。所以在蓄電池充電時,外接直流電源的電壓應高于蓄電池的電動勢。
放電過程中的電化學反應
●蓄電池放電過程中總的電化學反應為:
●PbO2+2H2SO4+Pb—>PbSO4+2H2O+PbSO4
●蓄電池在放電過程中,正負極板上的活性物質都不斷轉變成PbSO4。由于硫酸鉛的導電性能比較差,所以放電后,蓄電池的內阻增加。此外,在放電過程中,由于電解液中的硫酸鉛逐漸變成水,所以電解液的密度逐漸下降。因此蓄電池的內阻增加,電動勢降低。放電終了時,蓄電池的端電壓下降到1.8V左右。
充電過程中的電化學反應
●蓄電池充電過程中總的電化學反應為:
●PbSO4+2H2O+PbSO4—>PbO2+2H2SO4+ Pb
●充電過程中,電解液的密度逐漸增加,蓄電池的電動勢逐漸增加。充電后期,極板上的活性物質大部分已經還原,如果繼續大電流充電,充電電流只能起分解水的作用。這樣,負極板上將有大量的氫氣逸出,正極板上將有大量的氧氣逸出,蓄電池產生劇烈的冒氣。
閥控式密封鉛酸蓄電池的結構特點
●密封性
●少維護
●結構緊湊、體積小,可多層疊放安裝,占地面積少。
●無流動電解液(吸附式),可以臥放。
●閥控式密封蓄電池在出廠時已帶電荷,安裝好后稍加補充電即可投入際運行,使用起來較為方便。
閥控式密封鉛酸蓄電池的主要技術性能及要求
●容量標定:蓄電池容量以環境溫度25℃、單體放電終止電壓1.8V條件下的10h率額定容量表示。
●浮充使用壽命:在環境溫度25℃的條件下,2V浮充運行壽命8年,6V以上6年。
●循環使用壽命:100%放電深度時的次數
●浮充電壓:2.23~2.27V/只。
●均充電壓:2.30~2.35V/只。
●容量保存率:蓄電池靜置28天后其容量保存率不低于96%。
●蓄電池端電壓的均衡性:由若干個單體組成一體的蓄電池,其各單體間的開路電壓最高與最低差值≤20mV。
●電池連接條壓降:蓄電池按1h率電流放電,在兩只電池極柱根部測量的電池之間的連接條壓降≤10mV。
●防酸霧性能:蓄電池在正常工作中應無酸霧逸出。
●防爆性能:蓄電池在充電過程中遇有明火內部不應引爆
閥控式密封蓄電池的使用
●正常環境條件
閥控式密封蓄電池應在下述條件下連續工作。
環境溫度:-5℃~40℃。
相對濕度:≤90%(25℃)。
海拔高度:≤1000m。
安裝方式:室內固定安裝。
●充電電壓
浮充電壓;2.23~2.27V/只。
均充電壓;2.30~2.35V/只。
閥控式密封鉛酸蓄電池的充放電
●閥控式密封鉛酸蓄電池的充放電
密封蓄電池在使用前不需進行初充電,但應進行補充充電。補充充電方式及充電電壓應按產品技術說明書規定進行。一般情況下應采取恒壓限流充電方式,補充充電電流不得大于0.2C10(C10=電池的額定容量)
●閥控式密封鉛酸蓄電池的均衡充電:
一般情況下,密封蓄電池組遇有下列情況之一時,應進行均充(有特殊技術要求的,以其產品技術說明書為準),充電電流不得大于0.2C10,充電方式參照充電時間—電壓對照表。
浮充電壓有兩只以上低于2.18V/只。
擱置不用時間超過三個月。放電深度超過額定容量的20%。
●密封蓄電池充電終止的判據如下,達到下述三個條件之一,可視為充電終止:
充電量不小于放出電量的1.2倍。
充電后期充電電流小于0.01C(A)。
充電后期,充電電流連續3小時不變化。
使用與維護中應注意的幾個問題
●閥控式密封蓄電池的環境溫度
溫度對其使用壽命的影響很大,根據測算,當環境溫度超過25度時,溫度每升高10度,其使用壽命將少一半。環境溫度最好保持在25度左右。
●閥控式密封蓄電池的充電電壓
出廠時已帶電荷,安裝時應注意防止極間短路。
使用前應補充電。
充電電壓的高低,直接決定著蓄電池的工作狀態及其性能。一般浮充電壓應按廠家說明書選定在2.23~2.27V/只。
●直流供電系統的蓄電池一般設置兩組,交流不間斷電源設備(UPS)的蓄電池每臺一般設一組。當容量不足時可并聯,蓄電池最多并聯組數不超過4組
●不同廠家、不同容量、不同型號、不同時期的蓄電池組嚴禁串、并聯使用。
不同放電率的放電電流和電池容量
●下表例舉了同一蓄電池隨放電率改變的容量變化情況,表中以電解液溫度為25℃時10小時率下所放出的容量,作為蓄電池的額定容量

蓄電池放電曲線圖

蓄電池容量計算

●Q:蓄電池容量(Ah);
●K:安全系數,取1.25;
●I:負荷電流(A);
●T:放電小時數(h);
●η:放電容量系數;
●t:實際電池所在地的最低環境溫度數值,有采暖設備時,按15℃考慮;無采暖設備時,按5℃考慮;
●α:電池溫度系數,電解液溫度以25℃為標準時,放電小時率≥10時,取0.006;10>放電小時率≥1時,取0.008;<1時,取0.01
影響基站蓄電池使用壽命的因素
●基站頻繁停電、停電時間長、停電時間無規律,使蓄電池頻繁充放電,是造成蓄電池容量下降過快和使用壽命縮短的主要原因。
●開關電源設置參數不合理,基站蓄電池欠壓保護設置電壓過低,復位電壓設置過低,使蓄電池出現過放電甚至深度過放電現象,從另一方面加劇蓄電池負極板硫酸鹽化,是使蓄電池容量下降,使用壽命縮短的另一個主要原因。
●基站使用環境較惡劣。基站停電后,由于無空調,使基站環境溫度逐步上升。或者由于空調故障,使基站室內溫度偏高,從而降低了蓄電池使用壽命。
●基站停電后,蓄電池放電至終止電壓,未及時進行補充電,也將導致電池容量下降和使用壽命縮短。
膠體電池(閥控式密封膠體電池)

●蓄電池采用凝膠狀的膠體電解液,正常使用時保持氣密和液密狀態,當內部氣壓超過預設值時,安全閥自動開啟,釋放氣體,當內部氣壓降低后,安全閥自動閉合使其密封,防止外部空氣進入電池內部。電池在使用壽命期間,正常使用情況下無需補加電解質。
容量系列
●12V 50--200Ah 2V 200--3000Ah

使用環境-戶外基站

使用環境-風光互補站

使用環境-太陽能站

UPS供電系統

UPS工作原理
●UPS主要是由:整流濾波電路、充電器、逆變器、輸出變壓器及濾波器、靜態開關、蓄電池組和控制、監測、顯示告警及保護電路組成。
●市電正常時,輸入電壓經過整流濾波電路,一路給逆變器提供電壓,一路送入充電器給蓄電池充電。此時,靜態開關切換到逆變器端,由逆變器完成穩壓和頻率跟蹤功能。
●當市電出現故障,UPS工作在后備狀態,靜態開關仍然切換在逆變器端,由逆變器將蓄電池的直流電壓轉換成交流電壓,通過靜態開關輸出到負載。
●當市電正常、逆變器出現故障或輸出過載時,UPS工作在旁路狀態,靜態開關切換到市電端,由市電直接給負載供電。
UPS的4個要素
●高可用性的UPS的4個要素:可靠性、功能性、可用性、和故障容限。
●可靠性:UPS模塊、靜態開關和配電設備必須非常可靠,以MTBF 衡量,此外系統設備應盡量簡單,將單點故障減到最小。
●功能性:應能保護負載免受所有市電電源干擾的影響,不同技術的UPS所能保護的干擾是不同的。
●可用性:必須允許系統中所有的電源設備同時維護。當系統一些元件維護時,系統仍能為負載正常供電。真正的可維性與系統的冗余度有關,但系統應有內部或外部維修旁路。
●故障容限:系統必須具有故障容限以處理系統元件的故障而不影響負載設備的供電。
●可靠性和功能性主要取決于UPS 的內部技術,即采用備用(passivestandby)、互動(line interactive)、雙變換(double onversion)等技術。
●可用性和故障容限主要取決于UPS 的冗余方式和配電電路方案
UPS分類
●常用的UPS系統一般分為兩大類:備用冗余系統和并聯冗余系統。
●備份冗余系統中,一臺電源裝置供電,另外幾臺備用,一旦正在運行的電源裝置發生故障,備用電源裝置立即投入工作。
●并聯冗余系統中,多臺電源裝置并聯供電,在正常工作狀態下,每臺電源裝置的輸出功率都低于它的額定輸出功率。
UPS工作方式
●單機工作方式
●串聯備份工作方式
●并聯冗余工作方式
UPS單機工作方式
●單機工作方式是UPS最常見的和最基本的工作方式,它一般使用在不停電的一般負載場合,其可靠性較差。
●UPS單機系統沒有容量的冗余,不能保護內部模塊本身的故障。也不能保護設備的故障。因此,UPS 內部模塊、系統和配電均不能同時維護;內部模塊和配電均無故障容限。所以,單機系統僅適用于允許UPS停機2~4小時進行維護,在此期間可以由帶有各種干擾的市電電源直接供電的負載。對于要求更高的可用度的應用場合,雙變換UPS單機系統就不適用了。
UPS串聯備份工作方式
●雙機熱備份也是為了大大提高供電系統的可靠性,它和雙機并聯一樣,也是使用在特別重要的場合。
●其工作方式是:UPS2的輸出作為UPS1的旁路輸入,正常時UPS1處于主用狀態,承擔100%的負載,UPS2處于熱備份狀態;UPS1故障,則由UPS2轉為主用,承擔全部負載;UPS1、UPS2均故障,則由市電經靜態旁路開關直接對負載供電。
●缺點:主備機老化程度不一,易造成切換失敗。或需要定期倒換。

UPS并聯冗余工作方式
●兩臺UPS并聯的必要條件時同頻、同相、等幅,因此必須有一個并聯控制器,它主要完成同步鎖相、均流及并聯管理等功能。
●UPS并聯的目的是為了大大提高供電系統的可靠性,它往往使用在特別重要的場合,如通信、衛星發射中心、石油、化工、電力、鋼鐵、金融和廣播電視等系統中,這些系統停電會造成巨大的經濟損失,因此要求供電系統的絕對可靠。
●其運行模式是:兩臺UPS均正常時,各承擔50%的負載;當其中某一臺UPS故障,由另外一臺承擔100%的負載;當兩臺UPS均故障時,市電經靜態旁路開關直接對負載供電。

并聯冗余UPS- 單母線供電系統

并聯冗余UPS- 雙母線供電系統

并聯冗余臺數
●廠家一般承諾可以6臺(8臺)UPS 并聯。但是,當并聯的單機UPS 系統的數目增大時,并聯冗余系統的可用度的提高的幅度會減小。N很大時,并聯冗余系統可用度的提高并不明顯。而且,在實際應用中,N 較大的N+1并聯冗余系統的故障率較高。所以,在投資允許的情況下應盡量采用1+1并聯冗余UPS系統。如果系統容量很大,必須采用N+1并聯冗余UPS系統時,應注意并聯的單機臺數不宜太多,一般建議N≤3。

新能源供電系統
太陽能供電系統組成
●太陽能電池方陣
●儲能裝置:一般為閥控密封鉛酸蓄電池。
●配電裝置:即太陽能控制器,用來控制太陽能電池對蓄電池的充電和蓄電池對通信設備的放電,系統控制器還具有溫度傳感器、煙霧傳感器、蓄電池回路熔斷器輔助觸點、太陽能電池方陣輔助觸點和門禁觸點等。
●通信設備
●電壓變換裝置(個別):只在供給不同電壓的通信設備時才使用

太陽能供電系統-運行方式
●在有光照時,太陽能電池控制器控制太陽能電池對蓄電池的充電,充滿電的蓄電池經過太陽能電池控制器對通信設備放電供電,一般情況下,設計的蓄電池容量較大,不等蓄電池放電電壓低到預定值,翌日太陽能電池就會又對蓄電池充電,如此充、放循環維持供電不間斷,如果連續數日無太陽,蓄電池得不到及時充電,其放電電壓低到預定值時,太陽能電池控制器會及時斷開負載,以保護蓄電池不過放電。
太陽能供電系統-安裝方式
●太陽能電池方陣的安裝地點與容量有關,安裝地點不同,安裝設計要考慮的問題也不同。
●小型獨立光伏發電系統的太陽能電池方陣可以安裝在室外桿上或塔架上,太陽能電池方陣以固定在桿塔上的鐵架支撐。
●中型光伏發電系統不論是獨立的還是混合的,其太陽能電池方陣多放在建筑物的屋頂平臺上或水泥柱支撐的鐵梁上,少數安裝在地面上。
大型光伏發電系統的太陽能電池方陣占地較多,宜安裝在地面上
太陽能供電系統-容量計算

●P:太陽能電池方陣總容量(W)
●Up:一個太陽能電池組件在標準測試條件下取得的工作點電壓(V)
●I:負載電流(A)
●ηb:蓄電池充電安時效率,鉛酸蓄電池取0.84
●T:當地每年日照時數(h)
●Uo:每只蓄電池的浮充電壓(V)
●Nb:每組蓄電池只數
●U1 :串入太陽能電池至蓄電池供電回路中的元器件和導線在浮充充電式引起的壓降(V)
●Fc :影響太陽能電池發電量的綜合修正系數,一般取1.2-1.5
●η :根據當地平均每天日照數折合成標準測試條件光照時數所取得的光強矯正系數,一般取0.6-2.3
●α :一個太陽能電池組中單體電池的電壓溫度系數,其值為-0.002— -0.0022V/°C
●t1 :太陽能電池組件工作溫度( °C )
●t2 :太陽能電池標準測試溫度( °C )
●Nm :一個太陽能電池組件中單體太陽能電池串聯只數
●8760:平均每年小時數( h )
太陽能基站


風力發電系統組成
●風力發電機
●風機控制器
●風力發電機假負載
●配電裝置
●儲能裝置:一般為閥控式鉛酸蓄電池
●通信設備
●電壓變換裝置:在同時供給不同電壓的通信設備時才使用

風力發電機-原理
●風力發電機主要由風能收集裝置、傳動機構和發電機組成,風能收集裝置及傳動機構因發電容量不同而各不相同,我國通信用風力發電機容量為小型機,多用常規的槳葉式風輪作為風能收集裝置,并將發電機固定在同一轉軸上,從而省略傳動機構,槳葉式風輪的旋轉,有阻力型、升力型、阻力升力結合型三種
●風力發電機發電受氣候條件的影響,只有風力大于風力機起動風速時才能轉動發電,為充分利用風力,當風向改變時,風輪也要隨之調向對風,小型或微型風力機可以采用尾翼調向,中型和大型風力機多采用輔助風輪調向
●風力發電機在大于起動風速的情況下運行時,在一定的風速范圍內,風速越大,發電就越多,為了使風輪在風速變化時轉速不出現大的波動,也為了使大風時不致超速造成損壞,風輪一般都有調速裝置。調速系統有兩種類型:
●一種是葉片漿距固定,當風速增加時,通過輔助側翼或傾斜鉸接的尾翼及其他氣動機構,使風輪繞垂直軸回轉,偏離風向,減少迎風面,達到調速的目的
●一種是葉片漿距可以變換,當風速變化時,利用氣動壓力或風輪旋轉引起的離心力改變漿距,實現調速,當風速超過極限值時,風力機可以實現“折尾”保護,使風輪平面與風向平行,停止發電
●通信用風力發電機,通常采用無刷的三相永磁交流發電機(也有采用永磁式直流發電機的),繞組固定在非鐵磁合成材料制成的獨立定子上,由于沒有鐵心,永久磁鐵不會鎖住運轉的風力渦輪,因而消除了鐵損,且能使風力發電機在常見的低風速情況下以最高的效率工作
風力發電機-分類
●通信局(站)一般使用小型水平軸式三相交流風力發電機及其配套的風機假負載,還有整流、控制、配電設備。
●按發電容量不同,分為大型(50kW以上)、中型(10-50kW) 、小型(1-10kW) 、微型(1kW以下)。
●按風機的形式可分為:垂直軸式、水平軸式(常見)和自由式(容量較小)三種。
●按發電機額定電源不同,可分為交流和直流,交流又有單相、三相之分,三相交流風力發電機較為常見。
風力發電機-風機控制器
●風機控制器包含整理器和控制器兩部分。
●整流器是利用半導體整流原理,在通信設備需要時將風力發電機發出的交流電變成直流電。
●控制器采用單片機接收主控機發出的指令信號,對風力發電機控制。
●控制風力發電機投入或撤除對通信設備的供電。撤除供電時提前投向風機假負載,以確保風機避免在開路狀態下運行而造成飛車。
風力發電機-風機假負載
●風機假負載就是一個電阻箱,利用電流通過電阻產生熱量的原理和散熱的方法,把風力發電機產生的多余的電能轉化為熱能,并散發到空氣中,從而保證風力發電機始終運行在帶載狀態。
●風機假負載是根據風力發電機的要求生產的專用設備,其使用電壓、功率和使用壽命都與風力發電機相匹配。由于工作時不斷有熱量散出,在安全和通風方面都有考慮。
風力發電機-容量計算
●風力發電機在風力小于風力機起動風速時不能轉動,在起動風速時開始轉動發電,在大于起動風速的情況下運行時,在一定的風速范圍內,發電量與風速按一定曲線規律(近似成正比)變換,在風速超過極限值時,風力機停止轉動,不再發電。
在發電風速范圍內,風輪功率的表達式為:
●W=CpApv3/2
Cp:風輪的功率系數(風能利用系數),其理想值約等于0.593現代風力機值可達0.40
●A :風輪工作面積(葉片掃掠面積)
●p :空氣質量密度
●v :氣流速度
●現代水平軸風力發電機通常采用高轉速升力型風輪
風力發電機的選擇
●風力發電機的選用:風力發電機的容量要在年平均風速下滿足通信負荷要求。
●風機控制器的選用:風機控制器是風力發電機生產廠生產的風力發電機配套設備,風力發電機一經選定,同時就把風機控制器選定了。
風機假負載的選用:風力發電機的假負載(電阻箱)的輸入電壓和功率要滿足風力發電機的要求。
風力發電基站

油機發電機組
發電機組作用

汽油發電機組
●汽油發電機組的選用
容量應滿足全站保證負荷供電的需要。
根據負荷大小決定,負荷小于10KW時,宜選用汽油發電機。
燃料供應方便的在同等條件下優先使用。
●汽油發電機組的安裝
一般不需要固定安裝,放在水平的混凝土地面即可。
室內要求通風良好,并且消防符合有關規定。
柴油發電機組-分類
柴油發電機組是燃燒柴油的內燃機拖動發電機發電的電源設備。
●按安裝方式分:移動、固定
●按散熱方式風:風冷、水冷
●按操作情況和自動化程度分:手動操作、自動起停、無人值守
●按汽缸中活塞運動情況分:四沖程、二沖程
●按柴油機運行速度分:高速(n ≥1000r/min)、中速(300r/min<n<1000r/min) 、低速( n≤300r/min )
●按啟動方式分:電啟動、手搖啟動、壓縮空氣啟動
●按柴油機汽缸進氣情況分:一般型、增壓型
●按發電機的電壓等級分:一般、高壓
柴油發電機組-組成
●柴油發電機組的性能由組成柴油發電機組的各種系統所決定:
●啟動系統,有手搖啟動、電啟動、壓縮空氣啟動
●燃油(燃料)供給系統,由燃油箱、濾油器(粗、細)、燃油泵、限流閥和噴油器用油管連接構成
●潤滑系統,由潤滑油泵(機油泵)、潤滑油濾清器、機油冷卻器、集油箱及發動機潤滑油輸送管路組成
●冷卻系統,有風冷、開式循環水冷、閉式循環水冷
●進、排氣(煙)系統,由空氣濾清器(粗、細)、汽缸和外接的排氣管、柔性連接(波紋管)、消聲器等組成
●勵磁系統,有無刷勵磁、手動勵磁裝置、可控與不控相復勵裝置、晶閘管勵磁調節器、直流發電機勵磁、半導體勵磁系統(自勵、他勵)、諧波勵磁等
固定柴油發電機組容量確定

柴油發電機組選擇
●容量應滿足全站保證負荷供電的需要
●機組在下列環境條件下應能輸出額定功率并正常地工作:
海拔高度:≤1000m;
環境溫度:-5℃~+40℃;
空氣相對濕度:≤90%(25℃)。
●柴油發電機組在非標準大氣壓狀況下工作時,應將功率加以修正,簡易的計算方法為:
P=(NeC—Nf)K1n
P:柴油發電機組在非標準大氣壓狀況下的輸出功率(kW)
Ne:柴油機在標準大氣壓狀況下的額定功率(hp,1hp=0.7355kw)
C:柴油機在非標準大氣狀況下的溫度、濕度和大氣壓力的綜合修正系數
Nf:風扇消耗功率(hp)
K1:功率換算常數
N:發電機效率
柴油發電機組的耗油量
機組在額定工況下,燃油、機油不超過以下范圍:

固定柴油發電機組的安裝

柴油發電機組安裝


固定柴油發電機組的降噪處理

柴油發電機組運行
●主備方式
主備方式工作的兩臺機組,通過設置任意一臺機組均可作主用或備用機組,兩臺機組具備機械和電氣聯鎖。啟動主用機組失敗時自動控制啟動備用機組。市電來電信號經延時切掉機組輸出開關,運行的機組自動空載運行5min后自動停機。
●并聯方式
并聯方式工作的發電機組,當接到啟動信號同時啟動兩臺機組,只有在并聯成功后才帶負載供電,當負載小于單臺機組的額定功率的80%時,自動解除一臺機組;當負載達到85%時自動啟動另一臺機組并入供電。市電來電信號經延時確認后,自動切掉機組輸的機組空載運行5min后自動停機。
兩臺柴油發電機組并聯運行的條件是:電壓相等、頻率相等和相位相同
●ATS
市電和油機的轉換應采用機械和電氣聯鎖并具備市電優先供電功能,宜采用ATS。
油機房的設置
●發電機房應盡量設置在建筑物的背面,不應設置在大樓的主要出入口、貼鄰或主出入口的上下
●需考慮發電機的搬運,將發電機尺寸及重量提交土建專業,以便規劃搬運通道及樓面荷載,其次考慮發電機進風、排風、排煙管道。對于設置在一樓的,條件允許情況下使柴油發電機房兩面墻直接靠室外,一面作進風,一面作排風使用
●設置自動滅火系統和火災自動報警系統,發電機房設一級普通溫度探測器(動作溫度為62℃)和一級普通光電煙感探測器,連接到氣體滅火控制盤。氣體滅火控制盤可獨立完成氣體防火區內火災探測和氣體滅火裝置系統的聯動控制,并把火災報警、故障狀態、鋼瓶噴氣、自動手動狀態通過模塊送到消防控制室,進行報警顯示和相關消防聯動控制。
油箱設置
●根據JGJ/T16-92《民用建筑電氣設計規范》第6.1.9.1條規定:按柴油發動機運行3-8h設置日用油箱;又根據GB50045-95《高層民用建筑設計防火規范》第4.1.10.2條規定:中間罐的容積不應大于1m³。設計中,不論柴油發動機的容量大小,設置的油箱為一臺發電機對應一個容積不應大于1m³的油箱,較大柴油發電機組1m³油箱僅能滿足運行3-4小時,不能滿足市電停電較長的要求,所以實際應用中,可通過設置地下油庫、移動油車解決長時間供油問題。
固定式燃氣輪機發電機組結構圖

固定式燃氣輪機發電機組結構圖

常見油機發電機組


防雷接地系統
雷電過電壓產生
●直擊雷
●感應雷
●線路來波
●地電位反擊
雷電過電壓造成的后果
●電磁污染
●電磁干擾
●設備損壞
●系統崩潰
雷電防護目標
●自然界中一次雷擊的放電電流很大,從幾十千安到幾百千安。如果要防護所有可能發生的雷電,代價十分巨大。
●合理的防護目標是:防止和減少雷電對通信設備造成的危害,確保人員安全和通信系統的正常運行。確保絕大多數情況下系統的安全正常,個別情況下雷電故障能限制在較小的范圍內。

雷電危害的途徑

雷電防護的基本原則
●確保人身安全
●執行規范綜合防護
●安全性、可靠性并重
●合理投資
接地系統分類
●根據規范要求,交直流電源系統和建筑物防雷等都要求接地,各種接地的分類一般可分為工作接地、保護接地和防雷接地。工作接地又分為直流工作接地和交流工作接地。防雷接地也稱過電壓保護接地。
直流工作接地:也可稱為電信接地或功能接地。最常見的有開關電源和蓄電池正極接地。
●交流工作接地:在交流電力系統中,運行需要的接地(如中性點接地等)稱為交流工作接地。最常見的有三相四線中的零線接地。
保護接地:保護接地的作用是防止人身和設備遭受危險電壓的接觸和破壞,以保護人身和設備的安全。
接地系統圖

接地網簡圖

接地方式
●通信設備的保護接地
機房內通信設備及其供電設備正常不帶電的金屬部分、進局電纜的保安裝置接地端以及電纜的金屬護套均應做保護接地;
數字通信設備的機架保護接地,應從接地總匯集線或機房內的分接地匯集線引入,并防止通過布線引入機架的隨機接地,天線、饋線的上端和進入機房的入口處均應就近接地。
●通信電源的接地
電力室的直流電源接地線必須從接地總匯集線上引入;
機房的直流電源接地垂直引入線長度超過30m時,從30m處開始,每向上隔一層與接地端連接一次;
在電力變壓器高、低側,除應設保安防雷裝置外,宜采用三相五線制引入電力室。該變壓器機殼與低壓側中性點匯集后,就近接地,中性線不準安裝熔斷器;
引入大樓的交流電力線宜采用地下電力電纜,其金屬護套的兩端均應做良好接地;
大樓內所有交直流用電設備均應采取接地保護。交流保護地線應從接地匯流線上引,嚴禁采用中性線作為交流保護地線。
電力電纜及斷路器
電力電纜
電力線分類
●裸電線:表面不帶絕緣層的導體,分為電工圓銅桿、電工圓銅線、電工鋁線、鍍錫圓銅線、電工扁銅線、銅及鋁母線、硬銅絞線、鋁絞線、鋼芯鋁絞線、防腐鋼芯鋁絞線;
●銅、鋁絞線:由多股單芯實體導線絞制而成,用于室外高、低壓架空線路;
●銅、鋁母線:分為圓母線及矩形母線,矩形母線載流量大,廣泛用于高、低壓配電設備的屏間連接母線、屏內電氣元器件的布線及用于直流電源供電的電源屏到通信設備的電源饋線,最小截面積15*10mm、最大截面積120*10mm,當需承載較大負荷電流時,可采用兩根或多跟并接;
●絕緣電線:在導體外面包有絕緣層的電線,有橡膠及聚乙烯(PVC);
●絕緣電線分為硬導線和軟導線,硬絕緣導線一般作為室內外架空明敷線路、建筑照明管路敷設線路、建筑設計的水泵及風機電動機管路敷設的電源線路、配電盤柜間的配線線路、銅鋁絞線用于室外高低壓架空線路。
●電力電纜:用于固定敷設的電力傳輸和電力配電線路,不同型號的電力電纜可以適用于不同的敷設方式,如直埋、穿管、架空走線架、地槽及隧道等,分單芯、雙芯、三芯、四芯、五芯等;
●預制分支電纜:具有安裝簡單、環境要求低的特點,廣泛應用于住宅樓、賓館、醫院、商場、工廠配電系統、公路、橋梁、隧道的照明系統,在通信樞紐工程中,預制分支電纜主要用于高層建筑照明、空調配電。費用較高,電纜制作需進行現場實地查勘,電纜制作完成后如安裝地點進行變更,原制作的預制分支電纜不能使用;
●控制電纜:絕緣材料均采用聚乙烯(PVC)絕緣(有單護套、雙護套及鎧裝),按使用場所及用途分為一般控制電纜、屏蔽控制電纜和多芯屏蔽電子計算機電纜。控制電纜的額定電壓分為450/750V和0.6V/1KV兩個等級,分別適用于相應電壓等級的電器控制電路、監控電路、保護電路及電源信號的引接等;
●控制電纜的截面積系列為0.7、1.0、1.5、2.5、4、6、10mm2 ,推薦的芯數系列為2、3、4、5、7、8、10、12、14、16、19、24、27、30、37、42、44、48、52等。
電纜結構

●電纜由導體(電纜芯線)、絕緣層和保護層(護套)組成;
●導體:電纜的芯線,材料是由銅或鋁材制作,由多股小截面積導線組合而成,具有一定的柔韌度;
●絕緣層:材料分為勻質和纖維質兩類;
●勻質材料:有橡膠、聚乙烯等,聚乙烯絕緣層具有很好的防潮性,但受溫度、環境的影響較大,長期在高溫及惡劣環境中使用容易老化,從而降低使用壽命;橡膠絕緣層不耐油,耐高溫性能差,在高電壓下橡膠容易受電暈作用而產生裂縫,適用于低壓配電。橡皮絕緣電纜柔韌性好,能在寒冷氣候下敷設;
●纖維質材料:棉、麻、絲、綢、紙等,此材料不加處理極易吸水,為提高電纜的防潮性能,使用紙絕緣材料必須進行油浸(滴流和不滴流),絕緣層外采用金屬護套;
●保護層(護套):作用是增加電纜機械強度,使電纜敷設時絕緣層不受損傷,電纜護套分單護套和雙護套兩種;
電纜命名


電纜型號
●通常通信電力電纜均采用的是銅芯阻燃聚氯乙烯絕緣護套軟電纜RVVZ-600(1000):
●常用單芯電纜RVVZ-600(1000):10、16、25、35、50、70、95、120、150、185、240、300mm2。
●常用二芯電纜RVVZ-600(1000) :10、16、25、35、50、70、95、120、150、185、240mm2。
●常用三芯電纜RVVZ-600(1000):1.5、2.5、4、6、10、16、25、35、50、70、95、120、150、185、240mm2。
●常用四芯電纜RVVZ-600(1000):3*1.5+1*1、 3*2.5+1*1、 3*4+1*2.5、 3*6+1*4、 3*10+1*4、 3*16+1*6、 3*25+1*10、 3*35+1*10、 3*50+1*16、 3*70+1*25、 3*95+1*35、 3*120+1*50、 3*150+1*70、3*185+1*95、3*240+1*120mm2
●常用五芯電纜RVVZ-600(1000):3*1.5+2*1、 3*2.5+2*1、 3*4+2*2.5、 3*6+2*4、 3*10+2*4、 3*16+2*6、 3*25+2*10、 3*35+2*10、 3*50+2*16、 3*70+2*25、 3*95+2*35、 3*120+2*50、 3*150+2*70、3*185+2*95、3*240+2*120mm2。
斷路器
空氣開關型號規格
●根據電流分:
1A、2A、3A、4A、5A、6A、10A、16A、20A、25A、32A、40A、50A、63A、80A、100A等系列。
●常用的有:
6A、10A、16A、20A、32A、63A、100A等系列。
●根據極數分:
單極、雙極、3極、4極。
DNC系列小型斷路器

RT20系列高分斷能力(HRC)刀型觸頭熔斷器

低壓熔斷器的選擇

動力環境監控系統
監控系統的作用
●通信局(站)電源、空調和環境集中監控管理系統(以下簡稱監控系統)是提高通信局(站)電源系統穩定、可靠、安全供電和集中維護管理的一個重要環節。監控系統的目標是對監控范圍內的電源系統、空調系統和系統內的各個設備及機房環境進行遙信、遙測、遙控、遙調,實時監視系統和設備運行狀態,記錄和處理監控數據,及時檢測故障并通知維護人員處理,實現電源、空調的集中維護和優化管理,提高供電系統的可靠性和通信設備的安全性,達到通信局(站)少人或無人值守。同時對通信局(站)的基本環境參量(如溫濕度、水浸、門禁等)進行檢測,及時發現火災、水災和非法入侵,保衛通信機樓安全。具體內容為:對各種電源、空調、動力設備的運行狀態及機房環境參數實行集中監控。
監控對象
●動力設備:高低壓配電、通信機房的電源、整流器、穩壓器、油機、逆變器、 蓄電池組、UPS以及太陽能供電設備、風力發電設備等。

●環境參量:溫度、濕度、煙感、紅外、玻璃破碎、水淹、門磁開關、智能門禁、手動報警開關、空調以及各個局站的現場視頻等。

名詞解釋
●監控中心Supervision Center(SC):本地網或者同等管理級別的網絡管理中心。
●區域監控中心Supervision Station(SS):區域管理維護單位。
●監控單元Supervision Unit(SU):監控系統的最小子系統,由若干監控模塊和其它輔助設備組成,監控范圍一般為一個獨立的通信局(站)或大型局站內一套相對獨立的電源系統。
●監控模塊Supervision Module(SM):完成特定設備管理功能,并提供相應監控信息的設備。
監控系統三級網絡結構和接口

監控系統兩級網絡結構和接口

監控中心PSC/SC

基站現場監控單元SU

組網方式

●在監控系統中,省監控中心(PSC)與監控中心(SC)之間、監控單元(SU)與監控中心(SC)之間傳輸通信應根據實際的傳輸資源狀況,選擇穩定、可靠、合理的傳輸組網方式
單向鏈形組網
E1雙向保護環方式
IP組網
無線組網
E1單獨組網
●組網建議
對于具有E1傳輸資源的基站,若E1傳輸資源豐富并能夠組成E1傳輸環路保護的,應首選獨立E1或E1雙向保護環組網
如果條件不具備的,可選擇E1單向鏈組網。采用E1傳輸組網時,優選基于IP組網的方式
對于提供IP傳輸的基站,建議使用IP組網方式
對于邊際站等傳輸資源匱乏、又需要進行動力環境監控的基站,可以采用無線傳輸方式組網
推薦閱讀:





