【導讀】LM5036是一款高度集成化的半橋PWM控制器,集成了輔助偏置電源,為電信、數據通信、工業電源轉換器提供高功率密度解決方案。LM5036包含使用電壓模式控制實現半橋拓撲功率轉換器所需的所有功能。該器件適用于隔離式DC-DC轉換器的初級側,輸入電壓高達100V。與傳統半橋及全橋控制器相比,LM5036有著自身不可替代的優勢:
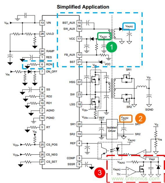
(1)、集成輔助偏置電源,為LM5036及初級側和次級側元器件供電,無需外部輔助電源,減少電路板尺寸和成本,有助于實現高功率密度和良好的熱可靠性。
(2)、增強的預偏置啟動性能可實現負載帶壓啟動時,輸出電壓的單調遞增并避免倒灌電流。
(3)、通過脈沖匹配改善了逐周期電流限制,從而在輸入電壓范圍內產生均勻的輸出電流限制水平,并且還可以防止變壓器飽和。
電流保護篇
脈沖匹配的電流限制保護機制:
恒流限制問題和解決方案:
在逐周期運行期間,當電流感測信號ISENSE達到正閾值IPOS_LIM時,激活CBC電流限制操作。控制器基本上表現為峰值電流模式控制,在CBC操作期間電壓回路打開。峰值電流模式控制的一個常見問題是當半橋拓撲的占空比大于0.25(降壓轉換器為0.5)時出現的次諧波振蕩。
經驗法則是增加補償斜坡,其斜率必須設置為通過電流檢測電阻器轉換到初級側的輸出電感器電流的下坡的至少一半。如果希望在一個開關周期后消除次諧波振蕩,則必須將斜率補償設置為輸出電感電流下行斜率的一倍。這被稱為無差拍控制。
但是,在添加斜率補償后會出現另一個問題。電流限制電平隨輸入電壓而變化,如下圖所示。由于不同輸入電壓下的斜率補償幅度不同,實際電流限制電平隨給定內部電流限制閾值的輸入電壓而變化。這樣的機制使得輸出電流限制容差較差。需要更多的設計余量,導致功率密度較差。

非恒定電流限制
LM5036通過匹配初級MOSFET的ton次數來確保穩定的CBC操作。通過VIN調節峰值電流限制閾值,以確保減小輸出電流限制隨輸入電壓的變化。所有這些功能都由三個CS引腳和相關的外部電阻設置。使用LM5036設計計算表格可以計算這些電阻的值。正電流和負電流(導致輸出電壓下降甚至損壞)都將被感測和限制。

LM5036器件開發了一種新技術-輸入電壓補償。通過在電流感測信號和斜率補償信號之上添加作為輸入電壓的函數的額外信號,可以在整個輸入電壓范圍內最小化電流限制值的變化,從而可以得到更加精準的輸出功率限制,最大化地避免輸出功率的閾值隨著輸入電壓的變化而變化。在LM5036器件中,斜率補償信號是鋸齒電流信號ISLOPE,在振蕩器頻率(開關頻率的兩倍)上從0增加到50μA(典型值)。
補償后的電流檢測信號現在可以推導為:

下圖左為LM5036逐周期電流限制的外接電路、LM5036內部實現示意電路。

右圖為電流感測信號的組成說明。可見LM5036在電流檢測上不僅檢測正向電流,還通過外接RLIM電阻及內部電流源VLIM提升電流感測的電流值,從而留出測量空間以便感測反向電流和設置反向電流閾值。同時由于引入輸入電壓VIN信號到電流感測上,使得感測電流包含輸入電壓信息。從而實現在整個電壓輸入范圍內,電流閾值保持在一個很小的范圍內。
與此同時,LM5036擁有脈沖匹配機制,在Cycle-By-Cycle運行期間保持主變壓器的磁通平衡。上下兩個主MOSFET的占空比始終保持匹配狀態,以確保變壓器伏秒積平衡,有效防止變壓器飽和。
脈沖匹配方式如下圖所示。當在第1階段達到電流限制時,LM5036內部的FLAG信號由低變高。RAMP信號在FLAG信號的上升沿被采樣,然后在高邊MOSFET相位的下一半開關周期內將保持原本采樣值并正常運行。當高側相位RAMP信號上升到采樣值以上時,高側PWM脈沖關閉,這樣最終會使得兩個相位的占空比匹配。

脈沖匹配機制
在過流保護中LM5036和傳統DC/DC控制相同都是處于脫離電壓控制而進入電流控制模式。但是電流模式中由于加入斜波補償,從而引入了輸入電壓。此時傳統的控制的電流上限會隨輸入電壓的變化而不同。但在LM5036中,由于電流檢測也檢測輸入電壓值,通過內部控制,可以有效消除輸入電壓變換帶來的影響。同時,在過流保護中,如果檢測電流達到了閾值,LM5036通過脈沖匹配可以保證上下管的開通時間的一致性,從而避免變壓器飽和的風險。
LM5306在過流保護時可以進入打嗝模式。其周期可由RES引腳上的外接電容進行配置。除了傳統的過流打嗝模式,LM5036還支持倒灌電流打嗝模式保護。當倒灌電流反復出現時,LM5036也可進入打嗝模式。打嗝重啟電容器處設置15μA電流源。
預偏置啟動篇
預偏置啟動:
在沒有完全可控的預偏置啟動情況下,次級側的SR可能過早地閉合導通以從預充電的輸出電容器吸收電流,傳遞到輸入端,這樣導致電容電壓出現下降的情況。如果此過程導致的電壓降低過大,可能會導致重新啟動負載甚至損壞電源轉換器功率級部分。從下圖中就可以看出,在沒有預偏置調節的啟動過程中輸出電壓出現電壓跌落以及過沖的情況。

沒有完全調節的預偏置啟動
而LM5036采用全新的完全穩壓預偏置啟動方案,以確保輸出電壓的單調上升及避免反向電流。這里的預偏置啟動過程主要包括初級側MOSFET和次級側SR軟啟動。
初級側FET的預偏置軟啟動(如下圖中的系統上電順序圖所示):
1、輸入電壓VIN會伴隨外部所加載電壓的上升而上升,一旦VIN>15V且VCC/REF高于其UV閾值,Fly-buck產生的次級側輔助電源VAUX2就會啟動。這里VAUX2除了提供次級側的元器件供電以外,同時作為一個使能信號參與到預偏置啟動過程中。
2、當UVLO超過1.25V且VCC/REF高于其UV閾值時,SS引腳上連接的軟啟動電容開始充電。當SS <2V時,VAUX2保持在“關閉狀態”。即VAUX2>閾值電壓TH(根據設計設置),此時會激活使輸出電壓參考VREF放電的復位電路,從而鉗制VREF值到地。這就確保了光耦合器產生0%占空比命令。當UVLO超過1.25V且VCC和REF高于相應的UV閾值時,軟啟動電容開始充電,SS引腳電壓開始上升。
3、當SS>=2V時,VAUX2電壓值進入“開通狀態”(VAUX2<TH,VAUX2的“關閉狀態”和“開通狀態”的電壓比例關系為1.4:1),輔助電源將產生導通電壓。
4、當VAUX2<TH時,VREF從被鉗制到地到被釋放,輸出電壓開始進行軟啟動過程。占空比由反饋環路控制,而不受SS電容器電壓影響(因為Vcomp<Vss)。
5、當VREF>Vo(預偏置電壓)時,Vcomp開始上升。
6、當Vcomp>1V(對應0%占空比)時,初級FET的占空比開始增加(Vo上升)。與此同時,同步整流SR軟啟動引腳SSSR電容開始充電。

次級側SR的軟啟動過程:
1、在SSSR>=1V之前,LM5036工作在SR SYNC模式,如下圖標號3的位置,此時SR與主FET保持完全同步,這樣主要作用是:1)有助于降低SR的傳導損耗;2)避免出現反向電流的風險。
2、隨著初級FET和SR脈沖寬度逐漸增加,此時Vo逐漸上升,這種逐步增加脈寬的方式有效防止由于體二極管和SR Rdson之間的電壓降的差異引起的輸出電壓干擾。
3、隨著SSSR電壓的上升,當SSSR>1V時,LM5036開始SR續流周期的軟啟動。
4、SR1和SR2在續流期間同時接通。
5、在SR續流周期結束時,在主時鐘的上升沿,SR與下一個功率傳輸周期主FET狀態相關。同相繼續保持開通,異相關斷。(如下圖所示,SR1與HSG屬于同相開通,在5號主clk上升沿處SR1保持開通狀態,SR2由于是異相因此保持關斷狀態,后半周期正好相反。)
6、在功率傳輸周期結束時,主FET和同相SR同時關閉。在軟啟動結束后,SR脈沖將與相應的主FET互補。

由于有次級側預偏置軟啟動的過程,可以有效控制次級側參考電壓斜坡上升,僅在參考電平VREF高于輸出電壓時激活SR。這樣就保證了在整個啟動過程不會出現SR吸收輸出電容能量的現象,自然也不會出現電容電壓跌落的情況。如下圖所示,在整個軟啟過程中,輸出電壓保持單調平穩上升,可有效確保系統內數字電路以正確的順序開始工作。

基于LM5036的設計
請注意,在設計帶LM5036的DC/DC轉換器時,用戶無需考慮這種預偏置啟動過程,因為這是LM5036本身完全控制的功能。
輔助電源篇
集成輔助源:
對于半橋驅動器而言在沒有外接輔助電源時,系統需要一個單獨的偏置電源和更多組件。 不能輕易調節次級側偏置電壓來控制系統軟啟動過程。因此這里就需要單獨的外接電源以及更多的組件,最終就會大大占用板級面積。

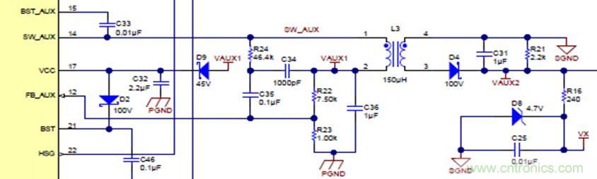
而LM5036自身集成了具有恒定導通時間控制模式(COT)控制模式的Fly-buck控制器,可以用來給LM5036及初級側和次級側器件供電。而且這里的COT控制模式中的ON time的時間長度是可以通過Pin-6的Ron來進行設置的。只需要外接RFB1 和 RFB2就可以設置VAUX1 ,VAUX2的電壓值。只需要外接一個小小的輔助源變壓器,就可以實現LM5036初級側VCC供電,次級側隔離驅動供電,隔離光耦運放等的供電(如上圖所示各部分的供電電源)。VAUX2同時參與了預偏置啟動過程,作為一個溝通初級側和次級側的使能信號,通過和放電復位電路的配合實現預偏置啟動的時序控制。可以看到VAUX2在這里完成了初級側和次級側的通信,而避免使用額外的隔離信號電路。間接減少BOM數量從而增加功率密度。此外,對于輔助變壓器的設計,完全可以通過一個簡單的工具設計計算表格去實現變壓器及相關器件的設計。應用簡單,大大節省板級面積以及綜合成本。如下圖所示,只需要外加一個小小的輔助變壓器(黃色部分)就可以輕松實現這些功能,大大提高系統功率密度。

如上圖所示,SW_AUX為Fly-buck的輸出端,L3為buck電路的輸出側電感,C36為輸出側電容,R22與R23為反饋分壓電阻,R24,C34與C35構成Type-3的紋波注入電路。在使用計算工具時,首先輸入一些輔助電源的基本信息,頻率,負載電流值,電感取值。即可計算出相應的電容選型。
對于FB電阻,可以根據Flybuck的前級及后級的電壓來計算出相應的FB電阻,如Auxiliary Feedback Circuit表格所示。

至于RCC紋波注入電路的參數選擇,計算表格中有三種不同的電路選擇,選擇TYPE-3之后,可以輸入目標的紋波電壓值以及紋波電流值,即可計算出相應的RCC阻容值。這里一般固定Cac與Rr的值,至于Cr可以根據計算值進行相應的選型。


上圖所示是基于LM5036的參考評估板的布局規則,上半部分是輸入濾波電路,半橋電路,輸出側同步整流以及輸出濾波電路。下半部分為LM5036周邊關鍵器件,輔助電源電路以及反饋回路調節電路,輔助電源利用極小的占板面積卻達到一舉多得的作用。業界中常見的200W磚塊電源通常使用1/8磚的版圖。由于LM5036的高集成度,200W功率電源現在已經可以在1/16磚模塊上即可實現,同樣的功率可以做到更小的版圖面積上。
推薦閱讀:




