【導讀】USB Type-C是一種相對較新的高功率USB外設標準,用于計算機和便攜式電子設備。USB Type-C標準推動了USB供電規范的改變,不同于長期存在的5 V USB標準,Type-C標準的總線電壓最高可達20 V,電流輸送能力最高可達5 A。連接的USB-C設備可以相互識別并協商總線電壓——從默認5 V USB輸出到幾個更高的預設電壓等級,以便在需要時實現更快的電池充電和更高的功率輸送(最高可達100 W)。
電池充電器中使用的簡單緊湊型降壓調節器和線性穩壓器,僅需要5 V、500 mA至2 A的USB供電,并未充分覆蓋全部Type-C USB電源范圍。Type-C USB電源增加的電壓范圍(5 V至20 V),需要的不僅僅是9 V至36 V(或60 V)汽車電池或其他充電電源的降壓轉換,還需要一個可調降壓-升壓轉換器,以便能夠同時對輸入至輸出電壓進行升壓和降壓。
此外,對于高功率汽車USB充電器,降壓-升壓轉換器應支持10 A或更高峰值開關電流額定值,并提供低EMI性能。將開關頻率設置在AM無線電頻帶之外并使解決方案保持小尺寸的能力是頗受追捧的特性。高壓單片轉換器(帶片上開關)不能承受如此高的峰值開關電流而不燒毀。
LT8390A 是一款獨特的2 MHz同步四開關降壓-升壓控制器。在2 MHz 開關頻率時,它可提供5 V至15 V的輸出電壓(3 A時最高45 W),以通過汽車電池為USB-C設備供電。如此高的控制器開關頻率使得解決方案尺寸很小,帶寬很高,并且AM無線電頻帶之外的EMI很低。擴頻調頻和低EMI電流檢測架構均有助于LT8390A應用通過CISPR 25 Class 5級EMI標準的嚴格考驗。
高功率密度轉換:尺寸(和功率)、效率、熱量
在汽車或便攜式電子設備環境中工作的電壓調節器系統的設計,受到電路的空間需求以及工作時產生的熱量的限制。在給定設計約束條件下工作時,以上兩個因素決定了可實現功率水平的上限。
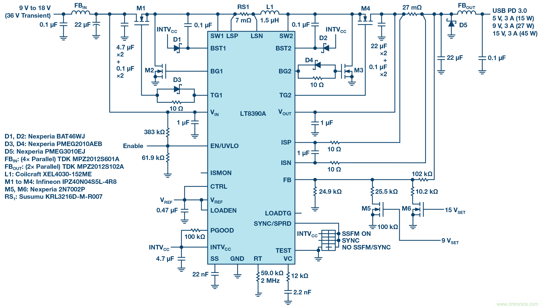
提高設計的開關頻率允許使用較小的電感,而這常常是寬輸入電壓四開關降壓-升壓穩壓器設計中尺寸最大的元件。與150 kHz或400 kHz設計相比,LT8390A的2 MHz開關頻率能力支持使用尺寸小得多的電感。圖1顯示了一個完整設計。除了較小的電感外,該解決方案僅使用陶瓷型輸出電容,無需使用體積較大的電解電容。該設計所需的全部元器件(包括IC)都包含在一個1平方英寸的小型電路板上,如圖1所示。

圖1. 1平方英寸大小的高效率、低EMI USB Type-C電源解決方案。
圖2顯示了一個采用符合AEC標準的元器件的45 W LT8390A解決方案。該設計相比環境溫度的最高溫升為65°C,如圖3所示。盡管解決方案尺寸很小,但LT8390A系統在提供45 W輸出時的峰值效率可達94%;在全輸入范圍內,對于所產生的每個輸出電壓,效率偏差小于10%,如圖4中的圖表所示。

圖2. 這款LT8390A穩壓器解決方案采用符合AEC標準的MOSFET、磁性元件和電容,提供最高3 A電流和可選的5 V、9 V或15 V低EMI輸出。

圖3. 在產生45 W輸出功率的同時,該小型電路的最大溫升僅比環境溫度高65°C。

圖4. 利用汽車SLA電池供電時,對于全輸出電壓,LT8390A穩壓器系統保持94%至84%的效率。
適合汽車應用的低EMI
LT8390A具有多種獨特的降低EMI的特性,可實現高功率轉換和低噪聲性能,從而簡化其在汽車系統中的實施。LT8390A與其他四開關控制器之間的顯著差異在于電感電流檢測電阻的位置。大多數四開關降壓-升壓控制器往往使用接地基準電流檢測方案來獲得開關電流信息,而LT8390A將其電流檢測電阻與電感串聯。通過將檢測電阻與電感串聯,便可有效地將電阻從降壓和升壓熱環路中移除,從而縮小環路尺寸并改善EMI性能。
除了電感檢測電阻位置的架構優勢外,LT8390A還內置擴頻調頻功能以進一步降低控制器產生的EMI。此外,降壓和升壓功率開關的邊沿速率僅使用幾個分立元件來控制,以減緩MOSFET的導通,確保在降低功率開關的高頻EMI與溫升之間達成適當的平衡。憑借這些降低EMI的特性,滿足CISPR 25標準所需的唯一濾波器由輸入和輸出上的小型鐵氧體濾波器提供,而不是大型鐵氧體外殼和粗笨的LC濾波器。圖1所示的解決方案采用符合AEC-Q100標準的元器件設計。
輸出電壓的無縫轉換
LT8390A的輸出電壓可以在不關閉轉換器的情況下進行調整,方法是使用邏輯電平信號來驅動MOSFET,從而調節輸出端的電阻分壓器以改變設定電壓。帶GPIO引腳的USB PD源控制器可與LT8390A系統配合使用,為主機和USB連接設備之間的協商過程提供便利,并設置所需的總線電壓。
圖5顯示了LT8390A系統輸出從一個輸出電壓非常平穩地轉換到另一個輸出電壓。當從12 V輸入電源供電時,從數字控制信號的上升沿開始測量,每次轉換到更高輸出電壓最多需要150μs就能穩定。在輸出電壓改變期間,降壓-升壓控制器經歷降壓、升壓和降壓-升壓操作之間的模式轉換,具體取決于輸入與輸出電壓的關系。這些模式轉換以受控方式執行,防止輸出電壓過度過沖或下降。

圖5. LT8390A系統輸出在5 V、9 V和15 V輸出之間平穩轉換,同時向輸出端連續輸送功率。
擴展到45 W以上
要將輸出功率水平提高到45 W以上,需要以較低開關頻率工作,以便降低開關損耗,否則這種功率水平可能會給MOSFET帶來熱應力。作為LT8390A的替代產品,LT8390的工作頻率介于150 kHz和600 kHz之間,具有與LT8390A相同的特性組合,可實現低EMI、高功率降壓-升壓設計。采用較大電感和輸出電容的400 kHz LT8390系統,可輕松利用汽車電池輸入實現100 W的輸出功率,溫升在可接受范圍內。圖6顯示了各種電池供電輸入下LT8390A和LT8390產品線的功率能力。

圖6. LT8390A和LT8390涵蓋了USB供電的各種輸出功率等級。
結論
針對為連接設備供電的穩壓器的新USB標準,支持通過增加穩壓器可提供的輸出電壓范圍和電流輸送來實現更高的功率傳輸。便攜式和汽車電池供電的USB-C充電器設備需要一種寬VIN/VOUT降壓-升壓穩壓器,以便輸送高于或低于輸入電壓的總線電壓。2 MHz開關頻率使LT8390A可以提供最高45 W的輸出功率,解決方案尺寸很小。對于超過45 W的功率水平,可以使用LT8390,不過解決方案尺寸會略微增大,開關頻率會降低。
推薦閱讀:



