【導讀】拾音器是用來采集現場聲音的一個配件,一種靠接收聲音震動,將聲音放大的電聲學儀器。拾音器通常是3根線或者是接線柱,無外乎是電源正極,音頻正極和公共地。后端的配套設備通常是硬盤錄像機(DVR)或者錄音設備。拾音器單獨供電。剩下2根線是音頻輸出,與后端的錄音設備的音頻輸入對接即可。
盡量有RVVP音頻屏蔽線,強烈不推薦用網線,另外供電的電源要用穩壓電源(變壓器),就是有銅線圈的,拿在手上很重的那種。盡量不要用開關電源。否則可能大大影響采音品質。

一種監控拾音器電路的分析與制作
監控拾音器的主要作用是將現場的聲音信號轉換為電信號傳輸給放大器放大。它是聲音監控系統中的最前端的設備,它的好壞會直接影響到整個監控系統的聲音質量。下面介紹在工程實踐中應用廣泛的一種簡單實用的監控拾音電路。該電路的結構不同于一般的放大電路,該電路通過結構上的設計,降低了拾音器對后級負載之間連線長短、連線上的分布電容大小以及負載輸入阻抗對拾音器質量的影響。通過精心設計使得該電路具有具有噪聲小、音質好、功耗低、穩定性好等優點。
一、電路的結構與工作愿理
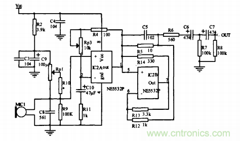
整個電路由電源電路和主電路構成,主電路由話筒輸入電路、電壓放大電路、電流放大電路和濾波電路幾部分組成。
電源電路為主電路部分提供“潔凈”的工作電源。電路中采用了三端集成穩壓器78L09對輸入的電源電壓進行穩壓,cl 、c2對電源進行濾波。LEDl和Rl 構成電源指示電路。該電路中VDI 的加入具有電源反極性保護功能。
監控拾音器的主電路的作用是利用話筒將聲音信號進行拾取,放大到一定的幅度輸出,以便通過線路傳輸到音頻監控系統中進一步放大處理。該電路由駐極體話筒MI CI和偏置元件R2、c3、C9、Rpl 、RI O、R9和c8構成話筒輸入電路,運算放大器IC2A與外圍元件Rp3、R4、C10、R11構成電壓放大電路,IC2B與其外圍元件R12、R13、R14、R5、R6、C5構成電流驅動電路,R6、c6、R7、c 7、R8構成濾波輸出電路。主電路中c4放在電路電源引腳附近可以使交流噪聲短路去耦,進一步降低了電源的紋波。
在內置話筒的監聽拾音器設計中需要仔細考慮的是話筒偏置電路:通常采用的駐極體話筒的偏置電壓是直接從電源向話筒提供偏壓的,在這種情況下,偏置電壓在到達話筒的線路上拾取到噪聲和電源中的噪聲會直接耦合到話筒的輸出信號中,從而使輸出的噪音加大。本電路的話筒偏置是采用了由R2與c 3、c 9構成R- c濾波器來衰減偏置電壓帶來的噪聲,并將話筒靠近放大電路輸入端安裝來減少噪音的影響。Rpl ,RIO,R9為駐極體話筒提供偏置電壓。通過調節Rpl 使駐極體話筒得到所需要2~3v的偏置電壓,該偏壓的大小也調整了電路的靈敏度。該電路中實現放大作用的主要是由運放IC2構成放大電路來完成的。該電路與日本松下子公司Te chni cs的專利技術從類音頻放大電路以及奧布里.桑德曼(Aubr e y Sa ndma n) 博士設計并命名的S類放大電路原理相似,它們的共同特點是電路由電壓放大器和電流放大器構成,兩個放大器之間通過電橋耦合。
本電路與S類放大器的結構形式完全相同,只是在參數上作了微調。采用這種電路結構和參數可以使電壓控制放大器工作在等效于無負載的狀態,這樣即使接很霞的負載,哪怕是電壓與電流波形不相同的復合動態阻抗,放大器仍然能輸出最佳的特性,也就是說此等效無負載特性與實際負載的種類和大小無關,這樣就可以實現消除拾音器與后級負載之間連線長短,連線上的分布電容大小,以及負載輸入阻抗對拾音質量的影響。從主電路上看,該放大電路中IC2A與外圍器件構成了一個帶負載能力非常有限的甲婁電壓放大器,后接的 IC2B與其外圍器件構成的乙類電流放大器。
IC2A與IC2B之間通過由R12、 R13、R14、R5構成的惠斯通電橋進行耦合。該電路中IC2A構成釣電壓放大器采用了同相輸入的形式,對話筒而言相當于一個“較輕”的負載,這樣對話筒的影響較小,該級的電壓放大倍 由式?R4+Rp3、決定。電 Ll 十一J 足1 l 路中I C2B構成的電流放大器只是R14的參 上和s 類放大電路不一致,其放大能力采用與s類放大電路類似。s放大電路參數的選擇使電橋處于平衡狀態,即:R12XRl 4=R13XR5;而本電路中參數的選擇,電橋并不處于平衡狀態。
通過仿真分析可以結論:
(I )使R14阻值增大會提高電路的頻率相應特性,但不平衡時會使電流放大能力下降,在設計電路的時候應考慮選擇合適的電阻??紤]到由于監聽電路的輸出不需要較大的功率。所以該電路輸出功率不大的缺點就不成為重要問題了。
(2)在電路電橋平衡和不平衡時的電壓放大器的輸出電流很小且沒有太大的變化,所以該電路仍具有該類電路的特性。
監控拾音器的輸出加入了由c6、R7、c 7、R8構成兩級Rc高通濾波器,濾除信號中的高頻成分,同時電容又起了隔直的作用,使電路達到了較好的性能。
二、元件的選擇與舅作該電路在元件的選擇豐要注意以下幾點:
(I )電阻應選用金屬膜電阻以減少噪聲。特別是電橋部分的電阻應盡可能根據實際實用的情況進行微調阻值。
(2)運放現在市面上能買到的5532品種很多,一定要選用正宗的美國SIG公司的NE5532。
(3)駐極體話筒是很重要元件之一,一定要選用名牌產品,選擇靈敏度高、指向性好的駐極體話筒是電路成功的關鍵。使用時還要注意極性和接法,否則監控范圍小,距離小,聲音很小或者雜音大。本制作采用雙面印制電路板,大面積接地設計,只要按照圖紙上的元件安裝檢查無誤后,通電就町以工作,需要調整的是Rpl 和Rp3,調整電路的靈敏度使得到的信號的質量合適,不要將靈敏度調得太高,否則會有雜音和叫音干擾.





