【導讀】電池是便攜式系統應用的典型電源,如今基于微控制器的便攜式系統并不罕見。各種微控制器在低電源電壓下運行,例如 1.8V。因此,您可以使用兩節 AA 或 AAA 電池為電路供電。然而,如果電路需要更高的電壓——例如,LCD 的 LED 背光需要大約 7.5V 的直流電壓——你必須使用合適的 dc/dc 轉換器將電源電壓從 3V 提升到所需的電壓。
電池是便攜式系統應用的典型電源,如今基于微控制器的便攜式系統并不罕見。各種微控制器在低電源電壓下運行,例如 1.8V。因此,您可以使用兩節 AA 或 AAA 電池為電路供電。然而,如果電路需要更高的電壓——例如,LCD 的 LED 背光需要大約 7.5V 的直流電壓——你必須使用合適的 dc/dc 轉換器將電源電壓從 3V 提升到所需的電壓。但是,您也可以使用微控制器在一些額外的分立元件的幫助下開發合適的直流/直流升壓電壓轉換器(參考文獻 1 )。

圖 1 升壓開關穩壓器中的輸出電壓高于輸入電壓。升壓開關穩壓器以 CCM(連續導通模式)或 DCM(斷續導通模式)運行。
該設計理念展示了如何僅使用一個微型八引腳微控制器和一些分立元件來創建一個而不是兩個 DC/DC 轉換器。該設計具有可擴展性,您只需更改微控制器的控制軟件即可使其適應各種輸出電壓要求。您甚至可以對微控制器進行編程以生成任何所需的輸出電壓啟動速率。圖 1 顯示了升壓開關穩壓器的基本拓撲結構。這種穩壓器的輸出電壓高于輸入電壓。升壓開關穩壓器以 CCM(連續導通模式)或 DCM(斷續導通模式)運行。為 DCM 操作設置電路更容易(參考文獻 2). 這個名字于DCM中每個PWM周期內電感電流下降到0A一段時間;在 CCM 中,電感器電流永遠不會為 0A。在 PWM 輸出的高電平周期結束時(當開關打開時)流過電感的電流為:
(1)
其中 V DC 是輸入電壓,D 是占空比,T 是總周期時間,L 是電感器的電感量。通過二極管的電流在時間 T R內下降到零。
(2)
負載電流是平均二極管電流,
(3)
從等式 1 和等式 2 簡化為:
(4)
輸出電壓 V OUT為:
(5)
決定紋波電壓的輸出電容值為:
(6)
其中dV/dt表示PWM信號周期內輸出電壓的壓降,I為負載電流,C為所需的輸出電容。
PWM波的總周期為T,是一個系統常數。D是PWM波的占空比,T R 是二極管導通的時間。在 T R結束時,二極管電流降至 0A。 DCM的波周期為T>D×T+T R。PWM 周期 T 和 (D×T+T R ) 之差就是死區時間。
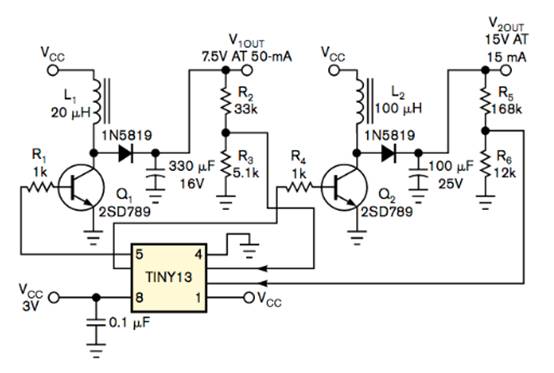
操作電感器的開關通常是 BJT(雙極結晶體管)或 MOSFET。MOSFET 是,因為它能夠處理大電流、更高的效率和更高的開關速度。然而,在低電壓下,很難找到具有足夠低的柵極到源極閾值電壓的合適 MOSFET,而且可能很昂貴。因此,此設計使用 BJT(圖 2 )。

圖 2 Atmel Tiny13 AVR 微控制器使用其內部 ADC 和 PWM 調節兩個升壓直流/直流轉換器輸出。
微控制器提供 10 kHz 到 200 kHz 以上的 PWM 頻率。高 PWM 頻率是可取的,因為它會導致較低的電感值,這轉化為一個小電感。Atmel的 Tiny13 AVR 微控制器具有“快速”PWM 模式,頻率約為 37.5 kHz,分辨率為 8 位。更高的 PWM 分辨率提供了更緊密地跟蹤所需輸出電壓的能力。 對于 20μH 電感器,公式 1中的電感器電流為 0.81A。開關電感的晶體管的集電極電流應大于該值。2SD789 NPN 晶體管具有 1A 的集電極電流限制,因此適用于此 dc/dc 轉換器。這些值可實現的負載電流,來自公式 4, 為 54 mA,因此滿足 7.5V 輸出電壓所需的負載電流要求。
Tiny13 微控制器擁有兩個高速 PWM 通道和四個 10 位 ADC 通道。另一個 PWM 通道和一個 ADC 通道創建第二個 DC/DC 轉換器,輸出電壓為 15V,負載電流為 15mA。該轉換器的電感值為 100 μH。要計算輸出電容值,請使用公式 6。對于 5 mV 紋波,7.5 V 輸出電壓的電容器值為 270 μF,因為輸出電流為 50 mA,PWM 時間周期為 27 μsec,因此該電路使用接近的較大值 330 μF。同樣,對于 15V 輸出電壓,所需的電容器值為 81μF,因此設計使用 100μF 電容器。
微控制器的程序是用 C 語言編寫的,并使用開源AVR GCC 編譯器。AVR Tiny13 微控制器在沒有內部時鐘分頻器的情況下以 9.6 MHz 的內部時鐘頻率運行,因此 PWM 頻率為 9.6 MHz/256=37.5 kHz。內部參考電壓為 1.1V。主程序在中斷子程序中交替讀取兩個監控輸出電壓的 ADC 通道。主程序執行無限循環,通過讀取 ADC 值并相應地調整 PWM 值來監控輸出電壓。
免責聲明:本文為轉載文章,轉載此文目的在于傳遞更多信息,版權歸原作者所有。本文所用視頻、圖片、文字如涉及作品版權問題,請聯系小編進行處理。
推薦閱讀:





