【導讀】本設計實例使用光學電腦鼠標中的傳感器測量圓盤的旋轉,其中的圓盤可以通過機械方式連接到任何一種旋轉裝置。通過沿著圓盤半徑改變傳感器位置,該方案可以調整每次旋轉的脈沖。
鼠標芯片的CMOS光學傳感器可提供非機械式跟蹤引擎。在該芯片內部可完成圖像的捕獲、數字化和數字處理。就拿簡單且低成本的OM02來說,該傳感器通過采集表面圖像幀來測量位置,并通過數學運算判定運動方向和距離。該傳感器安裝聚苯乙烯光學封裝中,設計用來與高亮度LED一起使用。它有一個完整且緊湊的跟蹤引擎;沒有活動部件,也不要求精密的光學對準。OM02可以為X和Y方向運動產生正交輸出信號。分辨率約為0.0025英寸,運動速度最高為每秒16英寸。
該芯片產生的正交X方向輸出信號模擬了普通編碼器的輸出。X和Y信號都可以用于2D系統。OM02以最高約25kHz的頻率產生X1和X2正交信號。圖1顯示了正向X運動(向右方向)的時序圖。這種正交輸出在需要時還可以用于直流步進電機控制。

圖1:正交輸出波形(+X運動)示例。
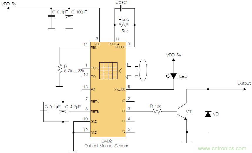
根據IC數據手冊的說明,可以使用內部振蕩器,此時可以不用電容COSC(圖2)。電阻ROSC定義了幀速率:它的值越小,對應的速率就越高。

圖2:用OM02傳感器實現圓盤旋轉測量。
將X1和X2輸出連接到XOR門可以使數據速率翻倍,不過會丟失方向信息。
物理實現
要想得到良好的表面圖案光學識別效果,檢測圓盤或其他表面必須具有一定的紋理、圖案、劃痕或刷面處理(圖3)。

圖3:旋轉檢測物理原理。
圖4所示結構已被成功地運用到組裝線、傳輸帶、標簽張貼設備、移動物體上打印等應用中提供同步運動。生產的100多個產品在經過多年運行后仍工作良好。

圖4:已被成功地運用到生產的結構。
市場上還有其他一些傳感器IC ,它們可以處理不同的光源, 并且有不同的輸出、速度等指標。比如PAN3101 CMOS光學鼠標傳感器使用SPI,PAN101BCMOS光學導航傳感器同時具有SPI和正交輸出。
SPI接口的原理圖例子
采用SPI接口(或多使用一個IC的USB接口)的傳感器不允許單獨跟蹤每個脈沖,因為它們發送的是數據包(圖5)。對于硬實時應用來說,最好選用提供正交輸出的傳感器。
用無線電腦鼠標搭建編碼器將是非常令人感興趣的事,而使用數顯卡尺中的傳感器也許令人更感興趣,因為其中的大多數傳感器有I2C接口。

圖5:SPI接口的原理圖示例。
推薦閱讀:




