【導讀】本文只要講述了使用電化學傳感器的單電源、低功耗、電池供電、便攜式氣體探測器。對于檢測有毒氣體,傳感器具備獨特優勢。多數氣體都是基于特定的氣體,但是本文設計的探測器更能分辨多種氣體濃度。
電路功能與優勢
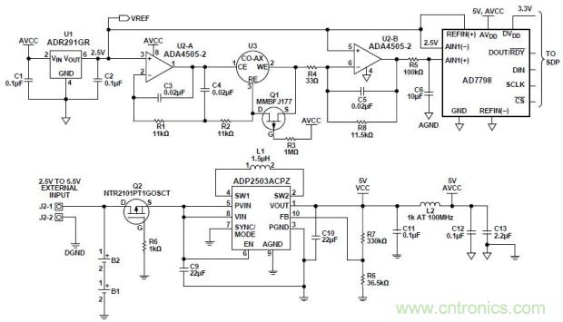
圖1所示電路是使用電化學傳感器的單電源、低功耗、電池供電、便攜式氣體探測器。本示例中使用AlphasenseCO-AX一氧化碳傳感器。
對于檢測或測量多種有毒氣體濃度的儀器,電化學傳感器能夠提供多項優勢。大多數傳感器都是針對特定氣體而設計,可用分辨率小于氣體濃度的百萬分之一(ppm),所需工作電流極小,非常適合便攜式電池供電的儀器。圖1所示電路使用雙通道微功耗放大器ADA4505-2,該器件在室溫下的最大輸入偏置電流為2 pA,每個放大器的功耗僅為10 μA。此外,ADR291精密、低噪聲、微功耗基準電壓源的功耗僅為12 μA,可建立2.5 V共模偽地基準電壓。

圖1. 低功耗氣體探測器電路
ADP2503高效率、降壓/升壓調節器支持兩節AAA電池的單電源供電,在節能模式下的功耗僅為38 μA。
圖1所示電路(不包括AD7798 ADC)的總功耗在正常條件下(未探測到氣體)約為110 μA,在最差條件下(探測到2000 ppmCO)約為460 μA。AD7798工作時的功耗約為180 μA(G = 1,緩沖模式),節能模式下僅為1 μA。
由于電路功耗極低,兩節AAA電池便可提供合適的電源。當連接到ADC和微控制器或者內置ADC的微控制器時,電池壽命可從6個月以上到一年以上不等。
電路描述
圖2顯示電化學傳感器測量電路的原理示意圖。電化學傳感器的工作原理是允許氣體通過薄膜擴散到傳感器內,并與工作電極(WE)相互作用。傳感器參考電極(RE)提供反饋,以便通過改變反電極(CE)上的電壓保持WE引腳的恒定電位。WE引腳上的電流方向取決于發生的反應是氧化還是還原。在一氧化碳情況下發生的是氧化;因此,電流會流入工作電極,這要求反電極相對于工作電極處于負電壓(通常為300 mV至400 mV)。驅動CE引腳的運算放大器相對于VREF應具有±1 V的輸出電壓范圍,以便為不同類型的傳感器提供充足裕量。

圖2. 簡化電化學傳感器電路
流入WE引腳的電流對于每ppm氣體濃度低于100 nA;因此將此電流轉換為輸出電壓需要具有極低輸入偏置電流的跨阻放大器。ADA4505-2運算放大器在室溫下具有最大輸入偏置電流為2 pA的CMOS輸入,因此很適合這種應用。
2.5 V ADR291為電路建立偽地基準電壓,因此支持單電源供電同時消耗極低的靜態電流。
放大器U2-A從CE引腳吸取足夠的電流,以便在傳感器的WE和RE引腳間保持0 V電位。RE引腳連接到U2-A的反相輸入;因此其中無電流流動。這意味著電流從WE引腳流出,隨氣體濃度呈現線性變化。跨阻放大器U2-B將傳感器電流轉換為與氣體濃度成正比的電壓。
此電路筆記選擇的傳感器是Alphasense CO-AX一氧化碳傳感器。表1顯示與此常見類型的一氧化碳傳感器相關的典型規格。
[page]
警告:一氧化碳是有毒氣體,一旦濃度高于250 ppm便有危險;測試本電路時應格外小心。

其中IWE是流入WE引腳的電流,RF是跨阻反饋電阻(圖1中顯示為R8)。
CO-AX傳感器的最大響應是100 nA/ppm,其最大輸入范圍為2000 ppm的一氧化碳。因此,最大輸出電流為200 μA,最大輸出電壓由跨阻電阻決定,如公式2所示。

使用5 V電源為電路供電可在跨阻放大器U2-B的輸出端產生2.5 V的可用范圍。為跨阻反饋電阻選擇11.5 kΩ電阻可提供4.8 V的最大輸出電壓,從而提供大約8%的超量程能力。
傳感器使用65 nA/ppm的典型響應時,公式3顯示與一氧化碳的ppm有函數關系的電路輸出電壓。

電阻R4將噪聲增益保持在合理水平。選擇此電阻的值需權衡兩個因素決定:噪聲增益的幅度和暴露于高濃度氣體時傳感器的建立時間誤差。對于本例,R4 = 33 Ω,由此可計算噪聲增益等于349,如公式4所示。

跨阻放大器的輸入噪聲在輸出端表現為由噪聲增益放大。對于本電路,我們僅關注低頻噪聲,因為傳感器工作頻率極低。ADA4505-2的0.1 Hz至10 Hz輸入電壓噪聲為2.95 μVp-p;因此,輸出端噪聲為1.03 mV p-p,如公式5所示。
由于這是極低頻1/f噪聲,所以很難濾除。然而,傳感器響應也極低;因此可以利用這一點,使用截止頻





