【導讀】精密有源全波整流器是一種經典的模擬應用。這一主題有許多不同的實現方法,每種方法都有自己的所謂優勢。但是,(幾乎)所有有源全波整流器設計都需要一個電路元件,那就是帶有匹配電阻的反相器,以將其增益設置為精確的-1.0。在這種拓撲中,整流的對稱性依賴于電阻所匹配的精度,并且不可能比其更好。例如,圖1是一個眾所周知的(真正的經典!)設計,其中運算放大器U1b充當反相器,R1和R2充當其匹配的增益設置電阻。除非R1=R2,否則負Vin偏移時整流器輸出不大可能等于正Vin偏移的輸出。
精密有源全波整流器是一種經典的模擬應用。這一主題有許多不同的實現方法,每種方法都有自己的所謂優勢。但是,(幾乎)所有有源全波整流器設計都需要一個電路元件,那就是帶有匹配電阻的反相器,以將其增益設置為精確的-1.0。在這種拓撲中,整流的對稱性依賴于電阻所匹配的精度,并且不可能比其更好。例如,圖1是一個眾所周知的(真正的經典!)設計,其中運算放大器U1b充當反相器,R1和R2充當其匹配的增益設置電阻。除非R1=R2,否則負Vin偏移時整流器輸出不大可能等于正Vin偏移的輸出。
圖1:傳統精密整流器設計,其中R1和R2是所匹配的對稱電阻。
對于正Vin輸入,D1關閉且D2導通,為電路建立不受電阻值影響的非反相單位增益:Vout/Vin=+1。
對于負輸入,僅當R2=R1時,D1導通,D2關閉,U1b變為反相器,增益Vout/Vin=–R2/R1=-1。否則,不會產生整流對稱性差的問題。
圖2顯示了另一種(不太常規的)設計。但無論是否非常規,這里Q2和Q3充當反相器,匹配的增益對稱電阻R1和R2的運行方式與圖1中一樣。
圖2:采用分立電路反相器的非傳統整流器仍然使用對稱設置的電阻器:R1和R2。
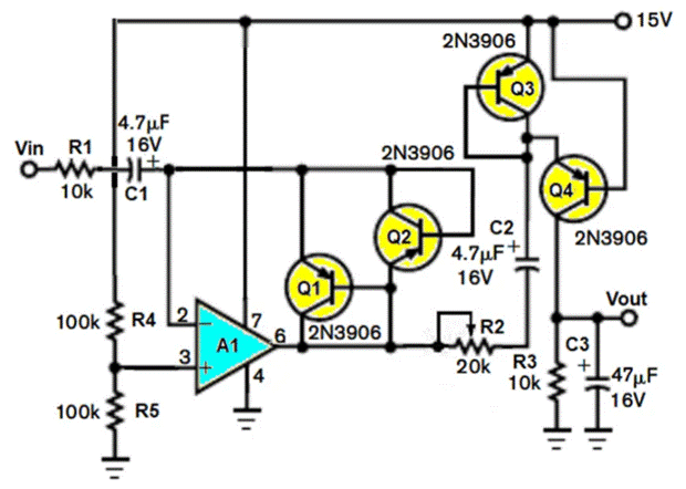
但現在,為了打破這種千篇一律,讓我們來看看圖3。請注意,它沒有匹配電阻器。下面是這個整流器的工作原理。
圖3:沒有匹配對稱電阻的非常規精密整流器設計。
Q1和Q2提供簡單的交叉補償,以抵消Q3和Q4的Vbe下降。因此,負Vin偏移由A1反相,并由Q4輸出到濾波器R3C3。同時,正Vin偏移使Q3導通,累積的電荷以電壓形式存儲在C2上,該電壓被添加到隨后的相反極性半周期中,Q3和Q4充當簡單的全波電荷泵。最終結果是:
Vout = Avg(Abs(Vin)) R3 / R2 / R1
因此,只要晶體管Vbe匹配得當,就具有精確的整流對稱性。
(原文刊登于EDN美國版,參考鏈接:Peculiar precision full-wave rectifier needs no matched resistors,由Ricardo Xie編譯)
免責聲明:本文為轉載文章,轉載此文目的在于傳遞更多信息,版權歸原作者所有。本文所用視頻、圖片、文字如涉及作品版權問題,請聯系小編進行處理。
推薦閱讀:





