【導讀】曾有人問,是否可以用下面的公式計算電機驅動器IC的功耗。乍一看貌似沒問題,但實際上是不正確的。“IC電路電流×電源電壓”雖然不錯,但“流過電機的電流×電源電壓”中卻含有電機的功耗,因此,正確的做法是應先求出電機驅動器IC的輸出功耗,再加上IC電路的功耗。
本文將探討電機驅動器IC的功耗。
曾有人問,是否可以用下面的公式計算電機驅動器IC的功耗。
(IC電路電流+流過電機的電流)×電源電壓
乍一看貌似沒問題,但實際上是不正確的。“IC電路電流×電源電壓”雖然不錯,但“流過電機的電流×電源電壓”中卻含有電機的功耗,因此,正確的做法是應先求出電機驅動器IC的輸出功耗,再加上IC電路的功耗。
輸出功耗通過“損耗電壓×輸出電流”來計算。后續會介紹在電機驅動器IC輸出段的H橋電路中的計算方法,在這里為了便于理解,給出了線性穩壓器IC的功耗計算公式作為簡單示例。
線性穩壓器IC的功耗=自身功耗(Vin×Iin)+輸入輸出電壓差(Vin-Vout)×輸出電流(IO)
在該公式中,Iin是技術規格書中被稱為“Icc”或“Iq”等的電流,是從Vin引腳流到IC內部的輸出穩壓控制電路并被消耗的電流。下一項“輸入輸出電壓差×輸出電流”是輸出損耗(消耗)功率。
例如,在運算放大器IC的輸出電流未達到毫安級別的情況下,即使通過“電源電壓×電源電流”來計算,也不會對其誤差產生很大的影響,但對于電源IC或電機驅動器IC這類需要供應較大輸出電流的IC來說,如果按照“電源電壓×輸出電流”來計算,則會產生很大誤差。
這樣的說明雖然貌似有些繞彎,但是電機驅動器IC的功耗計算也是相同的思路。
有刷電機驅動器的功耗計算方法
下面將以有刷電機驅動器IC為例來說明功耗計算公式。有刷電機驅動器IC的典型驅動方法包括恒壓驅動和PWM驅動,因此先來介紹恒壓驅動。
①恒壓驅動時的功耗計算
恒壓驅動的情況下,有刷電機驅動器IC的功耗Pc基本上可以通過以下公式求得:
Pc=小信號部電路電流×電源電壓+流過電機的電流×(高邊輸出間的電壓+低邊輸出間的電壓)
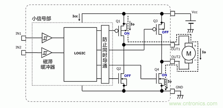
下圖是表示功耗發生在哪部分以及功耗的產生機制示意圖。

標為“小信號部”的部分是有刷電機驅動器IC的控制電路,設這部分的電路電流為Icc、電源電壓為Vcc、流過電機的電流為IO。此外,Q1~Q4的MOSFET在輸出段的H橋電路中。
小信號部電路的功耗可以簡單地通過Icc×Vcc來計算。
H橋部分是高邊Q1和低邊Q4導通,IO從Vcc經由Q1流向電機,并經由Q4流向GND。需要求此時的H橋的功耗(損耗)。MOSFET的導通狀態可以等效地視為電阻器,其阻值為MOSFET的導通電阻Ron。假設高邊Q1的導通電阻為RonH、低邊Q4的導通電阻為RonL,則各輸出之間的電壓可用以下公式來表示。
高邊輸出間的電壓VH=IO×RonH
低邊輸出間的電壓VL=IO×RonL
由此,即可通過以下公式來計算功耗Pc。
Pc=Icc×Vcc+Io×(VH+VL)=Icc×Vcc+IO2×(RonH+RonL)
雖然測量實際VH和VL的方法很實用,但是由于MOSFET的Ron已在技術規格書中給出,因此使用最大值來計算即可預估最差的情況。
未完待續
免責聲明:本文為轉載文章,轉載此文目的在于傳遞更多信息,版權歸原作者所有。本文所用視頻、圖片、文字如涉及作品版權問題,請聯系小編進行處理。
推薦閱讀:



