【導讀】最近遇見一個棘手的問題:ST的開關電源芯片炸裂問題損壞板上的D2正常,如果是因為電流過大導致損壞,為什么D2沒有被擊穿?這與我們做的破壞性試驗不相符啊?還有其他什么原因導致芯片炸裂?
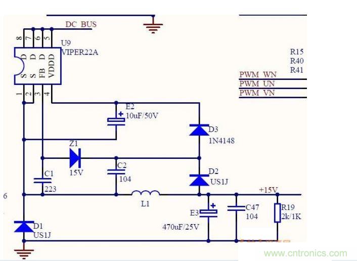
最近我們公司的洗衣機控制板電源部分在客戶運行中出現開關電源芯片炸裂的現象,先將原理圖截圖如下:

客戶反饋回來的板子參數測量如下:
1、D3塑封殼可見內部金屬部分;萬用表二極管檔測量正反方向均為無窮大;
2、D2 外觀完好,二極管檔測試正常,正向:0.479,反向:無窮大;
3、D1 外觀完好,二極管檔測試如下:正向:0.476,反向:無窮大;對比正常板(未拆元件在板上測量)正向:0.414,反向:0.742;
4、L1電感設計參數:1.5mH ,實際測量418mH,顯然已經開路。
我們做了破壞性試驗想找到芯片炸裂原因,發現短接二極管D2,芯片炸裂,與客戶退回來的損壞板炸裂一樣,我有疑問,損壞板上的D2正常,如果是因為電流過大導致損壞,為什么D2沒有被擊穿?這與我們做的破壞性試驗不相符啊?還有其他什么原因導致芯片炸裂?
此芯片有過溫保護,短接Z1后出現過溫保護;
請各位幫忙分析一下,此電路元件選型需要改進嗎?





