【導讀】本文介紹的是采用高穩定性隔離誤差放大器的反激式電源設計方案。這款解決方案可以適應于較高直流輸入電壓產生較低輸出電壓的隔離電源應用場合,具有效率高、尺寸小等優勢。
電路功能與優勢
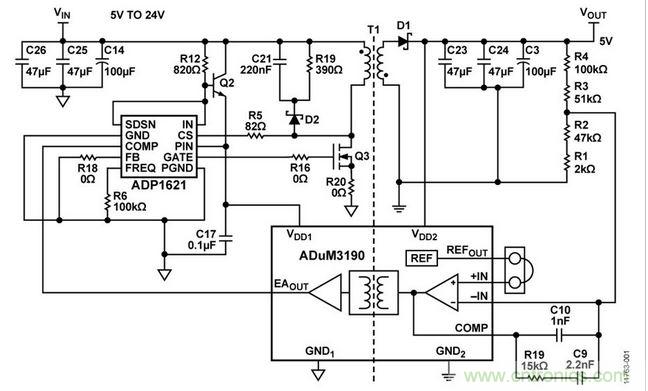
圖1所示電路是一種隔離式反激電源,采用線性隔離誤差放大器提供從副邊到原邊的反饋信號。 基于光耦合器的解決方案的傳遞函數是非線性的,隨時間和溫度而變化;隔離放大器則不同,其傳遞函數是線性的,非常穩定,而且當跨越隔離柵傳輸反饋信號時,失調和增益誤差極小。
整個電路采用5 V至24 V電源供電,因而可以配合標準工業和汽車電源使用。采用5 V輸入和5 V輸出配置時,該電路的輸出能力高達1 A。
這款解決方案可以適應于較高直流輸入電壓產生較低輸出電壓的隔離電源應用場合,具有效率高、尺寸小等優勢。包括10 W至20 W電信和服務器電源,對于此類電源,效率和印刷電路板(PCB)密度很重要,而且常常使用-48 V電源作為輸入。

圖1. 反激式電源電路原理示意圖
電路描述
所用隔離放大器為ADuM3190,其內置一個1.225 V基準電壓源和一個單位增益帶寬積為10 MHz的誤差放大器。 完整的模擬反饋環路還包括外部阻性分壓器(R1、R2、R3和R4)及補償網絡(R9、C9和C10)。
ADuM3190兩端的輸入電源范圍均為3.0 V至20 V,內部低壓差穩壓器為基準電壓源、誤差放大器和模擬隔離器提供穩定的電源。
ADuM3190與分布式電源開放標準聯盟(DOSA)的輸出電壓調整方法兼容。
ADP1621為反激電源提供脈寬調制(PWM)控制。利用外加NPN晶體管(Q2),內部5.5 V分流穩壓器提供高輸入電源電壓的能力。ADP1621工作在電流模式下,且能進行無損電流檢測,從而提供出色的線路和負載瞬態響應。
設置輸出電壓
輸出電壓通過一個分壓器設置,該分壓器位將VOUT 分壓后送入ADuM3190的-IN引腳。系統的輸出電壓由電阻分壓比設置。通過使用ADuM3190的內置基準電壓源,-IN引腳的調節電壓為1.225 V。

對于5 V輸出配置,電阻分壓器值為:R1 = 2 kΩ,R2 = 47 kΩ,R3 = 51 kΩ,R4 = 100 kΩ。
基準電壓源
ADuM3190提供1.225 V內部基準電壓源,其在-40°C至+125°C溫度范圍內的額定精度為±1%。基準電壓輸出引腳(REFOUT)可以連接到誤差放大器的+IN引腳,以便設置輸出電壓。 當需要較高精度或特殊輸出電壓時,必須使用其他基準電壓源,+IN引腳也可以連接到外部基準電壓源。
變壓器選擇
變壓器選擇很重要,因為它決定了原邊電感的電流紋波。
本設計示例使用以下參數:
● VIN = 5 V
● VOUT = 5 V
● IOUTMAX = 1 A
● fSW = 200 kHz
● 變壓器匝數比 = 1:1
[page]
變壓器原邊平均電流ILAVG由下式得出:

其中:
ILOAD為負載電流。
D為最大負載電流下的占空比。
NS/NP為變壓器的匝數比。
輸出電壓為:

其中:
fSW為開關頻率。
L為原邊電感值。
假設以連續導通模式(CCM)工作,原邊電感電流計算如下:

本設計使用的變壓器匝數比為1:1,原邊電感為16 μH(Halo Electronics, Inc.,TGB01-P099EP13LF)。
補償網絡
在反激式拓撲電源中,輸出負載電阻、輸出電容及其串聯等效電阻(ESR)會增加一個零點和一個極點,其頻率取決于元件類型和值。控制到輸出傳遞函數中還有一個右半平面(RHP)零點。RHP零點將相位降低90°,因此0 dB增益的頻率(交越頻率)低于RHP零點。
利用ADuM3190的誤差放大器,從-IN引腳到COMP引腳可提供一個Type II補償網絡,用以補償控制環路的穩定性。 補償網絡值取決于所選元件。
Type II補償網絡的零點和極點由下式得出:

在該特定設計中,補償網絡設置為:R9 = 15 kΩ,C9 = 2.2 nF,C10 = 1 nF。
此補償網絡提供的零點和極點為:fZERO = 4.8 kHz,fPOLE = 15.4 kHz。 提高零點和極點頻率可改善負載瞬態響應,但會降低反饋環路的相位裕量,可能導致電源不穩定。
[page]
緩沖器網絡
當功率MOSFET (Q3)關斷時,變壓器泄露電感會在漏極上引起高電壓尖峰。 此過大電壓會給功率MOSFET帶來巨大壓力,造成可靠性問題或損害。 因此,有必要使用附加網絡來鉗位電壓。
當MOSFET漏極電壓超過D2的陰極電壓時,由電阻、電容和二極管(R19、C21和D2)組成的緩沖器網絡通過接通緩沖器二極管來吸收泄露電感中的電流。
當功率MOSFET的漏極連接到CS引腳時,ADP1621以無損模式工作。 在實際設計中,為保持精度不變,應將CS引腳的電壓限制在絕對最大值33 V和實際最大值30 V以下。 如果實測峰值電壓超過30 V,或者需要更精確的電流限制,可以將CS引腳與MOSFET源極中的外部電流檢測電阻相連。
原邊電源
ADP1621電源電壓范圍是2.9 V至5.5 V,ADuM3190電源電壓范圍是3.0 V至20 V。 為了采用5 V至12 V輸入電壓電源工作,可將一個小信號NPN晶體管(Q2)用作穩壓器。
ADP1621的IN引腳內置一個5.5 V穩壓器,并且連接到NPN晶體管Q2的基極節點。此連接偏置Q2,使得發射極節點可調節到5.5 V - 0.7 V = 4.8 V,以便用作ADP1621 (PIN)和ADuM3190 (VDD1)的電源電壓。
副邊電源
ADuM3190的副邊(VDD2)電源電壓范圍為3.0 V至20 V,利用內部穩壓器提供3.0 V工作電壓。
如果VOUT設置為高于20 V,應外加一個穩壓器以提供額定VDD2電壓。
隔離和安全
ADuM3190采用小型16引腳QSOP封裝,隔離電壓額定值為2.5 kV rms。 ADuM3190的安全額定值如表1所示。

常見變化
如需更高輸入電壓,必須使用電流檢測電阻和電流控制環路。 將R20電阻從0 Ω變為應用要求的值。 對于1 A輸出配置,檢測電阻值應選擇50 mΩ。 根據ADP1621中的內部電流反饋環路,當電流檢測電壓上升時,開關的最大PWM占空比會降低。 如果檢測電阻值過高,開關的占空比將很有限,額定輸出電壓下的最大輸出電流也會受限。ADP1621補償引腳(COMP)的有效輸入電壓范圍是0 V至2 V。 為了保證開關占空比足夠大,建議將CS引腳電壓限制在0.1 V以下。
采用低于5 V的輸入電壓工作時,應將集電極與發射極之間的跳線短路,從而旁路輸入調節電阻。
對于具有-48 V輸入的電信或服務器電源等應用,應將原邊控制器的電源電壓調節到+5 V。 NPN晶體管Q2需要較高的VCE擊穿電壓,功率MOSFET Q3需要較高的VDS(100 V,VDSMAX)。 此外,RCD緩沖器電路中的二極管D2應變為70 V反向電壓額定值。
為了降低ADP1621內部穩壓器的電流,應將R12提高到1.5 kΩ。
[page]
表2總結了針對不同輸入電壓配置而選擇的替代器件。

性能結果
圖2顯示了三種不同輸入電壓下的實測效率: 5 V、12 V和24 V。

圖2. 輸入電壓為5 V、12 V和24 V時,反激式電路輸出效率與負載電流的關系
圖3顯示了-40°C至+125°C溫度范圍內的輸出電壓。 此范圍內的總輸出電壓誤差小于±20 mV (±0.4%)。

圖3. 反激式電路輸出電壓與溫度的關系
圖4和圖5顯示了提高和降低負載電流的瞬態響應。 負載電流從100 mA提高到900 mA時,瞬態響應時間為32 μs;負載電流從900 mA提高到100 mA時,瞬態響應時間為45 μs。
EVAL-CN0342-EB1Z評估板的照片如圖6所示。

圖4. 100 mA至900 mA負載瞬態響應
[page]

圖5. 900 mA至100 mA負載瞬態響應

圖6. EVAL-CN0342-EB1Z評估板照片
電路評估與測試
該電路利用一個直流電源和一個源/測量單元進行測試,以獲得其效率和負載調整率。 負載瞬態響應和輸出紋波利用示波器和電流探針測量。
設備要求
需要使用以下設備:
● 具有3 A電流輸出能力和電流測量功能的30 V電源
● 具有1 A負載電流能力的源/測量單元
● 帶寬大于300 MHz的示波器和輸入范圍大于1 A的電流探針
開始使用
評估該電路無需軟件支持。 連接電源,輸出根據配置進行調節。
設置與測試
將5 V電源連接到原邊輸入接頭(J4),將地連接到J5。
將源儀表連接到副邊,J1為5 V輸出,J3為輸出地。
在J15上放置一根跳線,以便使用ADuM3190的內部1.225 V基準電壓源。




