【導讀】在路燈應用中,一種可行的配置是創建300V/0.35安培負載的80個串聯的LED。在選擇電源拓撲結構時,需要制定隔離和功率因數校正 (PFC) 相關要求。隔離需要大量的安全權衡研究,其中包括提供電擊保護需求和復雜化電源設計之間的對比權衡。
用切實可行的螺紋旋入式LED來替代白熾燈泡可能還需要數年的時間,而在建筑照明中LED的使用正在不斷增長,其具有更高的可靠性和節能潛力。同大多數電子產品一樣,其需要一款電源來將輸入功率轉換為LED可用的形式。
在路燈應用中,一種可行的配置是創建300V/0.35安培負載的80個串聯的LED。在選擇電源拓撲結構時,需要制定隔離和功率因數校正 (PFC) 相關要求。隔離需要大量的安全權衡研究,其中包括提供電擊保護需求和復雜化電源設計之間的對比權衡。在這種應用中,LED上存在高壓,一般認為隔離是非必需的,而PFC才是必需的,因為在歐洲25瓦以上的照明均要求具有PFC功能,而這款產品正是針對歐洲市場推出的。
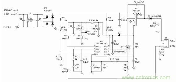
就這種應用而言,有三種可選電源拓撲:降壓拓撲、轉移模式反向拓撲和轉移模式 (TM) 單端初級電感轉換器 (SEPIC) 拓撲。當LED電壓大約為80伏特時,降壓拓撲可以非常有效地被用于滿足諧波電流要求。在這種情況下,更高的負載電壓將無法再繼續使用降壓拓撲。那么,此時較為折中的方法就是使用反向拓撲和SEPIC拓撲。SEPIC具有的優點是,其可鉗制功率半導體器件的開關波形,允許使用較低的電壓,從而使器件更為高效。在該應用中,可以獲得大約 2% 的效率提高。另外,SEPIC中的振鈴更少,從而使EMI濾波更容易。圖1顯示了這種電源的原理圖。

圖1 轉移模式SEPIC發揮了簡單LED驅動器的作用
該電路使用了一個升壓TM PFC控制器來控制輸入電流波形。該電路以離線為C6充電作為開始。一旦開始工作,控制器的電源就由一個SEPIC電感上的輔助繞組來提供。一個相對較大的輸出電容將LED紋波電流限定在DC電流的20%。補充說明一下,TM SEPIC中的AC電通量和電流非常高,需要漆包絞線和低損耗內層芯板來降低電感損耗。
圖2和圖3顯示了與圖1中原理圖相匹配的原型電路的實驗結果。與歐洲線路范圍相比,其效率非常之高,最高可達92%。這一高效率是通過限制功率器件上的振鈴實現的。另外,正如我們從電流波形中看到的一樣,在96%效率以上時功率因數非常好。有趣的是,該波形并非純粹的正弦曲線,而是在上升沿和下降沿呈現出一些斜度,這是電路沒有測量輸入電流而只對開關電流進行測量的緣故。但是,該波形還是足以通過歐洲諧波電流要求的。

圖2 TM SEPIC具有良好的效率和高PFC效率

圖3 線路電流輕松地通過EN61000-3-2 Class C標準
下次,我們將討論降低電源噪聲的擴頻技術,敬請期待



