【導讀】程控電源由插在標準100母線板上的八塊線路板組成,其中包括-40V/-43V電源板、+24V連續可調電源板、+20V/+22V電源板、-20V電源板、+5V/-80V電源板、電源檢測與切換板、前轉接板及后轉接板組成。
程控電源原理框圖如圖1所示,工控機通過PCL?812PG數據采集卡數字I/O通道切換電源的輸出電壓,利用D/A輸出調節PWM的比較電壓以控制輸出電壓的連續變化,通過A/D通道實時監視電源的輸出。
電源主體設計
+20V/+22V電源原理如圖2所示。
(1)輸入電路220V/50Hz的市電經變壓器后輸入30V交流,再經全波整流和電解電容E2、E3濾波后送入開關電路。E2、E3取2200μF,其并聯使用降低了濾波電容的ESR值。
(2)開關電路電路設計中采用串聯型開關穩壓電源,脈沖寬度調制器為SG3524,功率開關器件為2N6277,電路設有過壓過流保護電路,當電源輸出過壓、過流時,自動切斷電路的直流輸入,從而達到保護電路的目的。開關電路的工作頻率為:
f=1/C9•R17=1/(0.01×10-6×5.1×103)≈20kHz
(3)輸出電路由電感L1和電解電容E5、E8組成濾波電路,R5為模擬負載。輸出濾波電容的選擇十分重要,為了滿足最小輸出紋波和輸出電流要求,電容的ESRmax=ΔVout/ΔIout,ΔVout為紋波幅度,ΔIout為電流設計要求的1/4,為此,E8選用CD28型四端電容,可以滿足5A電流輸出,紋波小于10mV的設計要求。
電源切換電路

圖1:程控電源原理框圖
程控電源在工控機的控制下,依據被測對象的不同,切換和產生被測對象所需的電源電壓,并能通過工控機對程控電源組合進行自檢和監測。
由于+20V/+22V二種電源相差較小,所以利用同一電源主體電路,通過切換不同的基準電壓改變電源的輸出。電路還通過工控機控制碼P2改變電源的比較基準電壓,達到同一個電路輸出兩個不同電壓(+20V和+22V)的目的。控制碼P0用以控制調寬脈沖的輸出,從而控制開關穩壓電源是否工作。當P2為高電平時,OC2不導通,將W4調整到1.76kΩ,輸出電壓Vout==22V;當P2為低電平時,OC2導通,W3、R23與R21、R20并聯,計算可得W3+R23=2.4×(R21+R20)=17.52k,將W3調整到3.5kΩ左右即可得到輸出電壓為20V。

圖2:+20V/+22V開關電源原理圖

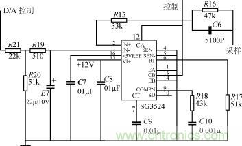
圖3:+24V計算機控制電路原理圖
程控連續可調電源電壓控制
測試系統中需要由24V到0V連續可調的電源,控制電路如圖3所示,電源主體同圖2,為了得到計算機控制的連續可調電壓輸出,工控機中安裝了PCL?812PG卡,提供16路數字輸入、16路數字輸出、16路A/D、2路D/A,將D/A輸出接到圖3的D/A控制端,D/A輸出電壓范圍為0~5V,當D/A輸出為0V時,電源輸出也為0V;當D/A輸出為5V時,電源輸出Vout=5×R20/(R21+R20)×(R3+R4)/R4=27.3V,輸出電壓范圍滿足設計要求。
測試時,工控機首先控制D/A輸出5V電壓(對于12位的PCL?812PG卡D/A通道寄存器賦值為4095),測試導彈參數是否合格,如不合格則控制D/A通道輸出下降12mV,對應電源輸出下降97mV,小于0.1V,滿足測試要求。
程控電源是測控系統的基本組成部分之一,上述電源電路已在多個系統中應用。在實際應用中得到以下經驗:
(1)選用正向導通電壓低、反向恢復時間快的肖特基二極管MBR20100作續流二極管,提高了電源的效率。實際測試比采用快速恢復二極管提高效率達10%以上;
(2)在儲能電感線圈的磁芯上再繞一個附加線圈,使開關器件的飽合壓降明顯減小,從而使導通損耗減小,效率提高。試驗表明效率可提高3%~5%;
(3)電源檢測電路采用高精密電阻,提高了工控機檢測電壓的準確性。



