中心議題:
- 電源拓撲結構工作原理
- 電源拓撲結構選擇標準
- 準諧振轉換器設計方案
解決方案:
- 基于FSFA2100的非對稱半橋轉換器
世界各地有關降低電子系統能耗的各種倡議,正促使單相交流輸入電源設計人員采用更先進的電源技術。為了獲得更高的功率級,這些倡議要求效率達到87%及以上。由于標準反激式(flyback)和雙開關正激式等傳統電源拓撲都不支持這些高效率級,所以正逐漸被軟開關諧振和準諧振拓撲所取代。
工作原理
圖1所示為采用三種不同拓撲(準諧振反激式拓撲、LLC諧振拓撲和使用軟開關技術的非對稱半橋拓撲)的開關的電壓和電流波形。

圖1:準諧振、LLC和非對稱半橋拓撲的比較
輸出二極管電流降至零
當初級端耦合回次級端時的斜坡變化
體二極管導通,直到MOSFET導通

這三種拓撲采用了不同的技術來降低MOSFET的開通損耗,導通損耗的計算公式如下:
![]()
在這一公式中,ID為剛導通后的漏電流,VDS為開關上的電壓,COSSeff為等效輸出電容值(包括雜散電容效應),tON為導通時間,fSW為開關頻率。.
如圖1所示,準諧振拓撲中的MOSFET在剛導通時漏極電流為零,因為這種轉換器工作在不連續傳導模式下,故開關損耗由導通時的電壓和開關頻率決定。準諧振轉換器在漏電壓最小時導通,從而降低開關損耗。這意味著開關頻率不恒定:在負載較輕時,第一個最小漏電壓來得比較早。以往的設計總是在第一個最小值時導通,輕負載下的效率隨開關頻率的增加而降低,抵消了導通電壓較低的優點。在飛兆半導體的e-Series??準諧振電源開關中,控制器只需等待最短時間(從而設置頻率上限),然后在下一個最小值時導通MOSFET。
其它拓撲都采用零電壓開關技術。在這種情況下,上面公式里的電壓VDS將從一般約400V的總線電壓降至1V左右,這有效地消除了導通開關損耗。通過讓電流反向經體二極管流過MOSFET,再導通MOSFET,可實現零電壓開關。二極管的壓降一般約為1V。
諧振轉換器通過產生滯后于電壓波形相位的正弦電流波形來實現零電壓開關,而這需要在諧振網絡上加載方波電壓,該電壓的基頻分量促使正弦電流流動(更高階分量一般可忽略)。通過諧振,電流滯后于電壓,從而實現零電壓開關。諧振網絡的輸出通過整流提供DC輸出電壓,最常見的諧振網絡由一個帶特殊磁化電感的變壓器、一個額外的電感和一個電容構成,故名曰LLC。
非對稱半橋轉換器則是通過軟開關技術來實現零電壓開關。這里,橋產生的電壓為矩形波,占空比遠低于50%。在把這個電壓加載到變壓器上之前,需要一個耦合電容來消除其中的DC分量,而該電容還作為額外的能量存儲單元。當兩個MOSFET都被關斷時,變壓器的漏電感中的能量促使半橋的電壓極性反轉。這種電壓擺幅最終被突然出現初級電流的相關MOSFET體二極管鉗制。
[page]
選擇標準
這些能源優化方面的成果帶來了出色的效率。對于75W/24V的電源,準諧振轉換器設計可以獲得超過88%的效率。利用同步整流(加上額外的模擬控制器和一個PFC前端),更有可能在90W/19V電源下把效率提高到90%以上。在該功率級,雖然LLC諧振和非對稱半橋轉換器可獲得更高的效率,但由于這兩種方案的實現成本較高,所以這個功率范圍普遍采用準諧振轉換器。對于從1W輔助電源到30W機頂盒電源乃至50W的工業電源的應用范圍,e-Series集成式電源開關系列都十分有效。在此功率級之上,建議使用帶外部MOSFET的FAN6300準諧振控制器,它可以提供處理超高系統輸入電壓的額外靈活性,此外,由于外部MOSFET的選擇范圍廣泛而有助于優化性價比。
準諧振反激式拓撲使用一個低端MOSFET;而另外兩種拓撲在一個半橋結構中需要兩個MOSFET。因此,在功率級較低時,準諧振反激式是最具成本優勢的拓撲。在功率級較高時,變壓器的尺寸增加,效率和功率密度下降,這時往往考慮采用兩種零電壓開關拓撲。
系統設計會受到四個因素所影響:分別是輸入電壓范圍、輸出電壓、是否易于實現同步整流,以及漏電感的實現。
圖2比較了兩種拓撲的增益曲線。為便于說明,我們假設需要支持的輸入電壓為110V和220V。對于非對稱半橋拓撲,這不是問題。在我們設定的工作條件下,220V和110V時其增益分別為0.2和0.4。在220V時,效率較低,因為磁化DC電流隨占空比減小而增大。對于LLC諧振轉換器來說,最大增益為1.2,要注意的是滿負載曲線非常接近諧振。0.6的增益將導致頻率極高,系統性能很差。總言之,LLC轉換器不適合于較寬的工作范圍。通過對漏電感進行外部調節,LLC轉換器可以用于歐洲的輸入范圍,但代價是磁化電流較大;若采用了PFC前端,它的工作最佳。而非對稱半橋結構在輸入端帶有PFC級,因此電路可工作在很寬的輸入電壓范圍上。
非對稱半橋和LLC轉換器的增益曲線


圖2:非對稱半橋和LLC轉換器的增益曲線
對于24V以上的輸出電壓,我們建議采用LLC諧振轉換器。高的輸出二極管電壓會致使非對稱半橋轉換器效率降低,因為額定電壓較高的二極管,其正向壓降也較高。在24V以下,非對稱半橋轉換器則是很好的選擇。因為這時LLC轉換器的輸出電容紋波電流要大得多,其隨輸出電壓降低而變大,從而增加解決方案的成本和尺寸。
上述兩種拓撲都可以采用同步整流。對非對稱半橋拓撲,這實現起來非常簡單(參見飛兆半導體應用說明AN-4153)。對LLC控制器,需要一個特殊的模擬電路來檢測流入MOSFET的電流,如果開關頻率被限制為第二個諧振頻率(圖2中的100kHz),該技術是比較簡單的。
最后,兩種設計都依賴變壓器的漏電感:在LLC轉換器中用來控制增益曲線(圖2);而在非對稱半橋轉換器則用以確保輕載下的軟開關。對于大多數應用,我們都建議采用兩個單獨的電感來達到此目的。漏電感是變壓器中不容易控制的一個參數。此外,要實現一個不同尋常的漏電感,需要一個非標準的線圈管,這增加了成本。對于非對稱半橋結構,如果采用標準變壓器,諧振開關速度至少是開關頻率的10倍,從而產生更大的損耗。總之,對LLC轉換器而言,建議再采用一個普通鐵氧體電感;而對非對稱半橋轉換器,建議只使用一個高頻鐵氧體電感。
[page]
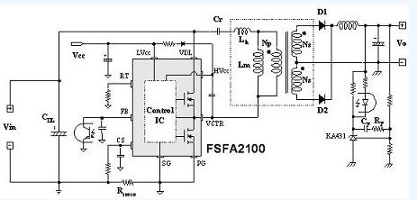
圖3顯示了非對稱半橋轉換器的電路示意圖。該圖非常類似于LLC諧振轉換器,只有一點不同:LLC諧振轉換器不需要輸出電感,以及非對稱半橋控制器需要設置頻率而非PWM控制。

圖3:基于FSFA2100的非對稱半橋轉換器
192W/24V非對稱半橋轉換器的效率在93%左右。AN-4153360W/12V倍流版在額定負載為20%-100%時也有超過93%的滿負載效率。
在包含PFC前端的200W/48V電源條件下,LLC諧振轉換器的效率在93%左右。通過同步整流,在該功率級下可以把效率提升至95%-96%。




