中心議題:
- 典型手持醫療系統
- LDO和降壓轉換器的功能
解決方案:
- 優化便攜式系統硬件效率
- 優化電源管理軟件
在將病人送往醫院就診之前,便攜式醫療保健設備可幫助醫療專業人士監控病人生命體征、恢復心臟跳動、利用超聲檢查體內狀況。就此,在醫院便攜式醫療設備越來越頻繁的出現在人們視線中。便攜式醫療的目的是給家庭提供易于使用、可互操作并具有診斷價值的醫療保健設備,以便將相關費用納入醫療保險范圍。避免里醫院出診,降低了醫療成本。病人在家就可以通過使用便攜式醫療設備來監控血壓、肺活量、血糖水平,以及記錄心臟事件。重要的是便攜式醫療設備都帶有USB或無線數據連接,可以更好的讓醫療專業人員在醫院和在家不間斷地監控病人狀況。同時,Continua Alliance正在制定基于USB、Zigbee和藍牙標準的互通協議,以來加速這些通信接口的使用。由于采用電池供電的便攜式醫療設備計算能力一般、尺寸偏大、運算時間不長等不足,使得電源系統設計工作極具挑戰性。電源系統對電池大小、運行時間、待機時間、物料(BOM)成本和可靠性均有影響。
便攜式醫療系統所涵蓋的應用極其廣泛,包括血壓監控、血糖儀、脈搏血氧儀和超聲應用等。應用要求的工作時間也不同,有的工作時間短,但是需要較長的待機時間,有的要求硬件長時間的工作。雖然終端應用千差萬別,但大多數便攜式系統都一個核心功能:傳感器采集數據,微處理器(帶專用軟件)分析數據,存儲器存儲軟件和數據,以及數據連接用于訪問結果。圖1顯示了一個帶鍵盤和顯示器的典型手持式便攜系統。當連接市電時,便攜式系統必須能夠發揮最大處理能力,同時不會產生過多熱量;當保持便攜狀態時,電池使用時間必須最大化。電源系統因素,電池容量、電源系統效率和電源管理軟件等。都將影響電池的最長使用時間,即便攜式設備需要充電或更換電池之前工作的時間量。只有充分利用好所有因素降低電池的消耗,有效使用電池,才能使電池壽命達到最長。大多數高性能便攜式系統采用3.6V標稱輸出的鋰離子充電電池供電。

圖1 典型手持醫療系統
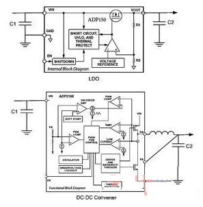
便攜式系統包含優化半導體工藝和工作電壓要求的多個集成電路。便攜式應用需要使用降壓調節器來調節IC采用比電池更低的工作電壓問題。當今最常用的調節器是低壓差(LDO)和降壓型開關調節器,如圖2所示。LDO由基準電壓源、誤差放大器、分壓器和傳輸管(pass transistor)組成。低壓差調節器只需使用兩個外部電容就能用較高直流電壓產生較低直流電壓,十分簡便。但是,當Vin遠高于Vout時,未輸送到負載的功率會以熱量形式損失。LDO效率約為(Vo/Vin)×100%.LDO效率將變得低下。

圖2 LDO和降壓轉換器的功能框圖
[page]
LDO無法儲存大量未使用的能量,因此未輸送到負載的功率以熱量形式在LDO內部耗散。例如,連接到3.6V電池的2.6V LDO的效率為72%.此外,當要求LDO最大程度地省電時,必須檢查其靜態電流和使能功能。其中ADP150就是一款出色的低靜態電流LDO.當系統處于正常工作模式與休眠模式之間的空閑模式時,低靜態電流(Iq)可以減少系統的功耗,從而提高系統的自主性。使能輸入引腳允許LDO關斷,使休眠模式下的功耗不到1μA,從而延長電池使用時間。
當電源電壓比工作電壓高得多時,通過開關DC/DC轉換器能獲得更好的效率,在將一個直流電壓轉換為另一個直流電壓時,它的能量能暫時存儲在電感磁場,然后釋放給負載。便攜式開關調節器以500kHz~3MHz的頻率工作。DC/DC開關轉換器有多種拓撲結構。內置開關元件的同步降壓型調節器用于輸出電壓遠低于輸入電壓的場合,在便攜式系統中最為常用。用降壓調節器替換LDO可以提高系統效率。例如,當利用LDO將系統電壓從3.6V降至1.2V,為負載電流為300 mA的微處理器內核供電時,LDO效率約為1.2V/3.6V×100%=33%,67%的輸入功率以熱量形式損失。為了提高效率并降低工作溫度,應當用ADP2108等降壓轉換器取代LDO.降壓轉換器能將能量儲存在電感的磁場中,因而效率更高。用過使用ADIsimPowerTM設計工程師會發現,在相同條件下ADP2108的效率為80%,比LDO提高47%.然而ADP2108尺寸較小,僅使用兩個去耦電容和一個1μH芯片電感,幾乎可以直接取代LDO.,低靜態電流、使能功能以及負載電流較小情況下的省電模式,都是選擇變壓轉換器的性能指標。
延長電池使用時間,除了優化便攜式系統硬件效率以外,還必須優化電源管理軟件。運行復雜的專用軟件需要使用高耗電量的高速微處理器。降低處理器速度可以降低功耗,延長電池運行時間,但軟件性能會下降。系統架構師可以通過選擇最適合應用的處理器速度來提高系統效率。便攜式系統還可以通過關斷子系統來達到省電的目的,如微處理器、顯示器背光、數據端口和處于測量間隙的傳感器,使用調節器的使能輸入或ADP190/ADP195等負載開關來隔離電池,如圖1所示。
設計便攜式電源系統時,并不存在萬能的解決方案。延長電池使用時間的方法有許多種,有的方法可能優于其他方法。本文所述的技術同時適用于便攜式和市電供電的醫療設備,能夠提高系統效率,降低內部溫度和運行成本。




