- 探究新穎的Buck-Boost型正弦交流穩壓器
- 利用電路非線性元器件對電路中的電壓和電流進行調整
- 采用輸出電壓瞬時值反饋控制方案
1 引 言
由于我國交流電網的電壓波動較大,特別是邊遠農村地區,交流穩壓電源已成為許多電子設備不可缺少的供電裝置[1]。按照工作原理,交流穩壓電源可分為參 數調整(諧振)型[2]、自耦(變比)調整型[3]、大功率補償型[4、5]和開關型[6、7]等四種類型,其典型電路如圖1所示。

參數調整(諧振)型交流穩壓電源,是利用電路非線性元器件對電路中的電壓和電流進行調整,從而實現輸出電壓的穩定。該類交流穩壓電源具有電路簡單、穩定 精度高、抗干擾性強和輸入電壓范圍寬等優點,但存在輸出波形THD高、電路元器件對工作頻率非常敏感、輸入功率因數很低、輸出容量難以做大、無電氣隔離等 缺陷。
自耦(變比)調整型交流穩壓器,是以自耦變壓(調壓)器為基礎實現穩壓功能的。該類交流穩壓器具有電路簡單、輸入電壓范圍寬等優點,但存在輸出波形THD高、穩壓精度較低、體積重量大等缺陷。
大功率補償型交流穩壓電源,是把線性變壓器串聯在輸入端和輸出端的主電路中,控制該變壓器初級電壓的大小和極性,利用其次級電壓對輸入電壓進行補償,從 而實現輸出電壓的穩定。該類交流穩壓器具有輸出容量大、對電網適應能力好、效率高等優點,但存在輸出波形THD高、輸出與輸入無電氣隔離、動態性能差等缺 陷。
開關型交流穩壓電源,將輸入電網電壓整流后得到脈動直流電壓,然后通過高頻PWM技術逆變為交流電壓,再經過相位跟蹤和轉換電路后獲得與輸入側同頻同相 的補償電壓,加在輸入與輸出之間,從而實現輸出電壓的穩定。開關型交流穩壓電源,具有穩壓性能好、控制功能強、電路偏復雜、價格較高等特點。
2 新穎的Buck-Boost型正弦交流穩壓器的電路拓撲
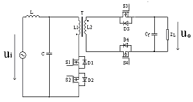
新穎的Buck-Boost型正弦交流穩壓器的電路結構[8],由輸入周波變換器、高頻儲能式變壓器、輸出周波變換器以及輸入、輸出濾波器構成,能夠將 一種不穩定的劣質交流電變換成另一種同頻穩定的優質正弦交流電,具有高頻電氣隔離、電路拓撲簡潔、兩級功率變換(LFAC/HFAC/LFAC)、雙向功 率流、網側功率因數高、功率密度高、變換效率高、負載適應能力強、音頻噪音低、可靠性高等優點。其單四象限功率開關式電路拓撲,如圖2所示。

[page]
當電網向負載傳遞功率時,輸入周波變換器將不穩定的、劣質的低頻交流電壓調制成高頻脈動電流,輸出周波變換器將高頻脈動電流解調,通過輸出濾波電容濾波 后得到優質的、穩定的低頻交流電壓;當負載向電網回饋能量時,輸出周波變換器工作在調制狀態,輸入周波變換器工作在解調狀態。
3 控制方案
新穎的Buck-Boost型正弦交流穩壓器,采用具有輸入電壓極性和工作模式選擇的電壓瞬時值反饋控制方案,其感性負載時的原理波形如圖3所示。圖中 iL21為高頻儲能式變壓器的副邊電感電流iL2的基波分量。通過調節PWM信號的占空比,即可實現正弦交流穩壓器輸出電壓的穩定。輸出濾波電容與負載的 并聯阻抗等效為感性、容性、阻性時,正弦交流穩壓器的工作模式順序分別為A-B-C-D、D-C-B-A、A-C。

4 原理試驗
設計實例:單四象限功率開關式電路拓撲,輸出電壓瞬時值反饋控制方案,DCM工作模式,額定容量S=500VA,輸入電壓220V±10% (50Hz),輸出電壓220V(50Hz),開關頻率Fs=50kHz,負載功率因數cosФL=-0.75~+0.75,高頻儲能式變壓器 L1/L2=120μH/120μH,最大占空比Dmax=0.5,輸入濾波電感L=10μH,輸入濾波電容C=50μF,輸出濾波電容Cf=10μF。
不同輸入電壓和負載時,500VA 220V±10%50Hz/220V50Hz Buck-Boost型正弦交流穩壓器的原理試驗波形,如圖4所示。原理試驗結果表明:Buck-Boost型正弦交流穩壓器工作時存在四種DCM模式 A、B、C、D;輸出電壓波形THD含量低;負載適應能力強;穩壓性能好。試驗結果與理論分析一致。


5 結 論
新穎的Buck-Boost型正弦交流穩壓器的電路結構,由輸入周波變換器、高頻儲能式變壓器、輸出周波變換器以及輸入、輸出濾波器構成,能夠將一種不 穩定的劣質交流電變換成另一種同頻、穩定的優質正弦交流電,具有高頻電氣隔離、電路拓撲簡潔、兩級功率變換(LFAC/HFAC/LFAC)、雙向功率 流、網側功率因數高、功率密度高、變換效率高、音頻噪音低、可靠性高等優點。采用輸出電壓瞬時值反饋控制方案,Buck-Boost型正弦交流穩壓器具有 強的負載適應能力、優良的穩壓性能和高質量的輸出正弦波形等優點。原理試驗結果與理論分析一致。




